ASTM F608-24
(Test Method)Standard Test Method for Evaluation of Carpet Embedded Dirt Removal Effectiveness of Household/Commercial Vacuum Cleaners
Standard Test Method for Evaluation of Carpet Embedded Dirt Removal Effectiveness of Household/Commercial Vacuum Cleaners
SIGNIFICANCE AND USE
4.1 This test method provides an indication of the capability of the vacuum cleaner to remove embedded dirt from carpeting. This test method is based upon results of home cleaning tests so that, in most cases, a reasonable correlation exists between home and laboratory results. The amount of dirt picked up in the laboratory test may not be the same as in the home; however, it will show that, in most cases, a vacuum cleaner that performs well in the laboratory will perform well in a home. Laboratory results may differ due to variations in the homes, carpets, dirt, and other factors (see Section 6).
4.2 In order to provide a uniform basis for measuring the performance described in 1.1, standardized test carpets and a standardized test dirt are employed in this procedure.
SCOPE
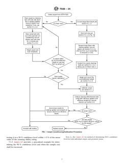
1.1 This test method covers only a laboratory test for determining the relative carpet dirt removal effectiveness of household/commercial vacuum cleaners when tested under specified conditions.
1.2 This test method is applicable to household/commercial types of upright, canister, and combination cleaners.
1.3 The test method applies to embedded dirt removal from carpets, not the removal of surface litter and debris.
Note 1: The F11.21 subcommittee is actively pursuing new market relevant carpets with the assistance of the carpet industry. Although plush and Frieze carpet panels are no longer available for purchase, some laboratories may still have samples for testing. In such cases, the table values remain valid.
Note 2: Due to the influence of environmental conditions, variations in time, origin of test materials, and proficiency of the operator, most of the described test methods will give more reliable results when applied for comparative testing of a number of appliances at the same time, in the same laboratory, and by the same operator until a new interlaboratory study has been completed to provide repeatability and reproducibility values.
1.4 The values stated in inch-pound units are to be regarded as standard. The values given in parentheses are mathematical conversions to SI units that are provided for information only and are not considered standard.
1.5 This standard does not purport to address all of the safety concerns, if any, associated with its use. It is the responsibility of the user of this standard to establish appropriate safety, health, and environmental practices and determine the applicability of regulatory limitations prior to use.
1.6 This international standard was developed in accordance with internationally recognized principles on standardization established in the Decision on Principles for the Development of International Standards, Guides and Recommendations issued by the World Trade Organization Technical Barriers to Trade (TBT) Committee.
General Information
- Status
- Published
- Publication Date
- 31-Dec-2023
- Technical Committee
- F11 - Vacuum Cleaners
- Drafting Committee
- F11.21 - Cleanability
Relations
- Effective Date
- 01-Jan-2024
- Effective Date
- 01-Jan-2024
- Refers
ASTM F2756-11(2023) - Standard Test Method for Determining Energy Consumption of Vacuum Cleaners - Effective Date
- 01-Sep-2023
- Refers
ASTM F1334-18 - Standard Test Method for Determining A-Weighted Sound Power Level of Vacuum Cleaners - Effective Date
- 01-Oct-2018
- Referred By
ASTM F555-01(2023) - Standard Test Method for Motor Life Evaluation of an Upright Vacuum Cleaner - Effective Date
- 01-Jan-2024
- Effective Date
- 01-Jan-2024
- Effective Date
- 01-Jan-2024
- Effective Date
- 01-Jan-2024
- Referred By
ASTM F2609-11(2021) - Standard Test Method for Litter-Cleaning Effectiveness of Vacuum Cleaners - Effective Date
- 01-Jan-2024
- Effective Date
- 01-Jan-2024
- Effective Date
- 01-Jan-2024
- Effective Date
- 01-Jan-2024
- Effective Date
- 01-Jan-2024
- Referred By
ASTM F1334-24 - Standard Test Method for Determining A-Weighted Sound Power Level of Vacuum Cleaners - Effective Date
- 01-Jan-2024
- Effective Date
- 01-Jan-2024
Overview
ASTM F608-24: Standard Test Method for Evaluation of Carpet Embedded Dirt Removal Effectiveness of Household/Commercial Vacuum Cleaners establishes a laboratory procedure for determining the ability of vacuum cleaners to remove embedded dirt from carpets. Developed by ASTM, this standard provides a reliable and uniform basis for measuring the cleaning performance of upright, canister, and combination vacuum cleaners under controlled conditions using standardized carpets and test dirt. The method ensures fair product comparisons and guides the development and assessment of cleaning appliances for both residential and commercial markets.
Key Topics
- Embedded Dirt Removal: The focus is on measuring how effectively vacuum cleaners remove dirt that is deeply embedded in carpet fibers, not just surface debris.
- Standardized Test Materials: The use of standardized test carpets and a specific test dirt mixture enables reproducible and comparative performance testing across different vacuum cleaner models.
- Applicability: Applies to both household and commercial vacuum cleaners, including upright, canister, and combination models.
- Comparative Assessment: Best suited for comparative testing of several products in the same laboratory environment, using the same operator to minimize variability.
- Reliability and Consistency: Outlines sampling protocols, test procedures, and statistical analysis (repeatability and reproducibility) to ensure results are scientifically robust.
- Limitations: The test simulates home cleaning conditions, resulting in a reasonable correlation with actual use, but laboratory outcomes may differ due to home variables such as carpet types and environment.
Applications
The ASTM F608-24 standard is widely used in multiple contexts:
- Product Development: Manufacturers utilize this standard to design and refine vacuum cleaners that meet or exceed industry benchmarks for carpet cleaning performance.
- Quality Assurance: Producers implement the test method for batch testing and verifying consistency in embedded dirt removal effectiveness across product lines.
- Regulatory Compliance: Laboratories and compliance bodies employ the method to verify product claims and assess conformance with performance standards.
- Consumer Information: Data generated following this standard often supports product labeling, advertising, and third-party reviews, helping consumers make informed purchasing decisions.
- Comparative Product Testing: Retailers, certification programs, and consumer advocacy organizations use the test to compare a variety of vacuum cleaner brands and models under identical conditions.
Related Standards
The ASTM F608-24 test method references several additional ASTM standards that support accurate and meaningful measurement:
- ASTM C136/C136M: Sieve Analysis of Fine and Coarse Aggregates – used for preparing test dirt.
- ASTM E11: Specification for Woven Wire Test Sieve Cloth and Test Sieves – ensures particle size consistency in test dirt components.
- ASTM E177: Practice for Use of the Terms Precision and Bias in ASTM Test Methods – supports data evaluation.
- ASTM E691: Practice for Conducting an Interlaboratory Study to Determine the Precision of a Test Method.
- ASTM F655: Specification for Test Carpets and Pads for Vacuum Cleaner Testing (withdrawn, but referenced for existing inventory).
- ASTM F1334, F1409, F2608, F2756, F884, and F922: Methods covering additional vacuum cleaner performance aspects such as sound, movement, particulate capture, energy use, and motor life.
Practical Value
Implementing ASTM F608-24 offers several practical benefits:
- Objective Performance Benchmark: Provides an industry-accepted metric for evaluating and comparing vacuum cleaner effectiveness in removing embedded dirt, supporting product claims and innovation.
- Fair Market Competition: Standardized testing eliminates bias and enhances consumer and retailer confidence in performance data.
- International Relevance: Developed in line with World Trade Organization principles, ASTM F608-24 facilitates global trade and regulatory harmonization for vacuum cleaners.
By relying on ASTM F608-24, stakeholders in the cleaning appliances sector can ensure products meet high standards for carpet cleanliness, contributing to healthier indoor environments and customer satisfaction.
Buy Documents
ASTM F608-24 - Standard Test Method for Evaluation of Carpet Embedded Dirt Removal Effectiveness of Household/Commercial Vacuum Cleaners
REDLINE ASTM F608-24 - Standard Test Method for Evaluation of Carpet Embedded Dirt Removal Effectiveness of Household/Commercial Vacuum Cleaners
Frequently Asked Questions
ASTM F608-24 is a standard published by ASTM International. Its full title is "Standard Test Method for Evaluation of Carpet Embedded Dirt Removal Effectiveness of Household/Commercial Vacuum Cleaners". This standard covers: SIGNIFICANCE AND USE 4.1 This test method provides an indication of the capability of the vacuum cleaner to remove embedded dirt from carpeting. This test method is based upon results of home cleaning tests so that, in most cases, a reasonable correlation exists between home and laboratory results. The amount of dirt picked up in the laboratory test may not be the same as in the home; however, it will show that, in most cases, a vacuum cleaner that performs well in the laboratory will perform well in a home. Laboratory results may differ due to variations in the homes, carpets, dirt, and other factors (see Section 6). 4.2 In order to provide a uniform basis for measuring the performance described in 1.1, standardized test carpets and a standardized test dirt are employed in this procedure. SCOPE 1.1 This test method covers only a laboratory test for determining the relative carpet dirt removal effectiveness of household/commercial vacuum cleaners when tested under specified conditions. 1.2 This test method is applicable to household/commercial types of upright, canister, and combination cleaners. 1.3 The test method applies to embedded dirt removal from carpets, not the removal of surface litter and debris. Note 1: The F11.21 subcommittee is actively pursuing new market relevant carpets with the assistance of the carpet industry. Although plush and Frieze carpet panels are no longer available for purchase, some laboratories may still have samples for testing. In such cases, the table values remain valid. Note 2: Due to the influence of environmental conditions, variations in time, origin of test materials, and proficiency of the operator, most of the described test methods will give more reliable results when applied for comparative testing of a number of appliances at the same time, in the same laboratory, and by the same operator until a new interlaboratory study has been completed to provide repeatability and reproducibility values. 1.4 The values stated in inch-pound units are to be regarded as standard. The values given in parentheses are mathematical conversions to SI units that are provided for information only and are not considered standard. 1.5 This standard does not purport to address all of the safety concerns, if any, associated with its use. It is the responsibility of the user of this standard to establish appropriate safety, health, and environmental practices and determine the applicability of regulatory limitations prior to use. 1.6 This international standard was developed in accordance with internationally recognized principles on standardization established in the Decision on Principles for the Development of International Standards, Guides and Recommendations issued by the World Trade Organization Technical Barriers to Trade (TBT) Committee.
SIGNIFICANCE AND USE 4.1 This test method provides an indication of the capability of the vacuum cleaner to remove embedded dirt from carpeting. This test method is based upon results of home cleaning tests so that, in most cases, a reasonable correlation exists between home and laboratory results. The amount of dirt picked up in the laboratory test may not be the same as in the home; however, it will show that, in most cases, a vacuum cleaner that performs well in the laboratory will perform well in a home. Laboratory results may differ due to variations in the homes, carpets, dirt, and other factors (see Section 6). 4.2 In order to provide a uniform basis for measuring the performance described in 1.1, standardized test carpets and a standardized test dirt are employed in this procedure. SCOPE 1.1 This test method covers only a laboratory test for determining the relative carpet dirt removal effectiveness of household/commercial vacuum cleaners when tested under specified conditions. 1.2 This test method is applicable to household/commercial types of upright, canister, and combination cleaners. 1.3 The test method applies to embedded dirt removal from carpets, not the removal of surface litter and debris. Note 1: The F11.21 subcommittee is actively pursuing new market relevant carpets with the assistance of the carpet industry. Although plush and Frieze carpet panels are no longer available for purchase, some laboratories may still have samples for testing. In such cases, the table values remain valid. Note 2: Due to the influence of environmental conditions, variations in time, origin of test materials, and proficiency of the operator, most of the described test methods will give more reliable results when applied for comparative testing of a number of appliances at the same time, in the same laboratory, and by the same operator until a new interlaboratory study has been completed to provide repeatability and reproducibility values. 1.4 The values stated in inch-pound units are to be regarded as standard. The values given in parentheses are mathematical conversions to SI units that are provided for information only and are not considered standard. 1.5 This standard does not purport to address all of the safety concerns, if any, associated with its use. It is the responsibility of the user of this standard to establish appropriate safety, health, and environmental practices and determine the applicability of regulatory limitations prior to use. 1.6 This international standard was developed in accordance with internationally recognized principles on standardization established in the Decision on Principles for the Development of International Standards, Guides and Recommendations issued by the World Trade Organization Technical Barriers to Trade (TBT) Committee.
ASTM F608-24 is classified under the following ICS (International Classification for Standards) categories: 97.080 - Cleaning appliances. The ICS classification helps identify the subject area and facilitates finding related standards.
ASTM F608-24 has the following relationships with other standards: It is inter standard links to ASTM F608-22, ASTM F2756-24, ASTM F2756-11(2023), ASTM F1334-18, ASTM F555-01(2023), ASTM F1409-23, ASTM F1692-01(2023), ASTM D5438-23, ASTM F2609-11(2021), ASTM F1284-24, ASTM F1411-11(2018), ASTM F2608-15(2022), ASTM F884-01(2023), ASTM F1334-24, ASTM F1038-02(2023). Understanding these relationships helps ensure you are using the most current and applicable version of the standard.
ASTM F608-24 is available in PDF format for immediate download after purchase. The document can be added to your cart and obtained through the secure checkout process. Digital delivery ensures instant access to the complete standard document.
Standards Content (Sample)
This international standard was developed in accordance with internationally recognized principles on standardization established in the Decision on Principles for the
Development of International Standards, Guides and Recommendations issued by the World Trade Organization Technical Barriers to Trade (TBT) Committee.
Designation: F608 − 24
Standard Test Method for
Evaluation of Carpet Embedded Dirt Removal Effectiveness
of Household/Commercial Vacuum Cleaners
This standard is issued under the fixed designation F608; the number immediately following the designation indicates the year of original
adoption or, in the case of revision, the year of last revision. A number in parentheses indicates the year of last reapproval. A superscript
epsilon (´) indicates an editorial change since the last revision or reapproval.
1. Scope 2. Referenced Documents
2.1 ASTM Standards:
1.1 This test method covers only a laboratory test for
C136/C136M Test Method for Sieve Analysis of Fine and
determining the relative carpet dirt removal effectiveness of
Coarse Aggregates
household/commercial vacuum cleaners when tested under
E11 Specification for Woven Wire Test Sieve Cloth and Test
specified conditions.
Sieves
1.2 This test method is applicable to household/commercial
E177 Practice for Use of the Terms Precision and Bias in
types of upright, canister, and combination cleaners.
ASTM Test Methods
1.3 The test method applies to embedded dirt removal from E691 Practice for Conducting an Interlaboratory Study to
carpets, not the removal of surface litter and debris. Determine the Precision of a Test Method
NOTE 1—The F11.21 subcommittee is actively pursuing new market F655 Specification for Test Carpets and Pads for Vacuum
relevant carpets with the assistance of the carpet industry. Although plush
Cleaner Testing (Withdrawn 2022)
and Frieze carpet panels are no longer available for purchase, some
F884 Test Method for Motor Life Evaluation of a Built-In
laboratories may still have samples for testing. In such cases, the table
(Central Vacuum) Vacuum Cleaner
values remain valid.
F922 Test Method for Motor Life Evaluation of an Electric
NOTE 2—Due to the influence of environmental conditions, variations
Motorized Nozzle
in time, origin of test materials, and proficiency of the operator, most of
the described test methods will give more reliable results when applied for
F1038 Test Method for Motor Life Evaluation of a Canister,
comparative testing of a number of appliances at the same time, in the
Hand-held, Stick, and Utility Type Vacuum Cleaner With-
same laboratory, and by the same operator until a new interlaboratory
out a Driven Agitator
study has been completed to provide repeatability and reproducibility
F1334 Test Method for Determining A-Weighted Sound
values.
Power Level of Vacuum Cleaners
1.4 The values stated in inch-pound units are to be regarded
F1409 Test Method for Straight Line Movement of Vacuum
as standard. The values given in parentheses are mathematical
Cleaners While Cleaning Carpets
conversions to SI units that are provided for information only
F2608 Test Method for Determining the Change in Room
and are not considered standard.
Air Particulate Counts as a Result of the Vacuum Cleaning
1.5 This standard does not purport to address all of the
Process
safety concerns, if any, associated with its use. It is the F2756 Test Method for Determining Energy Consumption of
responsibility of the user of this standard to establish appro-
Vacuum Cleaners
priate safety, health, and environmental practices and deter-
3. Terminology
mine the applicability of regulatory limitations prior to use.
1.6 This international standard was developed in accor- 3.1 Definitions:
dance with internationally recognized principles on standard- 3.1.1 model, n—the designation of a group of vacuum
ization established in the Decision on Principles for the cleaners having identical mechanical and electrical construc-
Development of International Standards, Guides and Recom- tion with only cosmetic or nonfunctional differences.
mendations issued by the World Trade Organization Technical
3.1.2 population, n—the total of all units of a particular
Barriers to Trade (TBT) Committee.
model vacuum cleaner being tested.
For referenced ASTM standards, visit the ASTM website, www.astm.org, or
This test method is under the jurisdiction of ASTM Committee F11 on Vacuum contact ASTM Customer Service at service@astm.org. For Annual Book of ASTM
Cleaners and is the direct responsibility of Subcommittee F11.21 on Cleanability. Standards volume information, refer to the standard’s Document Summary page on
Current edition approved Jan. 1, 2024. Published February 2024. Originally the ASTM website.
approved in 1979. Last previous edition approved in 2022 as F608 – 22. DOI: The last approved version of this historical standard is referenced on
10.1520/F0608-24. www.astm.org.
Copyright © ASTM International, 100 Barr Harbor Drive, PO Box C700, West Conshohocken, PA 19428-2959. United States
F608 − 24
3.1.3 repeatability limit, r—the value below which the 5.5 Voltage-Regulator System, to control the input voltage
absolute difference between two individual test results obtained to the vacuum cleaner. The regulator shall be capable of
under repeatability condition may be expected to occur with a maintaining the vacuum cleaner’s rated voltage 61 % and
probability of approximately 0.95 (95 %). rated frequency having a wave form that is essentially sinusoi-
dal with 3 % maximum harmonic distortion for the duration of
3.1.4 repeatability standard deviation, S —the standard de-
r
the test.
viation of test results obtained under repeatability conditions.
5.6 Dirt Embedment Tool, with the roller locked (see Fig. 3).
3.1.5 reproducibility limit, R—the value below which the
absolute difference between two test results obtained under
5.7 Dirt Dispenser—Dispensing system that provides the
reproducibility conditions may be expected to occur with a
operator with a method to distribute the test dirt uniformly on
probability of approximately 0.95 (95 %).
the carpet test area.
3.1.6 reproducibility standard deviation, S —the standard
R
5.8 Carpet-Conditioning Equipment, to support the test
deviation of test results obtained under reproducibility condi-
carpet during new carpet conditioning and the removal of
tions.
residual dirt from the test carpet before each test run (Fig. 4).
3.1.7 sample, n—a group of vacuum cleaners taken from a
5.9 Rotating Agitator Conditioning Vacuum Cleaner/
large collection of vacuum cleaners of one particular model
Equipment, for conditioning new test carpets and removing
which serves to provide information that may be used as a basis
residual dirt from the test carpet before each test run. This
for making a decision concerning the larger collection.
cannot be the unit being tested.
3.1.8 test run, n—the definitive procedure that produces a NOTE 3—Automated methods for spreading the test dirt, embedding the
test dirt, and cleaning and reconditioning the test carpets are acceptable if
singular measured result.
they do not change the results of this test method.
3.1.9 unit, n—a single vacuum cleaner of the model being
5.10 Temperature and Humidity Indicators, to provide tem-
tested.
perature measurements accurate to within 61 °F (6 ⁄2 °C) and
4. Significance and Use humidity measurements accurate to within 2 % relative humid-
ity.
4.1 This test method provides an indication of the capability
of the vacuum cleaner to remove embedded dirt from carpet- 5.11 Supporting Surface—A flat surface consisting of a
ing. This test method is based upon results of home cleaning piece of ⁄4-in. (19-mm) thick exterior grade plywood with the
tests so that, in most cases, a reasonable correlation exists “A” surface upward to support the test carpet and pad. If
between home and laboratory results. The amount of dirt necessary, the four corners (only) of the test carpet and pad
picked up in the laboratory test may not be the same as in the
may be fastened to the supporting surface by any acceptable
home; however, it will show that, in most cases, a vacuum means.
cleaner that performs well in the laboratory will perform well
5.12 Rotating Agitator Reference Vacuum Cleaner, one, for
in a home. Laboratory results may differ due to variations in
calibrating test carpets (see 9.3).
the homes, carpets, dirt, and other factors (see Section 6).
5.13 Straight-Air Canister Reference Vacuum Cleaner, one,
4.2 In order to provide a uniform basis for measuring the
for calibrating test carpets (see 9.3).
performance described in 1.1, standardized test carpets and a
standardized test dirt are employed in this procedure.
6. Materials
6.1 Standard carpets conforming to Specification F655,
5. Apparatus
5.1 Weighing Scale for Weighing Carpets, accurate to 0.035 6.2 Standard carpet padding conforming to Specification
F655,
oz (1 g) and having a weighing capacity of at least 15 lb (6.82
kg).
6.3 Test dirt (see Annex A1),
5.2 Weighing Scale (for Weighing Test Dirt and Dirt 6.3.1 Silica sand (see Annex A1), and
Container, (see 9.2.2.1(2)), accurate to 0.0035 oz (0.1 g) and 6.3.2 Talc (see Annex A1).
having a weighing capacity of at least 1.1 lb (500 g).
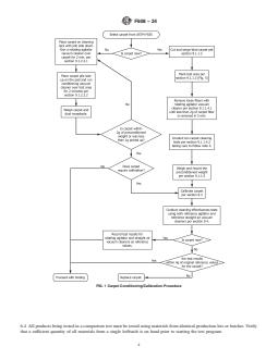
6.4 All products being tested in a comparison test must be
5.3 Stopwatch, with a second hand or other type of equip- tested using materials from identical production lots or batches.
ment capable of establishing the specified rate of movement Verify that a sufficient quantity of all materials from a single
and total cycle time. lot/batch is on hand prior to starting the test program.
5.4 Voltmeter, to measure input volts to the vacuum cleaner,
7. Sampling
to provide measurements accurate to within 61 %.
7.1 A minimum of three units of the same model vacuum
cleaner selected at random in accordance with good statistical
The Mettler-Toledo Model PM 2000, available from Mettler-Toledo, Inc. Box
practice shall constitute the population sample.
71, Hightstown, NJ 08520, the OHAUS Model GT-8000 available from OHAUS,
Inc. Florham Park, NJ, or equivalent, have been found suitable for this purpose. (It
7.1.1 To determine the best estimate of cleaning ability
is recommended that the scale read directly in grams.) If you are aware of alternative
effectiveness for the population of the vacuum cleaner model
suppliers, please provide this information to ASTM International Headquarters.
being tested, the arithmetic mean of the cleaning ability rating
Your comments will receive careful consideration at a meeting of the responsible
technical committee, which you may attend. of the sample from the population shall be established by
F608 − 24
FIG. 1 Carpet Conditioning/Calibration Procedure
NOTE 4—See Annex A3 for method of determining 90 % confidence
testing it to a 90 % confidence level within 65 % of the mean
level for both individual carpets and geometric mean.
value of the cleaning ability rating.
7.1.2 Annex A3 provides a procedural example for deter-
mining the 90 % confidence level and when the sample size
shall be increased.
F608 − 24
FIG. 2 Vacuum Cleaner Conditioning Procedure
8. Conditioning 9.1.1.3 Mark the test area on each carpet as indicated in Fig.
5.
8.1 Test Room—Maintain the test room in which all condi-
9.1.1.4 Precondition New Test Carpet Samples:
tioning and vacuum cleaner testing is performed at 70 °F 6
(1) Precondition the entire area of the carpet by cleaning
5 °F (21 °C 6 3 °C) and 45 % to 55 % relative humidity.
with the rotating agitator conditioning vacuum cleaner. Con-
8.2 All components involved in the test shall remain and be
tinue the operation until less than 0.07 oz (2 g) of carpet fiber
exposed in the controlled environment for at least 16 h prior to
is picked up in 5 min.
the start of the test.
(2) Run ten carpet-embedded dirt removal effectiveness
test runs in accordance with 9.4.2 – 9.4.18.
9. Procedure
NOTE 5—Recondition the new test carpet following each precondition-
9.1 Test Carpet Preparation:
ing test run. It is not necessary, however, to meet the requirements set forth
9.1.1 Preconditioning New Test Carpet Samples:
in 9.1.2.1 with respect to the preconditioned weight.
9.1.1.1 New test carpets shall conform to Specification
9.1.1.5 Weigh and record the preconditioned weight of the
F655.
carpet.
9.1.1.2 Cut a sample of each test carpet to a size of 27 in. by
9.1.1.6 Run a test carpet calibration in accordance with 9.3.
72 in. (690 mm by 1830 mm) minimum. If the warp direction
9.1.2 Reconditioning Used Test Carpet Samples:
or “lay” of the carpet can be determined, it shall be in the 72
in. direction as indicated in Fig. 5. Carpets shall be bound or 9.1.2.1 Initial Daily Reconditioned Weight—At the begin-
serged on all sides. ning of each day, it is necessary to remove any dirt that may
F608 − 24
FIG. 3 Dirt Embedment Tool
have settled on the carpet surface and stabilize the moisture (3) Weigh the carpet.
content of the carpet. Clean the carpet with a rotating agitator (4) Keep alternating 9.1.2.3(1) and 9.1.2.3(2), always end-
conditioning vacuum cleaner until its weight does not exceed ing with the pile side up, until the carpet weight meets the
the initial reconditioned weight from the previous day of requirements of 9.1.2.1 or 9.1.2.2.
testing by more than 0.07 oz (2 g) or less than 0.035 oz (1 g) (5) Change the disposable primary filter after a maximum
is picked up by the conditioning vacuum cleaner using the of every 4 runs on the conditioning vacuum cleaner or more
procedure in 9.1.2.3. often if required.
9.1.2.2 Following each test run, it is necessary to remove the (6) Reconditioning equipment that uses nondisposable fil-
residual dirt and stabilize the moisture content of the carpet. ters should have the filter or filters cleaned after every four
Clean the carpet with a rotating agitator conditioning vacuum carpet reconditioning runs or more often, if required.
cleaner until its weight does not exceed the initial daily
NOTE 6—A high-cleaning performance rotating agitator vacuum cleaner
reconditioned weight requirement of 9.1.2.1 by more than 0.07
is recommended for reducing the time to recondition the carpet.
oz (2 g) or less than 0.035 oz (1 g) is picked up by the
9.1.3 Reconditioning Used Carpet Padding:
conditioning vacuum cleaner using the following procedure.
9.1.3.1 Clean the carpet padding by shaking weekly or more
9.1.2.3 Procedure:
often, if necessary, to remove any collected dirt.
(1) Place the carpet on the carpet cleaning rack (Fig. 4)
9.1.3.2 Replace the carpet padding when it has holes, tears,
with the pile side down. Run the rotating agitator conditioning
or other signs of wear.
vacuum cleaner over the carpet for 2 min, concentrating on the
9.2 Preparation of Test Vacuum Cleaners:
test area at 21.6 in. ⁄s 6 0.8 in. ⁄s (0.55 m ⁄s 6 0.02 m ⁄s); then
run the rotating agitator conditioning vacuum cleaner thor- 9.2.1 New Test Vacuum Cleaners:
oughly over the entire carpet area at least one time. 9.2.1.1 For a vacuum cleaner that has not been used for any
(2) Place the carpet (pile side up) on the pad, on the testing, run the vacuum cleaner in at rated voltage 61 % and
plywood supporting surface, and clean it with the rotating rated frequency with filters in place.
agitator conditioning vacuum cleaner for 2 min, concentrating (1) Preconditioning a Rotating Agitator Type Vacuum
on the test area; then run the rotating agitator vacuum cleaner Cleaner—In a stationary position, operate the vacuum cleaner
thoroughly over the entire area at least one time. for 1 h with the agitator bristles not engaged on any surface.
F608 − 24
FIG. 4 Carpet Cleaning Rack
(2) Preconditioning a Straight-Air Type Vacuum Cleaner— chamber surrounding the primary filter, and inside hose and
Operate the vacuum cleaner for 1 h with a wide-open inlet wands. Check the condition of all mechanisms for signs of
(without hose).
wear or damage. See Note 7.
9.2.1.2 For vacuum cleaners with non-disposable dirt
(2) For vacuum cleaners using disposable filters as the
receptacles, weigh and record the receptacle’s original weight
primary filters, use a new disposable primary filter from the
and any filters, to the nearest 0.0035 oz (0.1 g).
manufacturer for each test run. Weigh the filter to the nearest
9.2.2 Used Test Vacuum Cleaners:
0.0035 oz (0.1 g) and install it as recommended by the vacuum
9.2.2.1 Recondition a used test vacuum cleaner, prior to
cleaner manufacturer.
each test run, as follows:
(3) For vacuum cleaners using water as the primary filter,
(1) Thoroughly remove excess dirt from the vacuum
empty the receptacle and refill as recommended by the manu-
cleaner. Without using tools for disassembly, clean the entire
facturer.
outer surface, brushes, nozzle chamber, ductwork, inside of the
F608 − 24
NOTE 1—Cleaning test area should be positioned as shown. First forward stroke of cleaner is in direction with “lay” of carpet.
FIG. 5 Test Carpet
(4) For vacuum cleaners using non-disposable dirt 9.2.4.2 Maintain the performance of the reference vacuum
receptacles, empty in accordance with the manufacturer’s cleaners throughout the acceptable life of the carpet (i.e. nozzle
instructions after each test run. The dust receptacle and any suction, bristle extension, motor and agitator speeds, etc.).
additional filters removable without the aid of tools shall, prior
9.3 Test Carpet Calibration:
to each trial, be cleaned according to manufacturer’s instruc-
9.3.1 The purpose of calibration is to determine when the
tions until its weight is within 0.07 oz (2 g) of its original
test carpet needs to be replaced by establishing a reference
weight. Weigh the combined receptacle and any integral filters
rating for each new preconditioned test carpet and to check this
to the nearest 0.0035 oz (0.1 g) and install as recommended by
rating 50 or fewer test runs.
the vacuum cleaner manufacturer. If it is determined after
9.3.2 The reference ratings are determined for each test
repeated attempts at cleaning that the dust receptacle cannot be
carpet by the percent pickup using the reference rotating
cleaned sufficiently to return it to within 0.07 oz (2 g) of its
agitator vacuum cleaner and the reference straight-air vacuum
original weight, but trial results fall within the repeatability
cleaner.
limits, the trial is deemed acceptable, and testing may continue.
9.3.3 The percent pickup is determined by performing a
(5) Clean all secondary filters that are removable without
carpet-embedded dirt removal effectiveness test (see 9.4).
the aid of tools in accordance with manufacturer’s instructions
9.3.4 When the embedded dirt rating for either reference
until its weight is within 0.07 oz (2 g) of its original weight.
cleaner varies by 0.14 oz (4 g) from the original reference
Washing of filters is not permitted.
rating for the carpet, replace the carpet.
9.3.4.1 All products being tested in a comparison test must
NOTE 7—It is recommended that a replaceable brush drive belt for
vacuum cleaner agitators be changed after each four test runs, if
be tested on the same calibrated carpet panels throughout the
considered applicable, using manufacturer’s instructions. Any other main-
test program. If a particular carpet panel is found to no longer
tenance task, such as cleaning the brush belt with distilled water, should
be acceptable for testing due to the 0.14 oz (4 g) limit being
only be done in accordance with manufacturer’s recommendations.
exceeded during a calibration check, all products tested on that
9.2.3 Test Vacuum Cleaner Settings:
particular carpet panel during the test program must be retested
9.2.3.1 If various settings are provided, set the motor speed
on the new carpet panel to ensure proper comparison.
setting, suction regulator, nozzle height, or combination thereof
NOTE 8—Carpet pick up changes over time as the test carpet panel is
using the manufacturer’s specifications as provided in the
used due to normal carpet wear. General laboratory practice is to track and
instruction manual for each type of carpet. Contact the manu-
record the number of test runs on each carpet panel. It is recommended to
facturer if no instructions are given, or if the instructions are
estimate, as closely as possible, the number of required test runs on all
unclear or inadequate.
carpet panels intended to be used prior to starting any test program in
order to establish that the selected carpet panels have a sufficient number
9.2.3.2 All straight line movement (see Test Method
of test runs left to complete the test program.
F1409), sound power (see Test Method F1334), edge cleaning
(see Test Method F2608), energy measurement (see Test 9.4 Carpet Embedded Dirt Removal Effectiveness Test:
Method F2756), and motor life evaluation (see Specification 9.4.1 If preconditioning or reconditioning has been done
F655 and Test Methods F884, F922, and F1038) tests shall be more than 1 h before a test run, weigh the carpet. If the weight
conducted using the same settings (nozzle, motor speed, of the carpet exceeds the preconditioned or reconditioned
suction regulator, etc.) for each specific carpet. weight by more than 0.07 oz (2 g), clean the carpet with a
9.2.4 Reference Vacuum Cleaners (Calibration): rotating agitator conditioning vacuum cleaner until these cri-
9.2.4.1 Use the reference vacuum cleaners only for deter- teria are met.
mining the reference rating of carpets and for the verification of 9.4.2 Position the test carpet on the padding (with “scrim”
carpet acceptability (see 9.3). side of the padding up) on the supporting surface (see 5.11).
F608 − 24
9.4.3 The test cleaners and dirt receptacles should be 9.4.11 If the vacuum cleaner has not been energized for
prepared in accordance with 9.2. more than 60 min, energize the cleaner for 2 min at nameplate
9.4.4 Weigh the prepared dirt receptacle (that is, dust bag or rated voltage (61 %) and frequency (61 Hz) immediately
other primary filter device) prior to conducting the measure- preceding the test sequence of 9.4.12. For vacuum cleaners
ment test run. Record the weight to the nearest 0.0035 oz (0.1 with dual nameplate voltage ratings, conduct testing at the
g). highest voltage.
9.4.5 Install the primary filter as explained below.
9.4.11.1 For a rotating agitator-type vacuum cleaner, place it
9.4.5.1 For vacuum cleaners using disposable or non-
such that the bristles clear the supporting surface and no loose
disposable primary filters, install the primary filter from the
dirt is picked up.
manufacturer per their instructions.
9.4.11.2 For a straight-air canister vacuum cleaner, operate
9.4.5.2 For vacuum cleaners using water as the primary
with the rug tool unrestricted, positioned such that no loose dirt
filter, empty and refill the receptacle as recommended by the
is picked up from the supporting surface.
vacuum cleaner manufacturer.
9.4.12 Immediately following the 2-min “run-in” of 9.4.11,
9.4.6 Ensure that the vacuum cleaner settings have been
de-energize the vacuum cleaner and place the vacuum cleaner
made in accordance with 9.2.3.
nozzle on the test carpet so that the front edge of the vacuum
9.4.7 Test Dirt Preparation—Weigh and mix 3.17 oz 6
cleaner coincides with the line defining the beginning of the
0.0035 oz (90 g 6 0.1 g) of silica sand and 0.35 oz 6
test area and the right side of the boundary of the 18-in. test
0.0035 oz (10 g 6 0.1 g) of commercial grade talcum, both
width (see Fig. 6). The forward stroke of the nozzle shall be in
conforming to the specifications found in Annex A1.
the direction of the carpet lay (see Fig. 5).
9.4.7.1 Silica sand shall be sieved to assure conformance to
9.4.12.1 Reasonable efforts shall be made to maintain the
the specification of A1.2. Sieving shall be performed in
handle height at 31.5 in. (0.8 m) during each test run for
accordance with Test Method C136/C136M.
vacuum cleaners with a pivoting handle.
9.4.7.2 Bulk mixing and storage of sieved constituents of
9.4.12.2 Reasonable efforts shall be made to maintain the
silica sand is acceptable if assay analysis meets the specifica-
vacuum cleaner’s nozzle parallel to the test carpet surface
tion of A1.2.
during each test run for vacuum cleaners with non-pivoting
9.4.7.3 Bulk storage of test dirt mixture (sand plus talc) is
handles.
not allowed.
9.4.13 Tilt or lift the nozzle off the carpet, energize the
9.4.8 Distribute 3.52 oz (100 g) of the test dirt uniformly on
vacuum cleaner, and adjust the voltage to rated voltage 61 %.
the cleaning test area (see Fig. 5), using any convenient
Allow the vacuum cleaner to run and expand the filter bag, if
spreading method.
one is present.
9.4.9 Embed the test dirt into the carpet using the dirt
9.4.14 Test Cleaning Pattern:
embedment tool shown in Fig. 3. Perform the embedding
9.4.14.1 For a rotating agitator-type vacuum cleaner, lower
process by using a dragging motion in both directions with the
the nozzle onto the carpet before the test area. Again, adjust the
handle held at the angle shown. Drag the dirt embedment tool
voltage to rated voltage 61 %; then move the nozzle at a rate
over the test area exactly 30 strokes, alternating directions
of 21.6 in. ⁄s 6 0.8 in. ⁄s (0.55 m ⁄s 6 0.02 m ⁄s) in the test
forward and back. (A movement in one direction is one
cleaning pattern and motion as specified in Annex A2 during
“stroke.”) Use a uniform movement to provide a “stroke” time
the cleaning cycle. Maintain the nozzle position and settings as
of 2.5 s (a rate of 21.6 in. ⁄s 6 0.8 in. ⁄s (0.55 m ⁄s 6 0.02 m ⁄s)).
specified in 9.2.3 during the cleaning cycle.
The first forward stroke shall be in the direction of the carpet
lay. An acceptable laboratory practice shall be used to ensure 9.4.14.2 For a straight-air vacuum cleaner, position the
that the embedment tool shall not fall short of reaching the end nozzle on the carpet before the test area. Again, adjust the
boundaries of the test area, and the tool shall cover both side voltage to rated voltage 61 %; then move the nozzle at a rate
boundaries of the test area at all times. of 21.6 in. ⁄s 6 0.8 in. ⁄s (0.55 m ⁄s 6 0.02 m ⁄s) in the test
9.4.10 Clean the embedding tool as needed. cleaning patterns and motion as described in Annex A2.
NOTE 1—This shows the nozzle positions for the cleaning pattern when N = 2. (Refer to Annex A2.)
FIG. 6 Cleaner Nozzle Position at Start and Finish of Test Cleaning Strokes
F608 − 24
particular carpet until the repeatability limits are met. It is not necessary
Maintain the nozzle position and settings as specified in 9.2.3
to do additional test runs on all of the carpets. See Annex A4 for an
during the cleaning cycle.
example.
9.4.14.3 At the end of the last stroke, smoothly tilt or lift the
NOTE 11—If the test data is intended to be used for comparing different
vacuum cleaner nozzle off the carpet and allow the vacuum
products of differing manufacture, it is strongly recommended that unless
cleaner to run an additional 10 s to clear the system of test dirt
an automated test machine is used, the same operator conducts all testing
involved in the comparison to minimize any potential effect different
actually picked up but temporarily trapped within it before
operators may have on the results. Assistance in reconditioning the carpets
de-energizing the vacuum cleaner. During the additional run
and unit under test may be provided by additional personnel.
period, the hose used with the canister and combination
NOTE 12—An attributable cause for an outlier may be physical, such as
vacuum cleaners should be flexed to help clear the system.
a broken component, seal, or other item that can be shown to lead to the
9.4.15 For vacuum cleaners with removable dirt receptacles,
outlying data, or contamination, such as oil or talc on a drive belt causing
carefully remove the dust receptacle (dust bag or other primary excessive slippage. If the test sample is easily repaired with the replace-
ment of the faulty component, or if adequate cleaning restores lost
filter device) and weigh it. Record the weight to the nearest
performance, it can be used to continue the testing. If the fault cannot be
0.0035 oz (0.1 g).
repaired, the test sample is replaced with a new test sample.
9.4.15.1 For bagless dirt receptacles, remove the dirt recep-
NOTE 13—Whatever the reason of the outlier, it should be recorded in
tacle assembly, including whatever filters it contains.
the report section, along with the resolution to the problem.
9.4.16 For vacuum cleaners using water as the primary
9.4.20 The percent carpet-embedded dirt removal effective-
filter, weigh the carpet to the nearest 0.035 oz (1.0 g).
ness for each individual test vacuum cleaner from the popula-
9.4.17 Determination of the grams picked up for each test
tion sample for a given carpet is the average of three test runs
run will be done in the following manner:
meeting the repeatability statement in Section 11. See A3.3 for
9.4.17.1 For vacuum cleaners with removable dirt
a procedural example and whether further test runs need to be
receptacles, subtract the weight of the clean dirt receptacle at
conducted.
the start of test from the weight of the dirt receptacle at the end
9.4.21 The percent carpet-embedded dirt removal effective-
of the test. Record results to the nearest 0.0035 oz (0.1 g).
ness for each individual vacuum cleaner from the population
9.4.17.2 For vacuum cleaners using constructions or tech-
sample is the geometric mean of the individual carpet values.
nologies for which weighing a dirt receptacle, filter(s) or filter
See Annex A3 for a procedural example on calculating the
bag is impractical or does not provide reliable results, add 3.53
geometric mean.
oz (100 g) to the weight of the carpet at the start of the test run
9.4.22 A minimum of two additional test sample units of the
and subtract the weight of the carpet at the end of the test run.
same model shall be selected in accordance with the sampling
Record results to the nearest 0.035 oz (1 g). If it is necessary
statement of Section 7. Repeat 9.4.1 – 9.4.20 for each new test
to use the procedure in 9.4.17.2 for one vacuum cleaner in a
sample unit selected.
comparison test, the same method must be used for all vacuum
9.4.23 The percent carpet-embedded dirt removal effective-
cleaners in the comparison.
ness for the population of the vacuum cleaner model being
9.4.18 The percent carpet-embedded dirt removal effective-
tested is the arithmetic mean of geometric mean values of the
ness for a single test run of a given vacuum cleaner on a given
carpet is the grams recorded in 9.4.17 expressed as a percent- percent carpet-embedded dirt removal effectiveness from a
sample of the population meeting the requirements of the
age.
9.4.19 Using the same test vacuum cleaner, repeat 9.4.1 – sampling statement (Section 7).
9.4.18 two additional times for a total of three test runs.
9.4.19.1 If after three tests on the sample, the repeatability 10. Report
limits are not met, and no attributable reason for the outlier
10.1 For each vacuum cleaner sample from the population
data can be determined, the results must be discarded and
being tested, report the following information:
replaced with three new test runs (see A3.3.3).
10.1.1 Manufacturer’s name, product name, product model,
NOTE 9—If after the first three tests on a new vacuum cleaner sample,
and serial number.
the repeatability limits are not met due to the results of the first test run,
10.1.2 Type of cleaner; that is, upright, canister, etc.
the first test run may be discarded and replaced with an additional test run.
10.1.3 The average soil removed for each of the standard
NOTE 10—If after three test runs, the repeatability limits are not met for
a specific carpet, additional test runs may be conducted only on the carpets specified in Specification F655 tested.
TABLE 1 Repeatability and Reproducibility
Standard Deviation of Repeatability Standard Deviation of Reproducibility
Type Carpet Type Cleaner Repeatability, Limit, Reproducibility, Limit,
S r S R
r R
Plush Agitator 1.0 2.8 3.4 9.5
Straight Air 0.7 2.0 1.8 5.0
Level Loop Agitator 1.4 3.9 2.6 7.3
Straight Air 1.3 3.7 6.6 18.5
A
Frieze/Shag Agitator 0.5 1.5 1.2 3.4
Straight Air 0.16 0.4 0.4 1.1
A
The F11.21 subcommittee is actively pursuing new market relevant carpets with the assistance of the carpet industry. Although plush and Freize carpet panels are no
longer available for purchase, some laboratories may still have samples for testing. In such cases, the table values remain valid.
F608 − 24
10.1.4 The geometric mean of the soil removal from all 11.5.3 With 95 % confidence, it can be stated that within a
carpets specified in Specification F655 carpets. laboratory a set of measured results derived from testing a unit
should be considered suspect if the difference between any two
10.2 The overall average(s), standard deviation(s), and
of the three values is greater than the respective value of the
90 % confidence results for all of the population sample tested
repeatability limit, r, listed in Table 1.
shall also be reported.
11.5.4 If the absolute value of the difference of any pair of
10.3 If the data contains an outlier, as noted in 9.4.19.1, the
measured results from three test runs performed within a single
cause for the outlier, if attributable, and resolution shall be
laboratory is not equal to or less than the respective repeatabil-
recorded in the report.
ity limit listed in Table 1, that set of test results shall be
11. Precision and Bias
considered suspect.
11.1 The following precision statements are based on inter-
11.6 Reproducibility (Multiday Testing and Single Operator
5-7
laboratory tests involving six laboratories and two test units
Within Multilaboratories)—The ability to repeat the test within
(one upright vacuum cleaner with agitator and one canister
multiple laboratories.
with straight-air floor tool).
11.6.1 The expected standard deviation of reproducibility of
11.2 The statistics have been calculated as recommended in
the average of a set of measured results between multiple
Practice E691.
laboratories, s , has been found to be the respective values
R
11.3 The following statements regarding repeatability limit listed in Table 1.
and reproducibility limit are used as directed in Practice E177.
11.6.2 The 95 % reproducibility limit within a laboratory, R,
has been found to be the respective values listed in Table 1,
11.4 The standard deviations of repeatability and reproduc-
where R = 2.8(s ).
ibility of the measured results have been derived from twelve
R
sets of data, where each of two sets of three test runs have been
11.6.3 With 95 % confidence, it can be stated that the
performed by a single analyst within each of the six laborato-
average of the measured results from a set of three test runs
ries on separate days using the same test unit.
performed in one laboratory, as compared to a second
laboratory, should be considered suspect if the difference
11.5 Repeatability (Single Operator and Laboratory; Mul-
between those two values is greater than the respective values
tiday Testing)—The ability of a single analyst to repeat the test
of the reproducibility limit, R, listed in Table 1.
within a single laboratory.
11.5.1 The expected standard deviation of repeatability of
11.6.4 If the absolute value of the difference between the
the measured results within a laboratory, s , has been found to
average of the measured results from the two laboratories is not
r
be the respective values listed in Table 1.
equal to or less than the respective reproducibility limit listed
11.5.2 The 95 % repeatability limit within a laboratory, r,
in Table 1, the set of results from both laboratories shall be
has been found to be the respective values listed in Table 1,
considered suspect.
where r = 2.8(s ).
r
11.7 Bias—No justifiable statement can be made on the bias
5 of the method to evaluate carpet-embedded dirt removal
Supporting data have been filed at ASTM International Headquarters and may
be obtained by requesting Research Report RR:F11-1010. Contact ASTM Customer effectiveness of household/commercial vacuum cleaners since
Service at service@astm.org.
the true value of the property cannot be established by an
Supporting data have been filed at ASTM International Headquarters and may
acceptable referee method.
be obtained by requesting Research Report RR:F11-1013. Contact ASTM Customer
Service at service@astm.org.
Supporting data have been filed at ASTM International Headquarters and may
12. Keywords
be obtained by requesting Research Report RR:F11-1014. Contact ASTM Customer
Service at service@astm.org. 12.1 dirt removal; vacuum cleaners
F608 − 24
ANNEXES
(Mandatory Information)
A1. TEST DIRT
A1.1 Test Dirt, 100 g, consisting of the following:
Sieve Range, U.S. No. Particle Size, μm Amount Used, g
A1.1.1 Item 1—90 g of silica sand in accordance with
−30/+40 600–425 0.9
A1.2. −40/+50 425–300 31.5
−50/+70 300–212 41.4
A1.1.2 Item 2—10 g of commercial grade talcum in accor-
−70/+100 212–150 13.5
−100/+140 150–106 2.7
dance with A1.3.
A1.3 Commercial grade talcum with the following particle
A1.2 Silica sand in the following particle size range and
size distribution:
amounts:
Particle Size Range, μm Distribution by Weight, %
>44 0.5
The sole source of supply of the sand (Wedron No. 540 Unground Silica Sand) 43.9 to 20 12.5
19.9 to 10 27.0
known to the committee at this time is The Wedron Silica Co., Customer Service
9.9 to 5 23.0
Department, P.O. Box 119, Wedron, IL 60557. (The test dirt must be sieved to
4.9 to 2 20.0
ensure conformance with the analysis limits. Use Test Method C136/C136M.) If you
1.9 to 1 8.0
are aware of alternative suppliers, please provide this information to ASTM
<0.9 9.0
International Headquarters. Your comments will receive careful consideration at a
1 Note—Talc is used as an inflating agent for the filter bag.
meeting of the responsible technical committee, which you may attend.
A2. TEST CLEANING PATTERN AND TIME
A2.1 General—All vacuum cleaners, regardless of the A2.1.4 Place the vacuum cleaner nozzle on the test carpet so
width of their nozzles, shall be moved back and forth in a that the front edge of the vacuum cleaner coincides with the
specified pattern on the 54-in. by 18-in. (1370-mm by 460-mm)
line defining the beginning of the test area and the right side of
test area of the carpet for a total of exactly 16 strokes at the rate
the nozzle coincides with the right side boundary shown in the
of 2.5 6 0.1 s per stroke using any acceptable laboratory
applicable illustration. Ensure that each forward stroke ends
method to assure that these specifications are met. Examples of
with the front edge of the vacuum cleaner coincident with the
methods that have been found acceptable are visible-marked
end of the test area. When the vacuum cleaner reaches the
timing belt or a stopwatch to measure stroke time and
extreme left strip, align the left side of the nozzle with the left
cumulative time.
side boundary of the test area. See Fig. 6. This shows the
A2.1.1 Measure the outside width of the nozzle housing in
pattern for N = 2. For variations of the pattern where N = 2 to
inches.
N = 6, see Fig. A2.1. Take care to ensure that during each
stroke the side of the nozzle, right side or left side as
A2.1.2 Divide the nozzle width into 18 and round the result
to the nearest larger whole number identified henceforth as N. applicable, is kept aligned with the side boundary of the test
strip being cleaned, except for crossover strokes.
A2.1.3 Divide the width of test area (18 in.) into N equal
strips and mark the test area accordingly. Note that for any
vacuum cleaners having overall nozzle widths ranging from
3 in. to 17 in. the number of strips will be 6, 5, 4, 3, or 2.
F608 − 24
NOTE 1—The diagonal strokes shown in each pattern indicate that the test nozzle is moved from one stroke location to another during the diagonal
stroke. There is no specific start or end point for the diagonal movement of the test nozzle during the diagonal stroke.
FIG. A2.1 Test Cleaning Patterns
F608 − 24
A3. DETERMINATION OF THE POPULATION MEAN HAVING A 90 % CONFIDENCE INTERVAL
TABLE A3.1 Percentiles of the t Distribution
A3.1 Theory
df t
0.95
A3.1.1 The most common and ordinarily the best estimate
1 6.314
¯
of the population mean, μ, is simply the arithmetic mean, X, of
2 2.920
the individual scores (measurements) of the units comprising a
3 2.353
4 2.132
sample taken from the population. The average score of these
5 2.015
units will seldom be exactly the same as the population mean;
6 1.943
however, it is expected to be fairly close so that in using the
7 1.895
following procedure it can be stated with 90 % confidence that 8 1.860
9 1.833
the true mean of the population, μ, lies within 5 % of the
10 1.812
¯
calculated mean, X, of the sample taken from the population.
11 1.796
12 1.782
A3.1.2 The following procedure provides a confidence in-
13 1.771
terval about the sample mean which is expected to bracket μ,
14 1.761
15 1.753
the true population mean, 100(1 − α)% of the time where α is
the chance of being wrong. Therefore, 1 − α is the probability
or level of confidence of being correct.
where:
A3.1.3 The desired level of confidence is 1 − α = 0.90 or
CI = confidence interval (U − upper limit; L − lower limit),
90 % as stated in Section 7. Therefore α = 0.10 or 10 %.
¯
X = mean score of the sample taken from the population,
¯
A3.1.4 Compute the mean, X, and the standard deviation, s,
t = t statistic from Table A3.1 at 95 % confidence level,
of the individual scores of the sample taken from the popula-
s = standard deviation of the sample taken from the
tion:
population, and
n
n = number of units tested.
¯
X 5 X (A3.1)
( i
n
i51
A3.1.7 It is desired to assert with 90 % confidence that the
true population mean, μ, lies within the interval, CI to CI ,
U L
n
¯
centered about the sample mean, X. Therefore, the quantity
¯
~X 2 X!
i
(
i51
ts/=n shall be less than some value, A, which shall be 5 % of
s 5
!
n 2 1
~ ! ¯
X in accordance with the sampling statement of 7.1.
where:
A3.1.8 As n → ∞, ts/=n →0 . As this relationship indicates,
n = number of units tested, and a numerically smaller confidence interval may be obtained by
th
X = the value of the individual test unit score of the i test
i using a larger number of test units, n, for the sample.
unit. As will be seen in the procedural example to
Therefore, when the standard deviation, s, of the sample is
follow, this is the average value of the results from three
large and the level of confidence is not reached after testing
test runs performed on an individual test unit with the
three units, a larger sample size, n, shall be used.
resulting set of data meeting the repeatability require-
A3.2 Procedure
ments of Section 11.
A3.2.1 Select three units from the population for testing as
A3.1.5 Determine the value of the t statistic for n − 1
the minimum sample size.
degrees of freedom, df, from Table A3.1 at a 95 % confidence
level.
A3.2.2 Obtain individual test unit scores with one of the
following methods. The data set resulting from the three test
NOTE A3.1—The value of t is defined as t and is read as “t at 95 %
1−α/2
confidence”. runs performed on each individual test unit for each individual
carpet shall meet the respective repeatability requirement
tstatistic 5 t 5 t (A3.2)
12α/2 0.95
found in Section 11.
where:
A3.2.2.1 Geometric Mean—Calculate the geometric mean
1 − α/2 = 1 − 0.10 ⁄2 = 1 − 0.05 = 0.95, or 95 %.
of the average results of three test runs performed on all carpets
specified in Specification F655 for each of the three individual
A3.1.6 The following equations establish the upper and
¯
test units (see Fig. A3.1).
lower limits of an interval centered about X that will provide
A3.2.2.2 Individual Carpets—Calculate the arithmetic mean
the level of confidence required to assert that the true popula-
of the results of three test runs performed on each of the carpets
tion mean lies within this interval:
tested for each of the three individual test units (see Fig. A3.2).
¯
CI 5 X1ts/=n (A3.3)
U
¯
A3.2.3 Compute X and s of the sample.
¯ ¯
CI 5 X 2 ts/=n A3.2.4 Compute the value of A where A = 0.05(X).
L
F608 − 24
FIG. A3.1 Cleaning Effectiveness Test Procedure Using Geometric Me
...
This document is not an ASTM standard and is intended only to provide the user of an ASTM standard an indication of what changes have been made to the previous version. Because
it may not be technically possible to adequately depict all changes accurately, ASTM recommends that users consult prior editions as appropriate. In all cases only the current version
of the standard as published by ASTM is to be considered the official document.
Designation: F608 − 22 F608 − 24
Standard Test Method for
Evaluation of Carpet Embedded Dirt Removal Effectiveness
of Household/Commercial Vacuum Cleaners
This standard is issued under the fixed designation F608; the number immediately following the designation indicates the year of original
adoption or, in the case of revision, the year of last revision. A number in parentheses indicates the year of last reapproval. A superscript
epsilon (´) indicates an editorial change since the last revision or reapproval.
1. Scope
1.1 This test method covers only a laboratory test for determining the relative carpet dirt removal effectiveness of
household/commercial vacuum cleaners when tested under specified conditions.
1.2 This test method is applicable to household/commercial types of upright, canister, and combination cleaners.
1.3 The test method applies to embedded dirt removal from carpets, not the removal of surface litter and debris.
NOTE 1—The F11.21 subcommittee is actively pursuing new market relevant carpets with the assistance of the carpet industry. Although plush and Frieze
carpet panels are no longer available for purchase, some laboratories may still have samples for testing. In such cases, the table values remain valid.
NOTE 2—Due to the influence of environmental conditions, variations in time, origin of test materials, and proficiency of the operator, most of the
described test methods will give more reliable results when applied for comparative testing of a number of appliances at the same time, in the same
laboratory, and by the same operator until a new interlaboratory study has been completed to provide repeatability and reproducibility values.
1.4 The values stated in inch-pound units are to be regarded as standard. The values given in parentheses are mathematical
conversions to SI units that are provided for information only and are not considered standard.
1.5 This standard does not purport to address all of the safety concerns, if any, associated with its use. It is the responsibility
of the user of this standard to establish appropriate safety, health, and environmental practices and determine the applicability of
regulatory limitations prior to use.
1.6 This international standard was developed in accordance with internationally recognized principles on standardization
established in the Decision on Principles for the Development of International Standards, Guides and Recommendations issued
by the World Trade Organization Technical Barriers to Trade (TBT) Committee.
2. Referenced Documents
2.1 ASTM Standards:
C136/C136M Test Method for Sieve Analysis of Fine and Coarse Aggregates
E11 Specification for Woven Wire Test Sieve Cloth and Test Sieves
E177 Practice for Use of the Terms Precision and Bias in ASTM Test Methods
E691 Practice for Conducting an Interlaboratory Study to Determine the Precision of a Test Method
This test method is under the jurisdiction of ASTM Committee F11 on Vacuum Cleaners and is the direct responsibility of Subcommittee F11.21 on Cleanability.
Current edition approved Nov. 1, 2022Jan. 1, 2024. Published August 2023February 2024. Originally approved in 1979. Last previous edition approved in 20182022 as
F608 – 18.F608 – 22. DOI: 10.1520/F0608-22.10.1520/F0608-24.
For referenced ASTM standards, visit the ASTM website, www.astm.org, or contact ASTM Customer Service at service@astm.org. For Annual Book of ASTM Standards
volume information, refer to the standard’s Document Summary page on the ASTM website.
Copyright © ASTM International, 100 Barr Harbor Drive, PO Box C700, West Conshohocken, PA 19428-2959. United States
F608 − 24
F655 Specification for Test Carpets and Pads for Vacuum Cleaner Testing (Withdrawn 2022)
F884 Test Method for Motor Life Evaluation of a Built-In (Central Vacuum) Vacuum Cleaner
F922 Test Method for Motor Life Evaluation of an Electric Motorized Nozzle
F1038 Test Method for Motor Life Evaluation of a Canister, Hand-held, Stick, and Utility Type Vacuum Cleaner Without a
Driven Agitator
F1334 Test Method for Determining A-Weighted Sound Power Level of Vacuum Cleaners
F1409 Test Method for Straight Line Movement of Vacuum Cleaners While Cleaning Carpets
F2608 Test Method for Determining the Change in Room Air Particulate Counts as a Result of the Vacuum Cleaning Process
F2756 Test Method for Determining Energy Consumption of Vacuum Cleaners
3. Terminology
3.1 Definitions:
3.1.1 model, n—the designation of a group of vacuum cleaners having identical mechanical and electrical construction with only
cosmetic or nonfunctional differences.
3.1.2 population, n—the total of all units of a particular model vacuum cleaner being tested.
3.1.3 repeatability limit, r—the value below which the absolute difference between two individual test results obtained under
repeatability condition may be expected to occur with a probability of approximately 0.95 (95 %).
3.1.4 repeatability standard deviation, S —the standard deviation of test results obtained under repeatability conditions.
r
3.1.5 reproducibility limit, R—the value below which the absolute difference between two test results obtained under
reproducibility conditions may be expected to occur with a probability of approximately 0.95 (95 %).
3.1.6 reproducibility standard deviation, S —the standard deviation of test results obtained under reproducibility conditions.
R
3.1.7 sample, n—a group of vacuum cleaners taken from a large collection of vacuum cleaners of one particular model which
serves to provide information that may be used as a basis for making a decision concerning the larger collection.
3.1.8 test run, n—the definitive procedure that produces a singular measured result.
3.1.9 unit, n—a single vacuum cleaner of the model being tested.
4. Significance and Use
4.1 This test method provides an indication of the capability of the vacuum cleaner to remove embedded dirt from carpeting. This
test method is based upon results of home cleaning tests so that, in most cases, a reasonable correlation exists between home and
laboratory results. The amount of dirt picked up in the laboratory test may not be the same as in the home; however, it will show
that, in most cases, a vacuum cleaner that performs well in the laboratory will perform well in a home. Laboratory results may
differ due to variations in the homes, carpets, dirt, and other factors (see Section 6).
4.2 In order to provide a uniform basis for measuring the performance described in 1.1, standardized test carpets and a
standardized test dirt are employed in this procedure.
5. Apparatus
5.1 Weighing Scale for Weighing Carpets, accurate to 0.035 oz (1 g) and having a weighing capacity of at least 15 lb (6.82 kg).
The last approved version of this historical standard is referenced on www.astm.org.
F608 − 24
5.2 Weighing Scale (for Weighing Test Dirt and Dirt Container, (see 9.2.2.1(2)), accurate to 0.0035 oz (0.1 g) and having a
weighing capacity of at least 1.1 lb (500 g).
5.3 Stopwatch, with a second hand or other type of equipment capable of establishing the specified rate of movement and total
cycle time.
5.4 Voltmeter, to measure input volts to the vacuum cleaner, to provide measurements accurate to within 61 %.
5.5 Voltage-Regulator System, to control the input voltage to the vacuum cleaner. The regulator shall be capable of maintaining
the vacuum cleaner’s rated voltage 61 % and rated frequency having a wave form that is essentially sinusoidal with 3 % maximum
harmonic distortion for the duration of the test.
5.6 Dirt Embedment Tool, with the roller locked (see Fig. 3).
5.7 Dirt Dispenser—Dispensing system that provides the operator with a method to distribute the test dirt uniformly on the carpet
test area.
5.8 Carpet-Conditioning Equipment, to support the test carpet during new carpet conditioning and the removal of residual dirt
from the test carpet before each test run (Fig. 4).
5.9 Rotating Agitator Conditioning Vacuum Cleaner/Equipment, for conditioning new test carpets and removing residual dirt from
the test carpet before each test run. This cannot be the unit being tested.
NOTE 3—Automated methods for spreading the test dirt, embedding the test dirt, and cleaning and reconditioning the test carpets are acceptable if they
do not change the results of this test method.
5.10 Temperature and Humidity Indicators, to provide temperature measurements accurate to within 61 °F (6 ⁄2 °C) and humidity
measurements accurate to within 2 % relative humidity.
5.11 Supporting Surface—A flat surface consisting of a piece of ⁄4-in. (19-mm) thick exterior grade plywood with the “A” surface
upward to support the test carpet and pad. If necessary, the four corners (only) of the test carpet and pad may be fastened to the
supporting surface by any acceptable means.
5.12 Rotating Agitator Reference Vacuum Cleaner, one, for calibrating test carpets (see 9.3).
5.13 Straight-Air Canister Reference Vacuum Cleaner, one, for calibrating test carpets (see 9.3).
6. Materials
6.1 Standard carpets conforming to Specification F655,
6.2 Standard carpet padding conforming to Specification F655,
6.3 Test dirt (see Annex A1),
6.3.1 Silica sand (see Annex A1), and
6.3.2 Talc (see Annex A1).
The Mettler-Toledo Model PM 2000, available from Mettler-Toledo, Inc. Box 71, Hightstown, NJ 08520, the OHAUS Model GT-8000 available from OHAUS, Inc.
Florham Park, NJ, or equivalent, have been found suitable for this purpose. (It is recommended that the scale read directly in grams.) If you are aware of alternative suppliers,
please provide this information to ASTM International Headquarters. Your comments will receive careful consideration at a meeting of the responsible technical committee,
which you may attend.
F608 − 24
FIG. 1 Carpet Conditioning/Calibration Procedure
6.4 All products being tested in a comparison test must be tested using materials from identical production lots or batches. Verify
that a sufficient quantity of all materials from a single lot/batch is on hand prior to starting the test program.
F608 − 24
FIG. 2 Vacuum Cleaner Conditioning Procedure
7. Sampling
7.1 A minimum of three units of the same model vacuum cleaner selected at random in accordance with good statistical practice
shall constitute the population sample.
7.1.1 To determine the best estimate of cleaning ability effectiveness for the population of the vacuum cleaner model being tested,
the arithmetic mean of the cleaning ability rating of the sample from the population shall be established by testing it to a 90 %
confidence level within 65 % of the mean value of the cleaning ability rating.
7.1.2 Annex A3 provides a procedural example for determining the 90 % confidence level and when the sample size shall be
increased.
NOTE 4—See Annex A3 for method of determining 90 % confidence level for both individual carpets and geometric mean.
8. Conditioning
8.1 Test Room—Maintain the test room in which all conditioning and vacuum cleaner testing is performed at 70 °F 6 5 °F (21 °C
6 3 °C) and 45 % to 55 % relative humidity.
F608 − 24
FIG. 3 Dirt Embedment Tool
8.2 All components involved in the test shall remain and be exposed in the controlled environment for at least 16 h prior to the
start of the test.
9. Procedure
9.1 Test Carpet Preparation:
9.1.1 Preconditioning New Test Carpet Samples:
9.1.1.1 New test carpets shall conform to Specification F655.
9.1.1.2 Cut a sample of each test carpet to a size of 27 in. by 72 in. (690 mm by 1830 mm) minimum. If the warp direction or
“lay” of the carpet can be determined, it shall be in the 72 in. direction as indicated in Fig. 5. Carpets shall be bound or serged
on all sides.
9.1.1.3 Mark the test area on each carpet as indicated in Fig. 5.
9.1.1.4 Precondition New Test Carpet Samples:
(1) Precondition the entire area of the carpet by cleaning with the rotating agitator conditioning vacuum cleaner. Continue the
operation until less than 0.07 oz (2 g) of carpet fiber is picked up in 5 min.
(2) Run ten carpet-embedded dirt removal effectiveness test runs in accordance with 9.4.2 – 9.4.18.
NOTE 5—Recondition the new test carpet following each preconditioning test run. It is not necessary, however, to meet the requirements set forth in 9.1.2.1
with respect to the preconditioned weight.
F608 − 24
FIG. 4 Carpet Cleaning Rack
9.1.1.5 Weigh and record the preconditioned weight of the carpet.
9.1.1.6 Run a test carpet calibration in accordance with 9.3.
9.1.2 Reconditioning Used Test Carpet Samples:
9.1.2.1 Initial Daily Reconditioned Weight—At the beginning of each day, it is necessary to remove any dirt that may have settled
on the carpet surface and stabilize the moisture content of the carpet. Clean the carpet with a rotating agitator conditioning vacuum
cleaner until its weight does not exceed the initial reconditioned weight from the previous day of testing by more than 0.07 oz (2
g) or less than 0.035 oz (1 g) is picked up by the conditioning vacuum cleaner using the procedure in 9.1.2.3.
9.1.2.2 Following each test run, it is necessary to remove the residual dirt and stabilize the moisture content of the carpet. Clean
F608 − 24
NOTE 1—Cleaning test area should be positioned as shown. First forward stroke of cleaner is in direction with “lay” of carpet.
FIG. 5 Test Carpet
the carpet with a rotating agitator conditioning vacuum cleaner until its weight does not exceed the initial daily reconditioned
weight requirement of 9.1.2.1 by more than 0.07 oz (2 g) or less than 0.035 oz (1 g) is picked up by the conditioning vacuum
cleaner using the following procedure.
9.1.2.3 Procedure:
(1) Place the carpet on the carpet cleaning rack (Fig. 4) with the pile side down. Run the rotating agitator conditioning vacuum
cleaner over the carpet for 2 min, concentrating on the test area at 21.6 in. ⁄s 6 0.8 in. ⁄s (0.55 m ⁄s 6 0.02 m ⁄s); then run the
rotating agitator conditioning vacuum cleaner thoroughly over the entire carpet area at least one time.
(2) Place the carpet (pile side up) on the pad, on the plywood supporting surface, and clean it with the rotating agitator
conditioning vacuum cleaner for 2 min, concentrating on the test area; then run the rotating agitator vacuum cleaner thoroughly
over the entire area at least one time.
(3) Weigh the carpet.
(4) Keep alternating 9.1.2.3(1) and 9.1.2.3(2), always ending with the pile side up, until the carpet weight meets the
requirements of 9.1.2.1 or 9.1.2.2.
(5) Change the disposable primary filter after a maximum of every 4 runs on the conditioning vacuum cleaner or more often
if required.
(6) Reconditioning equipment that uses nondisposable filters should have the filter or filters cleaned after every four carpet
reconditioning runs or more often, if required.
NOTE 6—A high-cleaning performance rotating agitator vacuum cleaner is recommended for reducing the time to recondition the carpet.
9.1.3 Reconditioning Used Carpet Padding:
9.1.3.1 Clean the carpet padding by shaking weekly or more often, if necessary, to remove any collected dirt.
9.1.3.2 Replace the carpet padding when it has holes, tears, or other signs of wear.
9.2 Preparation of Test Vacuum Cleaners:
9.2.1 New Test Vacuum Cleaners:
9.2.1.1 For a vacuum cleaner that has not been used for any testing, run the vacuum cleaner in at rated voltage 61 % and rated
frequency with filters in place.
(1) Preconditioning a Rotating Agitator Type Vacuum Cleaner—In a stationary position, operate the vacuum cleaner for 1 h
with the agitator bristles not engaged on any surface.
(2) Preconditioning a Straight-Air Type Vacuum Cleaner—Operate the vacuum cleaner for 1 h with a wide-open inlet (without
hose).
F608 − 24
9.2.1.2 For vacuum cleaners with non-disposable dirt receptacles, weigh and record the receptacle’s original weight and any filters,
to the nearest 0.0035 oz (0.1 g).
9.2.2 Used Test Vacuum Cleaners:
9.2.2.1 Recondition a used test vacuum cleaner, prior to each test run, as follows:
(1) Thoroughly remove excess dirt from the vacuum cleaner. Without using tools for disassembly, clean the entire outer
surface, brushes, nozzle chamber, ductwork, inside of the chamber surrounding the primary filter, and inside hose and wands.
Check the condition of all mechanisms for signs of wear or damage. See Note 57.
(2) For vacuum cleaners using disposable filters as the primary filters, use a new disposable primary filter from the
manufacturer for each test run. Weigh the filter to the nearest 0.0035 oz (0.1 g) and install it as recommended by the vacuum cleaner
manufacturer.
(3) For vacuum cleaners using water as the primary filter, empty the receptacle and refill as recommended by the manufacturer.
(4) For vacuum cleaners using non-disposable dirt receptacles, empty in accordance with the manufacturer’s instructions after
each test run. The dust receptacle and any additional filters removable without the aid of tools shall, prior to each trial, be cleaned
according to manufacturer’s instructions until its weight is within 0.07 oz (2 g) of its original weight. Weigh the combined
receptacle and any integral filters to the nearest 0.0035 oz (0.1 g) and install as recommended by the vacuum cleaner manufacturer.
If it is determined after repeated attempts at cleaning that the dust receptacle cannot be cleaned sufficiently to return it to within
0.07 oz (2 g) of its original weight, but trial results fall within the repeatability limits, the trial is deemed acceptable, and testing
may continue.
(5) Clean all secondary filters that are removable without the aid of tools in accordance with manufacturer’s instructions until
its weight is within 0.07 oz (2 g) of its original weight. Washing of filters is not permitted.
NOTE 7—It is recommended that a replaceable brush drive belt for vacuum cleaner agitators be changed after each four test runs, if considered applicable,
using manufacturer’s instructions. Any other maintenance task, such as cleaning the brush belt with distilled water, should only be done in accordance
with manufacturer’s recommendations.
9.2.3 Test Vacuum Cleaner Settings:
9.2.3.1 If various settings are provided, set the motor speed setting, suction regulator, nozzle height, or combination thereof using
the manufacturer’s specifications as provided in the instruction manual for each type of carpet. Contact the manufacturer if no
instructions are given, or if the instructions are unclear or inadequate.
9.2.3.2 All straight line movement (see Test Method F1409), sound power (see Test Method F1334), edge cleaning (see Test
Method F2608), energy measurement (see Test Method F2756), and motor life evaluation (see Specification F655 and Test
Methods F884, F922, and F1038) tests shall be conducted using the same settings (nozzle, motor speed, suction regulator, etc.)
for each specific carpet.
9.2.4 Reference Vacuum Cleaners (Calibration):
9.2.4.1 Use the reference vacuum cleaners only for determining the reference rating of carpets and for the verification of carpet
acceptability (see 9.3).
9.2.4.2 Maintain the performance of the reference vacuum cleaners throughout the acceptable life of the carpet (i.e. nozzle suction,
bristle extension, motor and agitator speeds, etc.).
9.3 Test Carpet Calibration:
9.3.1 The purpose of calibration is to determine when the test carpet needs to be replaced by establishing a reference rating for
each new preconditioned test carpet and to check this rating 50 or fewer test runs.
9.3.2 The reference ratings are determined for each test carpet by the percent pickup using the reference rotating agitator vacuum
cleaner and the reference straight-air vacuum cleaner.
9.3.3 The percent pickup is determined by performing a carpet-embedded dirt removal effectiveness test (see 9.4).
F608 − 24
9.3.4 When the embedded dirt rating for either reference cleaner varies by 0.14 oz (4 g) from the original reference rating for the
carpet, replace the carpet.
9.3.4.1 All products being tested in a comparison test must be tested on the same calibrated carpet panels throughout the test
program. If a particular carpet panel is found to no longer be acceptable for testing due to the 0.14 oz (4 g) limit being exceeded
during a calibration check, all products tested on that particular carpet panel during the test program must be retested on the new
carpet panel to ensure proper comparison.
NOTE 8—Carpet pick up changes over time as the test carpet panel is used due to normal carpet wear. General laboratory practice is to track and record
the number of test runs on each carpet panel. It is recommended to estimate, as closely as possible, the number of required test runs on all carpet panels
intended to be used prior to starting any test program in order to establish that the selected carpet panels have a sufficient number of test runs left to
complete the test program.
9.4 Carpet Embedded Dirt Removal Effectiveness Test:
9.4.1 If preconditioning or reconditioning has been done more than 1 h before a test run, weigh the carpet. If the weight of the
carpet exceeds the preconditioned or reconditioned weight by more than 0.07 oz (2 g), clean the carpet with a rotating agitator
conditioning vacuum cleaner until these criteria are met.
9.4.2 Position the test carpet on the padding (with “scrim” side of the padding up) on the supporting surface (see 5.11).
9.4.3 The test cleaners and dirt receptacles should be prepared in accordance with 9.2.
9.4.4 Weigh the prepared dirt receptacle (that is, dust bag or other primary filter device) prior to conducting the measurement test
run. Record the weight to the nearest 0.0035 oz (0.1 g).
9.4.5 Install the primary filter as explained below.
9.4.5.1 For vacuum cleaners using disposable or non-disposable primary filters, install the primary filter from the manufacturer
per their instructions.
9.4.5.2 For vacuum cleaners using water as the primary filter, empty and refill the receptacle as recommended by the vacuum
cleaner manufacturer.
9.4.6 Ensure that the vacuum cleaner settings have been made in accordance with 9.2.3.
9.4.7 Test Dirt Preparation—Weigh and mix 3.17 oz 6 0.0035 oz (90 g 6 0.1 g) of silica sand and 0.35 oz 6 0.0035 oz (10 g 6
0.1 g) of commercial grade talcum, both conforming to the specifications found in Annex A1.
9.4.7.1 Silica sand shall be sieved to assure conformance to the specification of A1.2. Sieving shall be performed in accordance
with Test Method C136/C136M.
9.4.7.2 Bulk mixing and storage of sieved constituents of silica sand is acceptable if assay analysis meets the specification of A1.2.
9.4.7.3 Bulk storage of test dirt mixture (sand plus talc) is not allowed.
9.4.8 Distribute 3.52 oz (100 g) of the test dirt uniformly on the cleaning test area (see Fig. 5), using any convenient spreading
method.
9.4.9 Embed the test dirt into the carpet using the dirt embedment tool shown in Fig. 3. Perform the embedding process by using
a dragging motion in both directions with the handle held at the angle shown. Drag the dirt embedment tool over the test area
exactly 30 strokes, alternating directions forward and back. (A movement in one direction is one “stroke.”) Use a uniform
movement to provide a “stroke” time of 2.5 s (a rate of 21.6 in. ⁄s 6 0.8 in. ⁄s (0.55 m ⁄s 6 0.02 m ⁄s)). The first forward stroke shall
be in the direction of the carpet lay. An acceptable laboratory practice shall be used to ensure that the embedment tool shall not
fall short of reaching the end boundaries of the test area, and the tool shall cover both side boundaries of the test area at all times.
9.4.10 Clean the embedding tool as needed.
F608 − 24
9.4.11 If the vacuum cleaner has not been energized for more than 60 min, energize the cleaner for 2 min at nameplate rated
voltage (61 %) and frequency (61 Hz) immediately preceding the test sequence of 9.4.12. For vacuum cleaners with dual
nameplate voltage ratings, conduct testing at the highest voltage.
9.4.11.1 For a rotating agitator-type vacuum cleaner, place it such that the bristles clear the supporting surface and no loose dirt
is picked up.
9.4.11.2 For a straight-air canister vacuum cleaner, operate with the rug tool unrestricted, positioned such that no loose dirt is
picked up from the supporting surface.
9.4.12 Immediately following the 2-min “run-in” of 9.4.11, de-energize the vacuum cleaner and place the vacuum cleaner nozzle
on the test carpet so that the front edge of the vacuum cleaner coincides with the line defining the beginning of the test area and
the right side of the boundary of the 18-in. test width (see Fig. 6). The forward stroke of the nozzle shall be in the direction of
the carpet lay (see Fig. 5).
9.4.12.1 Reasonable efforts shall be made to maintain the handle height at 31.5 in. (0.8 m) during each test run for vacuum cleaners
with a pivoting handle.
9.4.12.2 Reasonable efforts shall be made to maintain the vacuum cleaner’s nozzle parallel to the test carpet surface during each
test run for vacuum cleaners with non-pivoting handles.
9.4.13 Tilt or lift the nozzle off the carpet, energize the vacuum cleaner, and adjust the voltage to rated voltage 61 %. Allow the
vacuum cleaner to run and expand the filter bag, if one is present.
9.4.14 Test Cleaning Pattern:
9.4.14.1 For a rotating agitator-type vacuum cleaner, lower the nozzle onto the carpet before the test area. Again, adjust the voltage
to rated voltage 61 %; then move the nozzle at a rate of 21.6 in. ⁄s 6 0.8 in. ⁄s (0.55 m ⁄s 6 0.02 m ⁄s) in the test cleaning pattern
and motion as specified in Annex A2 during the cleaning cycle. Maintain the nozzle position and settings as specified in 9.2.3
during the cleaning cycle.
9.4.14.2 For a straight-air vacuum cleaner, position the nozzle on the carpet before the test area. Again, adjust the voltage to rated
voltage 61 %; then move the nozzle at a rate of 21.6 in. ⁄s 6 0.8 in. ⁄s (0.55 m ⁄s 6 0.02 m ⁄s) in the test cleaning patterns and
motion as described in Annex A2. Maintain the nozzle position and settings as specified in 9.2.3 during the cleaning cycle.
9.4.14.3 At the end of the last stroke, smoothly tilt or lift the vacuum cleaner nozzle off the carpet and allow the vacuum cleaner
to run an additional 10 s to clear the system of test dirt actually picked up but temporarily trapped within it before de-energizing
the vacuum cleaner. During the additional run period, the hose used with the canister and combination vacuum cleaners should
be flexed to help clear the system.
9.4.15 For vacuum cleaners with removable dirt receptacles, carefully remove the dust receptacle (dust bag or other primary filter
device) and weigh it. Record the weight to the nearest 0.0035 oz (0.1 g).
NOTE 1—This shows the nozzle positions for the cleaning pattern when N = 2. (Refer to Annex A2.)
FIG. 6 Cleaner Nozzle Position at Start and Finish of Test Cleaning Strokes
F608 − 24
9.4.15.1 For bagless dirt receptacles, remove the dirt receptacle assembly, including whatever filters it contains.
9.4.16 For vacuum cleaners using water as the primary filter, weigh the carpet to the nearest 0.035 oz (1.0 g).
9.4.17 Determination of the grams picked up for each test run will be done in the following manner:
9.4.17.1 For vacuum cleaners with removable dirt receptacles, subtract the weight of the clean dirt receptacle at the start of test
from the weight of the dirt receptacle at the end of the test. Record results to the nearest 0.0035 oz (0.1 g).
9.4.17.2 For vacuum cleaners using constructions or technologies for which weighing a dirt receptacle, filter(s) or filter bag is
impractical or does not provide reliable results, add 3.53 oz (100 g) to the weight of the carpet at the start of the test run and subtract
the weight of the carpet at the end of the test run. Record results to the nearest 0.035 oz (1 g). If it is necessary to use the procedure
in 9.4.17.2 for one vacuum cleaner in a comparison test, the same method must be used for all vacuum cleaners in the comparison.
9.4.18 The percent carpet-embedded dirt removal effectiveness for a single test run of a given vacuum cleaner on a given carpet
is the grams recorded in 9.4.17 expressed as a percentage.
9.4.19 Using the same test vacuum cleaner, repeat 9.4.1 – 9.4.18 two additional times for a total of three test runs.
9.4.19.1 If after three tests on the sample, the repeatability limits are not met, and no attributable reason for the outlier data can
be determined, the results must be discarded and replaced with three new test runs (see A3.3.3).
NOTE 9—If after the first three tests on a new vacuum cleaner sample, the repeatability limits are not met due to the results of the first test run, the first
test run may be discarded and replaced with an additional test run.
NOTE 10—If after three test runs, the repeatability limits are not met for a specific carpet, additional test runs may be conducted only on the particular
carpet until the repeatability limits are met. It is not necessary to do additional test runs on all of the carpets. See Annex A4 for an example.
NOTE 11—If the test data is intended to be used for comparing different products of differing manufacture, it is strongly recommended that unless an
automated test machine is used, the same operator conducts all testing involved in the comparison to minimize any potential effect different operators
may have on the results. Assistance in reconditioning the carpets and unit under test may be provided by additional personnel.
NOTE 12—An attributable cause for an outlier may be physical, such as a broken component, seal, or other item that can be shown to lead to the outlying
data, or contamination, such as oil or talc on a drive belt causing excessive slippage. If the test sample is easily repaired with the replacement of the faulty
component, or if adequate cleaning restores lost performance, it can be used to continue the testing. If the fault cannot be repaired, the test sample is
replaced with a new test sample.
NOTE 13—Whatever the reason of the outlier, it should be recorded in the report section, along with the resolution to the problem.
9.4.20 The percent carpet-embedded dirt removal effectiveness for each individual test vacuum cleaner from the population
sample for a given carpet is the average of three test runs meeting the repeatability statement in Section 11. See A3.3 for a
procedural example and whether further test runs need to be conducted.
9.4.21 The percent carpet-embedded dirt removal effectiveness for each individual vacuum cleaner from the population sample
is the geometric mean of the individual carpet values. See Annex A3 for a procedural example on calculating the geometric mean.
9.4.22 A minimum of two additional test sample units of the same model shall be selected in accordance with the sampling
statement of Section 7. Repeat 9.4.1 – 9.4.20 for each new test sample unit selected.
9.4.23 The percent carpet-embedded dirt removal effectiveness for the population of the vacuum cleaner model being tested is the
arithmetic mean of geometric mean values of the percent carpet-embedded dirt removal effectiveness from a sample of the
population meeting the requirements of the sampling statement (Section 7).
10. Report
10.1 For each vacuum cleaner sample from the population being tested, report the following information:
10.1.1 Manufacturer’s name, product name, product model, and serial number.
F608 − 24
TABLE 1 Repeatability and Reproducibility
Standard Deviation of Repeatability Standard Deviation of Reproducibility
Type Carpet Type Cleaner Repeatability, Limit, Reproducibility, Limit,
S r S R
r R
Plush Agitator 1.0 2.8 3.4 9.5
Straight Air 0.7 2.0 1.8 5.0
Level Loop Agitator 1.4 3.9 2.6 7.3
Straight Air 1.3 3.7 6.6 18.5
Freize/Shag Agitator 0.5 1.5 1.2 3.4
A
Frieze/Shag Agitator 0.5 1.5 1.2 3.4
Straight Air 0.16 0.4 0.4 1.1
Straight Air 0.16 0.4 0.4 1.1
A
The F11.21 subcommittee is actively pursuing new market relevant carpets with the assistance of the carpet industry. Although plush and Freize carpet panels are no
longer available for purchase, some laboratories may still have samples for testing. In such cases, the table values remain valid.
10.1.2 Type of cleaner; that is, upright, canister, etc.
10.1.3 The average soil removed for each of the standard carpets specified in Specification F655 tested.
10.1.4 The geometric mean of the soil removal from all carpets specified in Specification F655 carpets.
10.2 The overall average(s), standard deviation(s), and 90 % confidence results for all of the population sample tested shall also
be reported.
10.3 If the data contains an outlier, as noted in 9.4.19.1, the cause for the outlier, if attributable, and resolution shall be recorded
in the report.
11. Precision and Bias
5-7
11.1 The following precision statements are based on interlaboratory tests involving six laboratories and two test units (one
upright vacuum cleaner with agitator and one canister with straight-air floor tool).
11.2 The statistics have been calculated as recommended in Practice E691.
11.3 The following statements regarding repeatability limit and reproducibility limit are used as directed in Practice E177.
11.4 The standard deviations of repeatability and reproducibility of the measured results have been derived from twelve sets of
data, where each of two sets of three test runs have been performed by a single analyst within each of the six laboratories on
separate days using the same test unit.
11.5 Repeatability (Single Operator and Laboratory; Multiday Testing)—The ability of a single analyst to repeat the test within
a single laboratory.
11.5.1 The expected standard deviation of repeatability of the measured results within a laboratory, s , has been found to be the
r
respective values listed in Table 1.
11.5.2 The 95 % repeatability limit within a laboratory, r, has been found to be the respective values listed in Table 1, where
r = 2.8(s ).
r
Supporting data have been filed at ASTM International Headquarters and may be obtained by requesting Research Report RR:F11-1010. Contact ASTM Customer Service
at service@astm.org.
Supporting data have been filed at ASTM International Headquarters and may be obtained by requesting Research Report RR:F11-1013. Contact ASTM Customer Service
at service@astm.org.
Supporting data have been filed at ASTM International Headquarters and may be obtained by requesting Research Report RR:F11-1014. Contact ASTM Customer Service
at service@astm.org.
F608 − 24
11.5.3 With 95 % confidence, it can be stated that within a laboratory a set of measured results derived from testing a unit should
be considered suspect if the difference between any two of the three values is greater than the respective value of the repeatability
limit, r, listed in Table 1.
11.5.4 If the absolute value of the difference of any pair of measured results from three test runs performed within a single
laboratory is not equal to or less than the respective repeatability limit listed in Table 1, that set of test results shall be considered
suspect.
11.6 Reproducibility (Multiday Testing and Single Operator Within Multilaboratories)—The ability to repeat the test within
multiple laboratories.
11.6.1 The expected standard deviation of reproducibility of the average of a set of measured results between multiple laboratories,
s , has been found to be the respective values listed in Table 1.
R
11.6.2 The 95 % reproducibility limit within a laboratory, R, has been found to be the respective values listed in Table 1, where
R = 2.8(s ).
R
11.6.3 With 95 % confidence, it can be stated that the average of the measured results from a set of three test runs performed in
one laboratory, as compared to a second laboratory, should be considered suspect if the difference between those two values is
greater than the respective values of the reproducibility limit, R, listed in Table 1.
11.6.4 If the absolute value of the difference between the average of the measured results from the two laboratories is not equal
to or less than the respective reproducibility limit listed in Table 1, the set of results from both laboratories shall be considered
suspect.
11.7 Bias—No justifiable statement can be made on the bias of the method to evaluate carpet-embedded dirt removal effectiveness
of household/commercial vacuum cleaners since the true value of the property cannot be established by an acceptable referee
method.
12. Keywords
12.1 dirt removal; vacuum cleaners
F608 − 24
ANNEXES
(Mandatory Information)
A1. TEST DIRT
A1.1 Test Dirt,100 g, consisting of the following:
A1.1.1 Item 1—90 g of silica sand in accordance with A1.2.
A1.1.2 Item 2—10 g of commercial grade talcum in accordance with A1.3.
A1.2 Silica sand in the following particle size range and amounts:
Sieve Range, U.S. No. Particle Size, μm Amount Used, g
−30/+40 600–425 0.9
−40/+50 425–300 31.5
−50/+70 300–212 41.4
−70/+100 212–150 13.5
−100/+140 150–106 2.7
A1.3 Commercial grade talcum with the following particle size distribution:
Particle Size Range, μm Distribution by Weight, %
>44 0.5
43.9 to 20 12.5
19.9 to 10 27.0
9.9 to 5 23.0
4.9 to 2 20.0
1.9 to 1 8.0
<0.9 9.0
Note—Talc is used as an inflating agent for the filter bag.
A2. TEST CLEANING PATTERN AND TIME
A2.1 General—All vacuum cleaners, regardless of the width of their nozzles, shall be moved back and forth in a specified pattern
on the 54-in. by 18-in. (1370-mm by 460-mm) test area of the carpet for a total of exactly 16 strokes at the rate of 2.5 6 0.1 s
per stroke using any acceptable laboratory method to assure that these specifications are met. Examples of methods that have been
found acceptable are visible-marked timing belt or a stopwatch to measure stroke time and cumulative time.
The sole source of supply of the sand (Wedron No. 540 Unground Silica Sand) known to the committee at this time is The Wedron Silica Co., Customer Service
Department, P.O. Box 119, Wedron, IL 60557. (The test dirt must be sieved to ensure conformance with the analysis limits. Use Test Method C136/C136M.) If you are aware
of alternative suppliers, please provide this information to ASTM International Headquarters. Your comments will receive careful consideration at a meeting of the responsible
technical committee, which you may attend.
F608 − 24
A2.1.1 Measure the outside width of the nozzle housing in inches.
A2.1.2 Divide the nozzle width into 18 and round the result to the nearest larger whole number identified henceforth as N.
A2.1.3 Divide the width of test area (18 in.) into N equal strips and mark the test area accordingly. Note that for any vacuum
cleaners having overall nozzle widths ranging from 3 in. to 17 in. the number of strips will be 6, 5, 4, 3, or 2.
A2.1.4 Place the vacuum cleaner nozzle on the test carpet so that the front edge of the vacuum cleaner coincides with the line
defining the beginning of the test area and the right side of the nozzle coincides with the right side boundary shown in the
applicable illustration. Ensure that each forward stroke ends with the front edge of the vacuum cleaner coincident with the end of
the test area. When the vacuum cleaner reaches the extreme left strip, align the left side of the nozzle with the left side boundary
of the test area. See Fig. 6. This shows the pattern for N = 2. For variations of the pattern where N = 2 to N = 6, see Fig. A2.1.
Take care to ensure that during each stroke the side of the nozzle, right side or left side as applicable, is kept aligned with the side
boundary of the test strip being cleaned, except for crossover strokes.
F608 − 24
NOTE 1—The diagonal strokes shown in each pattern indicate that the test nozzle is moved from one stroke location to another during the diagonal
stroke. There is no specific start or end point for the diagonal movement of the test nozzle during the diagonal stroke.
FIG. A2.1 Test Cleaning Patterns
F608 − 24
A3. DETERMINATION OF THE POPULATION MEAN HAVING A 90 % CONFIDENCE INTERVAL
A3.1 Theory
A3.1.1 The most common and ordinarily the best estimate of the population mean, μ, is simply the arithmetic mean, X¯, of the
individual scores (measurements) of the units comprising a sample taken from the population. The average score of these units will
seldom be exactly the same as the population mean; however, it is expected to be fairly close so that in using the following
procedure it can be stated with 90 % confidence that the true mean of the population, μ, lies within 5 % of the calculated mean,
X¯, of the sample taken from the population.
A3.1.2 The following procedure provides a confidence interval about the sample mean which is expected to bracket μ, the true
population mean, 100(1 − α)% of the time where α is the chance of being wrong. Therefore, 1 − α is the probability or level of
confidence of being correct.
A3.1.3 The desired level of confidence is 1 − α = 0.90 or 90 % as stated in Section 7. Therefore α = 0.10 or 10 %.
A3.1.4 Compute the mean, X¯, and the standard deviation, s, of the individual scores of the sample taken from the population:
n
¯
X 5 X (A3.1)
( i
n
i51
n
¯
~X 2 X!
( i
i51
s 5
!
~n 2 1!
where:
n = number of units tested, and
th
X = the value of the individual test unit score of the i test unit. As will be seen in the procedural example to follow, this is
i
the average value of the results from three test runs performed on an individual test unit with the resulting set of data
meeting the repeatability requirements of Section 11.
A3.1.5 Determine the value of the t statistic for n − 1 degrees of freedom, df, from Table A3.1 at a 95 % confidence level.
NOTE A3.1—The value of t is defined as t and is read as “t at 95 % confidence”.
1−α/2
tstatistic 5 t 5 t (A3.2)
12α/2 0.95
where:
1 − α/2 = 1 − 0.10 ⁄2 = 1 − 0.05 = 0.95, or 95 %.
A3.1.6 The following equations establish the upper and lower limits of an interval centered about X¯ that will provide the level
of confidence required to assert that the true population mean lies within this interval:
F608 − 24
TABLE A3.1 Percentiles of the t Distribution
df t
0.95
1 6.314
2 2.920
3 2.353
4 2.132
5 2.015
6 1.943
7 1.895
8 1.860
9 1.833
10 1.812
11 1.796
12 1.782
13 1.771
14 1.761
15 1.753
¯
CI 5 X1ts/=n (A3.3)
U
¯
CI 5 X 2 ts/=n
L
where:
CI = confidence interval (U − upper limit; L − lower limit),
X¯ = mean score of the sample taken from the population,
t = t statistic from Table A3.1 at 95 % confidence level,
s = standard deviation of the sample taken from the population, and
n = number of units tested.
A3.1.7 It is desired to assert with 90 % confidence that the true population mean, μ, lies within the interval, CI to CI , centered
U L
about the sample mean, X¯. Therefore, the quantity ts/=n shall be less than some value, A, which shall be 5 % of X¯ in accordance
with the sampling statement of 7.1.
A3.1.8 As n → ∞, ts/=n →0 . As this relationship indicates, a numerically smaller confidence interval may be obtained by using
a larger number of test units, n, for the sample. Therefore, when the standard deviation, s, of the sample is large and the level of
confidence is not reached after testing three units, a larger sample size, n, shall be used.
A3.2 Procedure
A3.2.1 Select three units from the population for testing as the minimum sample size.
A3.2.2 Obtain individual test unit scores with one of the following methods. The data set resulting from the three test runs
performed on each individual test unit for each individual carpet shall meet the respective repeatability requirement found in
Section 11.
A3.2.2.1 Geometric Mean—Calculate the geometric mean of th
...








Questions, Comments and Discussion
Ask us and Technical Secretary will try to provide an answer. You can facilitate discussion about the standard in here.
Loading comments...