ASTM D6831-11(2018)
(Test Method)Standard Test Method for Sampling and Determining Particulate Matter in Stack Gases Using an In-Stack, Inertial Microbalance
Standard Test Method for Sampling and Determining Particulate Matter in Stack Gases Using an In-Stack, Inertial Microbalance
SIGNIFICANCE AND USE
5.1 The measurement of particulate matter is widely performed to characterize emissions from stationary sources in terms of emission concentrations and emission rates to the atmosphere for engineering and regulatory purposes.
5.2 This test method provides near real-time measurement results and is particularly well suited for use in performance assessment and optimization of particulate matter controls achieved by air pollution control devices or process modifications (including fuel, feed, or process operational changes) and performance assessments of particulate matter continuous emissions monitoring systems (PM CEMS)
5.3 This test method is well suited for measurement of particulate matter-laden gas streams in the range of 0.2 mg/m3 to 50 mg/m3, especially at low concentrations.
5.4 The U.S. EPA has concurred that this test method has been demonstrated to meet the Method 301 bias3 and precision criteria for measuring particulate matter from coal fired utility boilers when compared with EPA Method 17 and Method 5 (40CFR60, Appendix A).
5.5 This test method can accurately measure relative particulate matter concentrations over short intervals and can be used to assess the uniformity of particulate concentrations at various points on a measurement traverse within a duct or stack.
SCOPE
1.1 This test method describes the procedures for determining the mass concentration of particulate matter in gaseous streams using an automated, in-stack test method. This test method, an in-situ, inertial microbalance, is based on inertial mass measurement using a hollow tube oscillator. This test method is describes the design of the apparatus, operating procedure, and the quality control procedures required to obtain the levels of precision and accuracy stated.
1.2 This test method is suitable for collecting and measuring filterable particulate matter concentrations in the ranges 0.2 mg/m3 and above taken in effluent ducts and stacks.
1.3 This test method may be used for calibration of automated monitoring systems (AMS). If the emission gas contains unstable, reactive, or semi-volatile substances, the measurement will depend on the filtration temperature, and this test method (and other in-stack methods) may be more applicable than out-stack methods for the calibration of automated monitoring systems.
1.4 This test method can be employed in sources having gas temperature up to 200°C (392°F) and having gas velocities from 3 to 27 m/s.
1.5 This test method includes a description of equipment and methods to be used for obtaining and analyzing samples and a description of the procedure used for calculating the results.
1.6 This test method may also be limited from use in sampling gas streams that contain fluoride, or other reactive species having the potential to react with or within the sample train.
1.7 Appendix X1 provides procedures for assessment of the spatial variation in particulate matter (PM) concentration within the cross section of a stack or duct test location to determine whether a particular sampling point or limited number of sampling points can be used to acquire representative PM samples.
1.8 Appendix X2 provides procedures for reducing the sampling time required to perform calibrations of automated monitoring systems where representative PM samples can be acquired from a single sample point and certain other conditions are met.
1.9 The values stated in SI units are to be regarded as standard. The values given in parentheses are mathematical conversions to inch-pound units that are provided for information only and are not considered standard.
1.10 This standard does not purport to address all of the safety concerns, if any, associated with its use. It is the responsibility of the user of this standard to establish appropriate safety, health, and environmental practices and determine the applicability of regulatory limitations prior to use.
1.11 This i...
General Information
- Status
- Published
- Publication Date
- 14-Apr-2018
- Technical Committee
- D22 - Air Quality
- Drafting Committee
- D22.03 - Ambient Atmospheres and Source Emissions
Relations
- Effective Date
- 15-Apr-2018
- Effective Date
- 01-Sep-2020
- Effective Date
- 15-Mar-2020
- Effective Date
- 01-Oct-2016
- Effective Date
- 01-Sep-2016
- Effective Date
- 15-Oct-2015
- Effective Date
- 01-Jul-2015
- Effective Date
- 01-Dec-2014
- Effective Date
- 01-Jun-2014
- Effective Date
- 01-May-2014
- Effective Date
- 15-Jan-2014
- Effective Date
- 01-Apr-2013
- Effective Date
- 01-Apr-2010
- Effective Date
- 01-Apr-2006
- Effective Date
- 01-May-2005
Overview
ASTM D6831-11(2018) is the Standard Test Method for Sampling and Determining Particulate Matter in Stack Gases Using an In-Stack, Inertial Microbalance. Published by ASTM International, this standard provides authoritative procedures for measuring particulate matter (PM) concentrations from stationary emission sources, such as industrial stacks and ducts. The test method employs an in-situ, automated inertial microbalance system, which delivers near real-time quantification of PM, enabling efficient and precise monitoring essential for regulatory compliance, pollution control optimization, and emissions performance assessments.
Key Topics
- Automated In-Stack Sampling: Utilizes a hollow tube oscillator coupled with an in-situ filtration mechanism to directly measure particulate matter mass within emission streams.
- Measurement Precision: Designed to deliver highly accurate particulate concentration results within a range of 0.2 mg/m³ to 50 mg/m³, with particular effectiveness at low concentration levels.
- Real-Time Results: Near real-time measurement supports timely decision-making for process control and compliance.
- Quality Control Procedures: Incorporates strict protocols for apparatus calibration and system verification to ensure reliability and repeatability in PM measurements.
- System and Component Requirements: Specifies critical equipment features such as heated probes, pitot tubes for velocity measurement, thermocouples for temperature control, and robust filter handling.
- Data Integrity: Collects PM data that can be used for both immediate process evaluation and long-term compliance trending.
- Safety and Applicability: Highlights the need to consider gas composition, filtration temperature, and reactivity when selecting and operating sampling systems.
Applications
ASTM D6831-11(2018) is widely applied to:
- Regulatory Compliance: Determining emission concentrations and rates for permit adherence and environmental reporting.
- Performance Verification: Validating and calibrating particulate matter continuous emissions monitoring systems (PM CEMS) and other automated monitoring systems.
- Control Technology Assessment: Evaluating the effectiveness of air pollution control devices and process modifications, such as fuel or operational changes.
- Emission Characterization: Mapping the spatial distribution and variation of PM concentration within stacks or ducts, which supports representative sampling and optimization strategies.
- Calibration of Monitoring Equipment: Providing reference measurements that can be used to calibrate automated systems, particularly when measuring gases with unstable or semi-volatile particulate content.
- Process Optimization: Enabling short-interval measurements that assist in fine-tuning process and emission controls for industrial sources.
- EPA Method Equivalency: Recognized by the US EPA as meeting bias and precision requirements compared with traditional EPA Method 17 and Method 5.
Related Standards
For comprehensive PM measurement and stack testing, the following standards and methods are often referenced alongside ASTM D6831-11(2018):
- ASTM D1356: Terminology Relating to Sampling and Analysis of Atmospheres
- ASTM D3154: Test Method for Average Velocity in a Duct (Pitot Tube Method)
- ASTM D3685/D3685M: Methods for Sampling and Determination of Particulate Matter in Stack Gases
- ASTM D3796: Practice for Calibration of Type S Pitot Tubes
- ASTM D6331: Method for Determination of Mass Concentration of Particulate Matter from Stationary Sources at Low Concentrations
- US EPA Methods (40 CFR Part 60/63, Appendix A): Including Methods 3A, 5, 17, 301
- EPA Performance Specification 11: Continuous PM Emission Monitoring Systems
Practical Value
By using ASTM D6831-11(2018), industries and regulatory agencies gain a modern, real-time solution for particulate matter sampling in stack gas emissions, supporting reliable compliance, thorough emissions analysis, and effective control technology evaluation. The method's adaptability to various process conditions and particulate characteristics ensures broad applicability across sectors prioritizing air quality and regulatory achievement. This standard strengthens environmental stewardship and operational excellence through accurate, efficient stack gas monitoring.
Buy Documents
ASTM D6831-11(2018) - Standard Test Method for Sampling and Determining Particulate Matter in Stack Gases Using an In-Stack, Inertial Microbalance
Frequently Asked Questions
ASTM D6831-11(2018) is a standard published by ASTM International. Its full title is "Standard Test Method for Sampling and Determining Particulate Matter in Stack Gases Using an In-Stack, Inertial Microbalance". This standard covers: SIGNIFICANCE AND USE 5.1 The measurement of particulate matter is widely performed to characterize emissions from stationary sources in terms of emission concentrations and emission rates to the atmosphere for engineering and regulatory purposes. 5.2 This test method provides near real-time measurement results and is particularly well suited for use in performance assessment and optimization of particulate matter controls achieved by air pollution control devices or process modifications (including fuel, feed, or process operational changes) and performance assessments of particulate matter continuous emissions monitoring systems (PM CEMS) 5.3 This test method is well suited for measurement of particulate matter-laden gas streams in the range of 0.2 mg/m3 to 50 mg/m3, especially at low concentrations. 5.4 The U.S. EPA has concurred that this test method has been demonstrated to meet the Method 301 bias3 and precision criteria for measuring particulate matter from coal fired utility boilers when compared with EPA Method 17 and Method 5 (40CFR60, Appendix A). 5.5 This test method can accurately measure relative particulate matter concentrations over short intervals and can be used to assess the uniformity of particulate concentrations at various points on a measurement traverse within a duct or stack. SCOPE 1.1 This test method describes the procedures for determining the mass concentration of particulate matter in gaseous streams using an automated, in-stack test method. This test method, an in-situ, inertial microbalance, is based on inertial mass measurement using a hollow tube oscillator. This test method is describes the design of the apparatus, operating procedure, and the quality control procedures required to obtain the levels of precision and accuracy stated. 1.2 This test method is suitable for collecting and measuring filterable particulate matter concentrations in the ranges 0.2 mg/m3 and above taken in effluent ducts and stacks. 1.3 This test method may be used for calibration of automated monitoring systems (AMS). If the emission gas contains unstable, reactive, or semi-volatile substances, the measurement will depend on the filtration temperature, and this test method (and other in-stack methods) may be more applicable than out-stack methods for the calibration of automated monitoring systems. 1.4 This test method can be employed in sources having gas temperature up to 200°C (392°F) and having gas velocities from 3 to 27 m/s. 1.5 This test method includes a description of equipment and methods to be used for obtaining and analyzing samples and a description of the procedure used for calculating the results. 1.6 This test method may also be limited from use in sampling gas streams that contain fluoride, or other reactive species having the potential to react with or within the sample train. 1.7 Appendix X1 provides procedures for assessment of the spatial variation in particulate matter (PM) concentration within the cross section of a stack or duct test location to determine whether a particular sampling point or limited number of sampling points can be used to acquire representative PM samples. 1.8 Appendix X2 provides procedures for reducing the sampling time required to perform calibrations of automated monitoring systems where representative PM samples can be acquired from a single sample point and certain other conditions are met. 1.9 The values stated in SI units are to be regarded as standard. The values given in parentheses are mathematical conversions to inch-pound units that are provided for information only and are not considered standard. 1.10 This standard does not purport to address all of the safety concerns, if any, associated with its use. It is the responsibility of the user of this standard to establish appropriate safety, health, and environmental practices and determine the applicability of regulatory limitations prior to use. 1.11 This i...
SIGNIFICANCE AND USE 5.1 The measurement of particulate matter is widely performed to characterize emissions from stationary sources in terms of emission concentrations and emission rates to the atmosphere for engineering and regulatory purposes. 5.2 This test method provides near real-time measurement results and is particularly well suited for use in performance assessment and optimization of particulate matter controls achieved by air pollution control devices or process modifications (including fuel, feed, or process operational changes) and performance assessments of particulate matter continuous emissions monitoring systems (PM CEMS) 5.3 This test method is well suited for measurement of particulate matter-laden gas streams in the range of 0.2 mg/m3 to 50 mg/m3, especially at low concentrations. 5.4 The U.S. EPA has concurred that this test method has been demonstrated to meet the Method 301 bias3 and precision criteria for measuring particulate matter from coal fired utility boilers when compared with EPA Method 17 and Method 5 (40CFR60, Appendix A). 5.5 This test method can accurately measure relative particulate matter concentrations over short intervals and can be used to assess the uniformity of particulate concentrations at various points on a measurement traverse within a duct or stack. SCOPE 1.1 This test method describes the procedures for determining the mass concentration of particulate matter in gaseous streams using an automated, in-stack test method. This test method, an in-situ, inertial microbalance, is based on inertial mass measurement using a hollow tube oscillator. This test method is describes the design of the apparatus, operating procedure, and the quality control procedures required to obtain the levels of precision and accuracy stated. 1.2 This test method is suitable for collecting and measuring filterable particulate matter concentrations in the ranges 0.2 mg/m3 and above taken in effluent ducts and stacks. 1.3 This test method may be used for calibration of automated monitoring systems (AMS). If the emission gas contains unstable, reactive, or semi-volatile substances, the measurement will depend on the filtration temperature, and this test method (and other in-stack methods) may be more applicable than out-stack methods for the calibration of automated monitoring systems. 1.4 This test method can be employed in sources having gas temperature up to 200°C (392°F) and having gas velocities from 3 to 27 m/s. 1.5 This test method includes a description of equipment and methods to be used for obtaining and analyzing samples and a description of the procedure used for calculating the results. 1.6 This test method may also be limited from use in sampling gas streams that contain fluoride, or other reactive species having the potential to react with or within the sample train. 1.7 Appendix X1 provides procedures for assessment of the spatial variation in particulate matter (PM) concentration within the cross section of a stack or duct test location to determine whether a particular sampling point or limited number of sampling points can be used to acquire representative PM samples. 1.8 Appendix X2 provides procedures for reducing the sampling time required to perform calibrations of automated monitoring systems where representative PM samples can be acquired from a single sample point and certain other conditions are met. 1.9 The values stated in SI units are to be regarded as standard. The values given in parentheses are mathematical conversions to inch-pound units that are provided for information only and are not considered standard. 1.10 This standard does not purport to address all of the safety concerns, if any, associated with its use. It is the responsibility of the user of this standard to establish appropriate safety, health, and environmental practices and determine the applicability of regulatory limitations prior to use. 1.11 This i...
ASTM D6831-11(2018) is classified under the following ICS (International Classification for Standards) categories: 07.100.01 - Microbiology in general. The ICS classification helps identify the subject area and facilitates finding related standards.
ASTM D6831-11(2018) has the following relationships with other standards: It is inter standard links to ASTM D6831-11, ASTM D1356-20a, ASTM D1356-20, ASTM D6331-16, ASTM D3796-09(2016), ASTM D1356-15a, ASTM D1356-15, ASTM D1356-14b, ASTM D6331-14, ASTM D1356-14a, ASTM D1356-14, ASTM D6331-13, ASTM D1356-05(2010), ASTM D3154-00(2006), ASTM D1356-05. Understanding these relationships helps ensure you are using the most current and applicable version of the standard.
ASTM D6831-11(2018) is available in PDF format for immediate download after purchase. The document can be added to your cart and obtained through the secure checkout process. Digital delivery ensures instant access to the complete standard document.
Standards Content (Sample)
This international standard was developed in accordance with internationally recognized principles on standardization established in the Decision on Principles for the
Development of International Standards, Guides and Recommendations issued by the World Trade Organization Technical Barriers to Trade (TBT) Committee.
Designation: D6831 − 11 (Reapproved 2018)
Standard Test Method for
Sampling and Determining Particulate Matter in Stack Gases
Using an In-Stack, Inertial Microbalance
This standard is issued under the fixed designation D6831; the number immediately following the designation indicates the year of
original adoption or, in the case of revision, the year of last revision. A number in parentheses indicates the year of last reapproval. A
superscript epsilon (´) indicates an editorial change since the last revision or reapproval.
1. Scope determine whether a particular sampling point or limited
number of sampling points can be used to acquire representa-
1.1 This test method describes the procedures for determin-
tive PM samples.
ing the mass concentration of particulate matter in gaseous
1.8 Appendix X2 provides procedures for reducing the
streams using an automated, in-stack test method. This test
method, an in-situ, inertial microbalance, is based on inertial sampling time required to perform calibrations of automated
monitoring systems where representative PM samples can be
mass measurement using a hollow tube oscillator. This test
method is describes the design of the apparatus, operating acquired from a single sample point and certain other condi-
tions are met.
procedure, and the quality control procedures required to
obtain the levels of precision and accuracy stated.
1.9 The values stated in SI units are to be regarded as
standard. The values given in parentheses are mathematical
1.2 Thistestmethodissuitableforcollectingandmeasuring
filterable particulate matter concentrations in the ranges 0.2 conversions to inch-pound units that are provided for informa-
tion only and are not considered standard.
mg/m and above taken in effluent ducts and stacks.
1.10 This standard does not purport to address all of the
1.3 This test method may be used for calibration of auto-
safety concerns, if any, associated with its use. It is the
mated monitoring systems (AMS). If the emission gas contains
responsibility of the user of this standard to establish appro-
unstable, reactive, or semi-volatile substances, the measure-
priate safety, health, and environmental practices and deter-
ment will depend on the filtration temperature, and this test
mine the applicability of regulatory limitations prior to use.
method (and other in-stack methods) may be more applicable
1.11 This international standard was developed in accor-
than out-stack methods for the calibration of automated moni-
dance with internationally recognized principles on standard-
toring systems.
ization established in the Decision on Principles for the
1.4 This test method can be employed in sources having gas
Development of International Standards, Guides and Recom-
temperature up to 200°C (392°F) and having gas velocities
mendations issued by the World Trade Organization Technical
from 3 to 27 m/s.
Barriers to Trade (TBT) Committee.
1.5 This test method includes a description of equipment
and methods to be used for obtaining and analyzing samples
2. Referenced Documents
and a description of the procedure used for calculating the
2.1 ASTM Standards:
results.
D1356 Terminology Relating to Sampling and Analysis of
1.6 This test method may also be limited from use in
Atmospheres
sampling gas streams that contain fluoride, or other reactive D3154 Test Method for Average Velocity in a Duct (Pitot
species having the potential to react with or within the sample
Tube Method)
train. D3685/D3685M Test Methods for Sampling and Determina-
tion of Particulate Matter in Stack Gases
1.7 Appendix X1 provides procedures for assessment of the
D3796 Practice for Calibration of Type S Pitot Tubes
spatial variation in particulate matter (PM) concentration
D6331 Test Method for Determination of Mass Concentra-
within the cross section of a stack or duct test location to
tion of Particulate Matter from Stationary Sources at Low
Concentrations (Manual Gravimetric Method)
This test method is under the jurisdiction of ASTM Committee D22 on Air
Quality and is the direct responsibility of Subcommittee D22.03 on Ambient
Atmospheres and Source Emissions. For referenced ASTM standards, visit the ASTM website, www.astm.org, or
Current edition approved April 15, 2018. Published May 2018. Originally contact ASTM Customer Service at service@astm.org. For Annual Book of ASTM
approved in 2002. Last previous edition approved in 2011 as D6831 – 11. DOI: Standards volume information, refer to the standard’s Document Summary page on
10.1520/D6831-11R18. the ASTM website.
Copyright © ASTM International, 100 Barr Harbor Drive, PO Box C700, West Conshohocken, PA 19428-2959. United States
D6831 − 11 (2018)
2.2 EPA Methods from 40 CFR Part 60, Appendix A: 3.2.6 sampling line—the line in the sampling plane along
Method 3A Determination of Oxygen and Carbon Dioxide which the sampling points are located bounded by the inner
Concentrations in Emissions from Stationary Sources duct wall.
(Instrumental Analyzer Procedure)
3.2.7 sampling plane—the plane normal to the centerline of
Method 5 Determination of Particulate Emissions from Sta-
the duct at the sampling position.
tionary Sources
3.2.8 sampling point—the specific position on a sampling
Method 17 Determination of Particulate Emissions from
line at which a sample is extracted.
Stationary Sources (In-Situ Filtration Method)
3.2.9 weighing control procedures—quality control proce-
2.3 EPA Methods from 40 CFR Part 60, Appendix B:
dures used for verifying the calibration constant for the hollow
Performance Specification 11 Specifications and Test Proce-
tube oscillator.
dures for Particulate Matter Continuous Emission Moni-
3.2.9.1 Discussion—Unlike test methods such as D6331 or
toring Systems at Stationary Sources
D3685/D3685M, this test method does not rely on weighing
2.4 EPA Methods from 40 CFR Part 63, Appendix A:
sample media in a laboratory before and after a test is
Method 301 Field Validation of Pollutant Measurement
conducted. The method includes an integrated filter drying
Methods from Various Waste Media
mechanism to desiccate the sample collection media in-situ
immediately prior to and following each test run. No physical
3. Terminology
handling of sample collection media takes place prior to the
3.1 For definitions of terms used in this test method, refer to start of a test run through final filter analysis for the test run.
Terminology D1356. Consequently, control filters typically used to characterize the
impact of filter/sample handling and transportation are not
3.2 Definitions of Terms Specific to This Standard:
required with this test method.
3.2.1 particulate matter—solid or liquid particles of any
shape, structure, or density (other than water) dispersed in the
4. Summary of Test Method
gas phase at flue gas temperature and pressure conditions.
4.1 The in-stack, inertial microbalance method involves the
3.2.1.1 Discussion—In accordance with the described test
use of a filter cartridge affixed at one end of a hollow tube
method, all material that may be collected by filtration under
oscillator that is housed in a mass transducer housing. The
specified conditions and that remains upstream of the filter and
mass transducer is attached to the end of an integrated sample
on the filter after drying under specified conditions are consid-
probe and inserted through a port into the stack or duct. A
ered to be particulate matter. For the purposes of this test
sample is withdrawn isokinetically from the gas stream and
method,particulatematterisdefinedbygasbornematter(solid
directed through the filter cartridge attached to the end of the
or liquid) captured on or in the filter after drying and weighing
hollow tube oscillator. Captured particulate matter and any
in accordance with this test method.
captured moisture is weighed continuously as the sample gases
3.2.2 in-stack, inertial microbalance—a mechanical oscilla-
pass through the filter cartridge and hollow tube oscillator.
tor constructed of a hollow tube of a specific metal alloy and
Sample gases then continue through the heated probe and
fitted with a filter cartridge that is designed to oscillate at a
umbilical assemblies and into a gas conditioning/control mod-
frequency that is proportional to the mass of the hollow tube
ule where the collected gas sample volume is determined. A
oscillator plus the mass of its filter cartridge.
calibrated, orifice-based flow meter is used to measure the
sample gas volume. In sources where the particulate matter
3.2.3 mass transducer—the mass transducer is a principle
characteristics can result in significant quantity of particulate
component of an in-stack inertial, microbalance. The mass
matter to be trapped on the inlet nozzle walls during sampling,
transducer provides the mechanical structure to support and
the trapped particulate matter can be recovered after sampling
contain the hollow tube oscillator and to support the sample
has been completed using a properly sized brush to detach and
inlet nozzle fixture, source gas temperature thermocouple, and
recover trapped particulate matter from the inlet walls.
S-type Pitot tube assembly. Refer to 6.1.1 for a detailed
description of this component.
4.1.1 Discussion—The ability of this mass measurement
technique to precisely quantify the mass of the filter and
3.2.4 articulating elbow—a mechanical component that
collected particulate matter by correlating mass change to a
may be integrated into the sample probe just before the end
measured frequency change of the hollow tube oscillator is
connector attaching to the mass transducer. This elbow is used
predicated on the isolation of the oscillator from external
control the angle of the mass transducer relative to the sample
vibration sources. To remove the potential for external vibra-
probe during insertion of the probe and mass transducer into
tion to interfere with the measurement process, the mass
thestackandwhilepositioningthemasstransducerinletnozzle
transducer housing must be sufficiently massive so that any
into the gas stream.
energy that it absorbs from external vibrations will result in the
3.2.5 filtrationtemperature—thetemperatureofthesampled
mass transducer case oscillating at a resonant frequency that is
gas immediately downstream of the filter cartridge.
much lower the hollow tube oscillator. As a result, a massive
3.2.5.1 Discussion—The temperature of the filter cartridge housing will absorb any external vibrations and prevent those
is maintained at the desired temperature by controlling the vibrations from affecting the resonance of the hollow tube
temperature of the mass transducer case and cap. oscillator.
D6831 − 11 (2018)
4.2 The filter media typically used is PTFE coated glass 5.3 This test method is well suited for measurement of
fiber filter media (TX-40 or equivalent) although other filter particulate matter-laden gas streams in the range of 0.2 mg/m
media can be used if desired. The filter media is mounted in a to 50 mg/m , especially at low concentrations.
specially designed filter cartridge housing that is designed to
5.4 The U.S. EPA has concurred that this test method has
promote a constant face velocity through the entire surface of 3
been demonstrated to meet the Method 301 bias and precision
the filter. The junction of the oscillating element and the base
criteria for measuring particulate matter from coal fired utility
of the filter cartridge is designed to ensure a leak free union.
boilers when compared with EPA Method 17 and Method 5
(40CFR60, Appendix A).
4.3 The sample gases are dried using a selectively perme-
able membrane dryer followed by silica gel before the sample
5.5 This test method can accurately measure relative par-
volume is measured. An integrated computer-controlled feed-
ticulate matter concentrations over short intervals and can be
back system is used to control the sample flow rate based on
used to assess the uniformity of particulate concentrations at
stack gas temperature, velocity and gas density measurements,
various points on a measurement traverse within a duct or
or user input data, to automatically maintain isokinetic sam-
stack.
pling conditions.
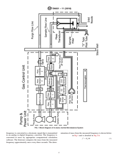
6. System Description
4.4 To account for source gas density (molecular weight)
inputstosettheisokineticsamplingconditions,theuserhasthe 6.1 MajorComponents—Thein-stack,inertialmicrobalance
option to use manually input data acquired using an Orsat measurement system is comprised of five major components
analyzer and moisture determination apparatus, or equivalent that are listed in the following table.
methods, or data supplied by an on-board carbon dioxide
Mass Transducer An assembly that houses the sample filter and inertial
analyzer, oxygen analyzer and moisture measurement system. (see 6.1.1) microbalance. Also contains the Pitot tube assembly,
stack gas temperature thermocouple, sample inlet
4.5 Valid measurements can be achieved when: nozzle and mass transducer heaters.
4.5.1 The gas stream in the duct at the sampling plane has a
Sample Probe and A heated support conduit for mass transducer, sample and
sufficiently steady and identified velocity, a sufficient tempera- Probe Extensions purge flow lines; electrical supplies for mass transducer
(see 6.1.2) and probe heaters; mass transducer electrical signal
ture and pressure, and a sufficiently homogeneous composi-
cables; and the pivoting elbow used for positioning the
tion;
mass transducer into the source gas flow.
4.5.2 The flow of the gas is parallel to the centerline of the
Sample A heated, flexible tubing bundle that contains the
duct across the whole sampling plane;
Pneumatic/ pneumatic lines for transporting the sample and purge
Electrical gases from/to the mass transducer; and the electrical
4.5.3 Sampling is carried out without disturbance of the gas
Umbilical Cables supply and signal cabling.
stream, using a sharp edged nozzle facing into the stream;
(see 6.1.3)
4.5.4 Isokinetic sampling conditions are maintained
Control Unit A unit that contains sample and purge supply flow sensors
throughout the test within 610 %;
(see 6.1.4) and controllers; stack gas velocity pressure and
4.5.5 Samples are taken at a pre-selected number of stated
temperature transducers; sample and purge supply
pressure and temperature transducers, data acquisition
positions in the sampling plane to obtain a representative
and instrument control systems; sample and purge gas
sample for a non-uniform distribution of particulate matter in
conditioners; heater relays; and optionally, CO ,O and
2 2
the duct or stack. moisture measurement systems comprising the real-time
molecular weight measurement system.
4.5.6 The sampling train is designed and operated to avoid
condensation and to be leak free; Pump / Power Unit Contains the sample vacuum and purge supply pumps
(see 6.1.5) and the 24 VDC power supply transformer for the 24
4.5.7 Dust deposits upstream of the filter are recovered or
VDC heaters in the probe and mass transducer.
taken into account, or both; and
A block diagram of the major components of an in-stack,
4.5.8 The sampling and weighing procedures include desic-
inertial microbalance system is shown in Fig. 1.
cation of the filter immediately before and after each test run is
6.1.1 Mass Transducer—The mass transducer houses the
conducted.
hollowtubeoscillatorthatisthemaincomponentoftheinertial
microbalance. The mass transducer can also serve as the
5. Significance and Use
support structure for the S-type Pitot tube assembly and a
thermocouple that are used for measuring stack gas velocity
5.1 The measurement of particulate matter is widely per-
and temperature, respectively. A filter cartridge is mounted at
formed to characterize emissions from stationary sources in
the end of the hollow tube oscillator. As sample gas is drawn
terms of emission concentrations and emission rates to the
through the filter, particulate matter is trapped on the filter and
atmosphere for engineering and regulatory purposes.
removed from the sample gas stream. The trapped particulate
5.2 This test method provides near real-time measurement
matteronthefiltercartridgecausestheoscillationfrequencyof
results and is particularly well suited for use in performance
thehollowtubeoscillator/filtercartridgesystemtochange.The
assessment and optimization of particulate matter controls
achieved by air pollution control devices or process modifica-
tions (including fuel, feed, or process operational changes) and
See October 3, 2002 letter from Conniesue B. Oldham, Group Leader, Source
performance assessments of particulate matter continuous
Technology Measurement Group, Office of Air Quality Planning and Standards,
emissions monitoring systems (PM CEMS) U.S. EPA to Edward C. Burgher, Rupprecht & Patashnick Co., Inc.
D6831 − 11 (2018)
FIG. 1 Block Diagram of In-stack, Inertial Microbalance System
frequency is converted to a electronic signal that is transmitted minationofmassfromthemeasuredfrequencyisshownbelow
to an analog to digital frequency converter. The frequency is
in Eq 1 and is detailed in Eq 2-6.
converted to mass by appropriate computerized calculation
f 5 K /M (1)
software. The firmware computes the mass from the measured
frequency approximately once every three seconds. The deter-
D6831 − 11 (2018)
where: nozzle must be positioned such that the inlet nozzle points
directly into the gas stream being sampled. An articulating
f = oscillation frequency of the hollow tube oscillator
elbowcanbeinstalledjustdownstreamoftheconnectiontothe
K = calibration constant for the hollow tube oscillator, and
M = mass of filter and collected particulate matter masstransducertoallowthemasstransducertobeinsertedinto
a three inch diameter (minimum) sample port, then pivoted in
The mass transducer also combines components for measur-
order to properly orient the sample inlet nozzle during sam-
ing stack gas temperature and velocity, and to provide clean,
pling. After the probe and mass transducer are introduced
dry air to desiccate the filter before and after sampling. The
throughthesampleportintothegasstream,thepivotingelbow
components and features of the mass transducer are described
can be maneuvered to orient the inlet nozzle such that it points
in 6.1.1.1 – 6.1.1.4.
directly into the source gas stream.
6.1.1.1 Main Flow Inlet Nozzle—The main flow inlet nozzle
6.1.2.1 The probe also contains a number of heated (tem-
is exchangeable to allow sampling over a wide range of source
perature controlled), 316 stainless steel and PTFE pneumatic
gas velocity conditions (3 m/s – 27 m/s). Recommended are
tubing to supply sample vacuum to the inlet nozzle, carry
nozzles having inside diameter ranging from 1.5875 mm
sample gas from the mass transducer to the flow sensors and
(0.0625 in.) to 3.1750 mm (0.125 in.) to allow isokinetic
controllers, supply purge air to the inlet nozzle and pneumati-
sampling over a range of gas velocity conditions from 3 to 27
cally connect the Pitot tubes to pressure sensors located in the
m/s.Thenozzlesareconstructedofseamless316stainlesssteel
control unit. Electrical cabling in the probe and the sample
and are designed with a sharp, tapered leading edge. The
umbilical is used to carry signals from mass transducer and
outside leading edge tapered angle is <30°, and the inside
thermocouplestothecontrolunit.Powertotheprobeandmass
diameter is constant. Verification of the inlet’s inside diameter
transducer heater elements is transmitted from the control unit
can be performed using precision measuring pins or a microm-
to the probe and mass transducer through a separate electrical
eter.
umbilical line.
6.1.1.2 Purge Flow Supply Line—A separate pneumatic
supply line is provided through the mass transducer case to a 6.1.2.2 The sample probe is inserted into the stack through
a bearing mechanism that is attached to a sample port. The
tubing coil wrapped on the outside of the mass transducer cap
bearing mechanism allows the sample probe to be rotated
andthenintoafittinglocatedjustdownstreamoftheexchange-
through a complete 360-degree arc about the probe axis. The
ableinletnozzle.Thispneumaticlinesuppliesdry,scrubbedair
mechanism must incorporate a locking cam mechanism to
to the inlet nozzle for use in drying the filter before and after
ensurethemasstransducerremainsinthedesiredposition.The
sample collection.
bearing mechanism and probe design allows the system opera-
6.1.1.3 Impact, Wake and Static Pitot Tubes—An impact
tor to position the mass transducer inlet nozzle so that when
and wake Pitot tube assembly is of a type S design and
sampling, the inlet nozzle is pointed directly into the gas
constructedusing316stainlesssteelnozzles.AstaticPitottube
stream. It also permits the operator to rotate the probe while
is oriented perpendicular to the gas flow direction and inte-
observing the pressure drop across the Pitot tubes to determine
grated into the side of the Pitot tube assembly. Initial calibra-
presence of cyclonic flow or to determine the proper orienta-
tion of the Pitot tube assembly must be performed by attaching
tion of the probe in the gas stream being sampled.
the assembly to a mass transducer and dynamically calibrating
the system in a wind tunnel. If damage to the Pitot tube 6.1.3 Umbilical Lines—Flexible umbilical lines are used to
assembly occurs or if post-test quality assurance is desired, connect the pneumatic and electrical assemblies in the probe to
dimensional checks of the Pitot tube assembly are made using a control unit and to connect the sample vacuum, purge supply
data supplied by the manufacturer or calibration agency. If and heater electrical supply from a pump/power unit to the
dimensional checks do not meet specifications, the Pitot tube control unit. A pneumatic umbilical contains PTFE tubing to
assembly should be recalibrated or replaced with a calibrated carry the sample gas to the Control Unit. The pneumatic
assembly. umbilical also contains PTFE tubing for the Pitot tube system
and to convey clean, dry purge air for filter drying from a gas
6.1.1.4 Thermocouple—A type K thermocouple is used for
conditioning system to the mass transducer inlet. To prevent
measuring stack gas temperature. The thermocouple is inte-
condensation of moisture and acid gases that may be present in
grated into the Pitot tube assembly and protrudes about two
sample gases, the pneumatic umbilical should be heated to at
mm above Pitot tube assembly surface on the end of the
least 150°C. An electrical umbilical contains electrical wiring
assembly first impacted by the gas stream when the mass
to carry signals to/from the mass transducer and electrical
transducer is in the sampling position. A thermocouple should
power to the heaters located in the mass transducer and the
be used that can measure the source gas temperature to within
sample probe.
61.5 % of the absolute stack gas temperature.
6.1.2 Sample Probe and Extensions—The mass transducer 6.1.4 Control Unit—Acontrol unit houses the hardware and
is mounted at the end of the sample probe allowing extension electronic assemblies needed to operate the system. This
of the mass transducer into the source being sampled. An includes the computerized instrument data acquisition and
optional probe support assembly can be used with the probe to control system, flowmeters and controllers to measure and
assist with handling and inserting the sample probe into the control source gas sampling rates, control sample umbilical
source being sampled.Asample probe and extensions are used and probe heaters, control the filter purge gases, perform
to position the mass transducer in the desired sampling real-time moisture measurements and (optional) CO and O
2 2
location.When attached to the probe, the mass transducer inlet measurements of the sample gases, and store data collected
D6831 − 11 (2018)
during sampling. The computer, hard drive, flow sensors and 7.4 Moisture Measurement Flow Sensor Calibration:
controllers, CO and O analyzers and heater relays are all
2 2
NOTE 1—This section is only applicable if isokinetic sampling condi-
mounted on an internal chassis that is secured by anti-shock
tions are determined using an onboard moisture measurement system that
mounts to the Control Unit cabinet to prevent damage during
determines the moisture content of the sample gas by comparing the
installation or removal of the system from the sampling sample gas volume determined under “hot, wet” conditions to the same
volume determined under “cool, dry” conditions.
platform.Thesystemshouldhaveactiveheatingandcoolingto
NOTE 2—The main flow sensor must meet the calibration acceptability
allow for its use in a wide range of ambient temperatures
limits given in 7.3.3.
conditions (–30°C to +50°C). All external electrical and
pneumatic connections to the control unit are made using 7.4.1 Configure the two flow sensors used for the moisture
measurement (identified as Q and Q in 12.6) in series.
modular connectors that are designed to be weather-tight.
1 2
6.1.5 Pump/Power Unit—A pump/power unit is configured
7.4.2 Connectappropriategasdryer(forexample,silicagel)
with two pumps and a power supply to supply sample vacuum, and filtering devices to the inlet of the upstream sensor and a
a purge air supply and a power supply. The unit is actively
vacuum source to the outlet of the downstream flow sensor. A
heated or cooled for use in a wide range of ambient tempera- flow control valve should be placed in the vacuum line just
tures (–30°C to +50°C).
upstream of the vacuum pump.
7.4.3 Perform flow rate measurements at a minimum of five
7. System Calibration
points equally spaced over the measurement range of the main
7.1 Mass Transducer—Hollow Tube Oscillator K Verifica-
and moisture flow rate sensor.
tion:
7.4.4 Prepare a calibration curve for flow sensor Q using
7.1.1 A Mass Verification Filter Cartridge is prepared for
flow sensor Q as the reference.
checking the calibration constant of the hollow tube oscillator
7.4.5 Enter the calibration equation into the moisture mea-
by conditioning in a desiccator to a dry, constant weight. The
surement software.
gravimetric balance used for weighing the Mass Verification
7.4.6 Calibration of the moisture measurement system
FilterCartridgesmustbeaccuratetowithin 61µg.Propercare
should be performed in accordance with 7.3.1.
must be taken when handling the Mass Verification Filter
7.5 Pitot Tubes—Calibration of the Pitot Tube Assembly is
Cartridges to prevent weighing errors due to contamination
performed in accordance with Practice D3796. When calibrat-
and/or absorption of moisture by the filter cartridge.
ingthePitottubeassemblyinawindtunnel,theassemblyshall
7.1.2 Weight determinations of a Mass Verification Filter
be attached to the mass transducer and the mass transducer
Cartridge are performed in triplicate until less than 3 %
shall be affixed to a sample probe.
difference between the individual readings is obtained.
7.1.3 The hollow tube oscillator calibration constant (K)is 7.5.1 Calibration of the Pitot tube assembly must be per-
formed in a wind tunnel that is at least 0.9144 m by 0.9144 m
determined using a Mass Verification Filter. The calibration
constant is deemed acceptable when the deviation from the (4 ft by 4 ft) in cross-section and have laminar flow at the
sensor location.
mean of the individual K measured for each filter is less than
or equal to 61.5 %.
7.5.2 Pitot tube calibration is conducted at a minimum five
points over a velocity range of 3 m/s (10 ft/s) to 27 m/s (90
7.2 Sample Inlet Nozzles—The inside diameter of inlet
ft/s).
nozzles are visually checked prior to each use in a test or when
7.5.3 At least four velocity readings are made at each
damage is suspected. If damage is suspected, precision mea-
velocity test point to form an average coefficient for each
suring pins or a micrometer can be used to verify the inside
velocity.Theaveragecoefficientsarethenaveragedtoformthe
diameter. The inlet diameter must be determined within
final Pitot tube coefficient. The standard deviation of the
60.025 mm (0.001 in.). If the requirement is not met, the
average coefficients must be less than or equal to 0.1.
nozzle is rejected, resharpened or reshaped, or both, then
re-checked relative to acceptable tolerance before use, or
7.6 Barometric Pressure Sensor—Calibration of the pres-
returned to the manufacturer.
sure sensor shall be performed by comparison to mercury,
aneroid or other barometer accurate to 62.5 mm Hg (0.1 in.
7.3 Flow Sensors—All flow sensors (main, moisture and the
purge flow sensors) are pre-calibrated by the factory prior to Hg). The pressure sensor is accurate to within 62.5 mm Hg
(0.1 in. Hg).
the initial shipment or whenever a flow sensor fails a flow
audit.
7.7 Stack Gas Temperature Thermocouple—The stack gas
7.3.1 Flowsensorcalibrationsareperformedatminimumof
thermocouple is accurate within 4°C and is calibrated against
seven evenly spaced points over the range of the sensor.
mercury-in-glass or equivalent thermometer.
7.3.2 Flow sensor calibrations are performed using primary
7.8 CO and O Gas Sensors—Three calibration gas cylin-
flow standards or transfer standards traceable to recognized
2 2
ders are needed to perform carbon dioxide (CO ) and oxygen
primary standards (for example, NIST traceable flow stan- 2
(O ) gas sensor calibrations or audits.
dards) accurate to within 61%.
7.3.3 Maximum allowable flow sensor calibration error is 7.8.1 The cylinder gas mixtures (certified Protocol) are as
62.0 % of the sensor range. follows:
7.8.1.1 Zero: Nitrogen – 100 %. Residual CO and O must
2 2
be less than 0.25 % of the CO and O sensor span.
2 2
D6831 − 11 (2018)
7.8.1.2 High: CO and O in N balance – 80 to 100 % of 9. Requirements for Sampling Plane and Sampling
2 2 2
CO sensorspan,80to100 %ofO sensorspan,remainderN . Points
2 2 2
7.8.1.3 Mid: CO and O in N balance - 40 to 60 % of CO
2 2 2 2
9.1 Representative sampling is possible when a suitable
sensor span, 40 to 60 % of O sensor span, remainder N .
2 2
location that has sufficiently homogeneous gas velocity at the
7.8.2 Gas sensor calibration and bias checks must be per-
sampling plane is available.
formed with the gas standards’ regulator pressure set to
9.2 Perform sampling at a sufficient number of sampling
instrument manufacturer’s specifications.
points. Sample points are usually located on two or more
7.8.3 Prior to performing gas sensor calibration, a leak
sampling lines.
check of the sampling system must be performed. Leak checks
9.3 Convenient access ports and a working platform are
must be performed with all system components (mass
transducer, probe, pneumatic umbilical, and control unit) required for the testing.
warmed to their normal operating temperature.
9.4 See Test Method D6331, Section 7, for specific require-
7.8.4 Acceptance criteria for gas sensor calibration check
ments related to identification of appropriate sampling plane(s)
erroris ≤ 62 %ofthegassensormeasurementrange(span)for
and sample point locations.
both the CO and O sensors.
2 2
7.8.5 Acceptance criteria for gas sensor bias is ≤ 65%of
10. Measurement Procedures
the gas sensor measurement range.
10.1 Preparation of System:
10.1.1 Install the monitor as described in Section8.A
8. System Installation and Configuration
suitable test location must be provided as follows:
NOTE 3—Before setting up the instrument, the system operator must
10.1.1.1 A suitable flange, capable of supporting the probe
read the training and operations manual or be fully familiar with its
operation to fully understand the procedures given below. Only general
and bearing assemblies.
descriptions of the instrument setup and operation are provided in this
10.1.1.2 Sufficient clearance to allow insertion of the probe
document. Also, users should be familiar with stack testing methods and
into the bearing assembly.
safety procedures.
NOTE 4—It is important that all system power be turned off or
10.2 Configure Software/Firmware:
disconnected during assembly and disassembly.
10.2.1 Configure system identification information and cali-
8.1 Bearing Mechanism and Probe Support Assembly— bration factors, sample times, test parameters, and so forth,
Attach a bearing mechanism to the sample port flange. If needed to provide the system software test instructions.
desired, attach a probe support assembly to the bearing 10.2.2 Transfer configuration data from a laptop computer
mechanism. to the control unit computer.
8.2 Mass Transducer, Probe and Sample/Electrical 10.3 Initiate Test:
Umbilicals—Join the first and second sections of the sample
10.3.1 Verify test setup configuration choices. Edit data
probetogetherthenconnecttheelectrical/pneumaticumbilicals fields to correct any errors in the test configuration.
and the mass transducer to the proper ends of the probe
10.3.2 Install new filter on the hollow tube oscillator.
assembly. Make sure that all connections are secure.
10.3.3 Install inlet nozzle. If velocity traverse is not per-
formed proceed to 10.3.5.
8.3 Pump/Power Unit—Connect the following components
to the proper connectors on the right hand side of a pump/
NOTE 5—Select the appropriate nozzle based on expected gas velocity.
power unit: Final inlet selection will be made after velocity traverse.
8.3.1 Pneumatic sample line.
10.3.4 Velocity traverse.
8.3.2 Pneumatic purge supply line.
10.3.4.1 Prior to conducting a velocity traverse, perform
8.3.3 Power supply cord for sample line heater.
leak check on Pitot tube assembly / pneumatic system.
8.3.4 Probe heater power supply umbilical cord.
10.3.4.2 The acceptable leak rate for the “impact” pitot is
≤2.0 %⁄15 s with the system pressure between 0.75 KPa and
8.4 Control Module—Locate the proper connectors and
1.12 KPa at initiation of the leak check. The acceptable leak
make the connections for the following components:
rate for the draft pressure Pitot tubes is ≤2.0 %⁄15 s with the
8.4.1 Computer and operator electronic interface communi-
systempressurebetween–0.75KPaand–1.12KPaatinitiation
cation cables.
oftheleakcheck.Theacceptableleakrateforthe“stackstatic”
8.4.2 Ambient Temperature Sensor.
Pitot ≤2.0 %⁄15 s with either a positive or negative system
8.4.3 Electrical Umbilical Cable.
pressure between 60.75 and 1.12 KPa at initiation of the leak
8.4.4 Probe heater power cable from the pump box.
check.
8.4.5 Sample and purge pneumatic lines from the pump/
10.3.4.3 Determine velocity traverse point sampling loca-
power unit.
tions in accordance with Test Method D3154.
8.4.6 Junction box for sample/electrical umbilical lines.
10.3.4.4 Perform velocity measurements at each test point
8.4.7 Power cable for sample line umbilical heater.
for a period of a least one minute.
8.5 Verify All Connections—Make sure all electrical and 10.3.5 Select and install the proper inlet based on the
pneumatic connections are secure then turn on the power velocity traverse test results or historical gas velocity informa-
switches for the control and pump/power units. tion. Install the appropriate nozzle.
D6831 − 11 (2018)
10.3.6 Leak check sample and purge supply pneumatic 10.3.12 If required, capture any particulate matter that has
lines. collected on the inside walls of the inlet nozzle by performing
10.3.6.1 Performleakcheckonpneumaticlines(sampleand the following inlet recovery procedure. (See Discussion in
purge supply). 10.3.13.)
10.3.6.2 The acceptable leak rate is less than 1.5 KPa/60 s
10.3.12.1 Removetheprobefromthesampleportandallow
with the system pressure equal to or below –40 KPa at
the mass transducer temperature to restabilize. The total mass
initiation of the leak check.
reading must be stable (less than 62 µg change in TM
10.3.7 Configure the system heater setpoints.
averaged over a 180 s period) before the inlet recovery is
10.3.7.1 If the source gas being sampled is “dry” (not
performed.
saturated with respect to moisture and below the boiling point
10.3.12.2 Whenthetemperatureisstable,brieflyturnoffthe
of water), set the system heater set points 5°C or greater above
purge air supply (being used to desiccate the filter and keep
the expected source gas temperature.
stack gas from entering the nozzle).
10.3.7.2 Alternatively, for “dry” source gas streams, set the
10.3.12.3 With the purge air turned off (and the sample
heaters for automatic control based on maintaining the set
vacuum still on), use a clean, properly sized, soft bristle brush
points at the source gas temperature +5°C.
to gently dislodge any particles that are trapped on the inner
10.3.7.3 If the source gas is “wet” (saturated with respect to
walls of the inlet nozzle. Carefully insert the brush in the inlet.
moisture and below the boiling point of water), set the system
Gently push the brush into the inlet taking care not to contact
heater set points at 125°C.
the filter with the brush. Remove the brush and repeat the
10.3.8 If onboard CO /O sensors are active, perform a
2 2
brushdown two more times. As the particles are loosened, the
CO /O system calibration check.
2 2
sample vacuum draws the dislodged particles onto the sample
10.3.8.1 Connect gas cylinders certified in the appropriate
filter where its mass can be determined and combined with the
concentration ranges (see 7.8.1) to the calibration gas input
mass reading obtained during sampling.
ports on the Control Unit. Set all calibration gas regulators to
10.3.12.4 Allow the total mass to stabilize (less than 62µg
deliver calibration gas at a pressure consistent with manufac-
change in TM averaged over a 30 s period) before ending the
turer’s specifications.
inlet recovery sequence.
10.3.8.2 Calibration check errors must be less than 2 % of
10.3.13 Discussion—The amount of mass retained in the
the sensor range and bias check errors must be less than or
inlet during sampling may or may not be significant depending
equal to 65 % of the sensor range.
on the physical/chemical characteristics of the particulate
10.3.9 Insert probes to the first sample point. Rotate the
matter and the concentration of particulate matter in the source
mass transducer so that the inlet nozzle points directly into the
being tested. Generally, it has been found that as the concen-
gas stream.
tration of particulate matter decreases, the relative importance
10.3.10 Verify that the flow is isokinetic.
of the inlet catch on the total mass captured during the test
10.3.11 Run test.
increases. However, because particulate matter characteristics
10.3.11.1 Start the test procedure.
and concentrations can vary considerably during a test, it is
10.3.11.2 Verify that the mass transducer cap and case
difficult to determine a precise concentration at which the inlet
temperatures are being maintained to within 60.2°C of the
recovery procedure must be used to obtain the precision and
temperature set point, tare the total mass reading to zero.
accuracy stated in this test method. The precision and bias
10.3.11.3 Monitor total mass until it has stabilized to a
assessment reported in Section 14 included inlet recovery.
constant value, then re-zero the total mass reading.
10.3.14 Conduct post-test leak checks:
10.3.11.4 Begin sampling at the first traverse point. Before
resuming sampling on each subsequent traverse line, verify
10.3.14.1 Perform a leak check on the sample and purge
that the mass transducer cap and case temperatures are being
pneumatic lines.
maintained to within 60.2°C of their set points before resum-
10.3.14.2 Perform a leak check on the Pitot tube pneumatic
ing.
lines.
10.3.11.5 When all traverses have been completed, stop
10.3.14.3 If any leak check does not pass (less than 0.2
sampling and begin the post sampling filter desiccation pro-
KPa/s at a starting pressure of 140 KPa or above), troubleshoot
cess. The filter desiccation process is deemed complete when
to determine and correct the cause of the leak before proceed-
the total mass (TM) reading is stable (less than 62 µg change
ing with any additional test runs.
in TM averaged over a 180 s period).
10.3.15 Conductaflowauditifrequiredbythetestprotocol.
10.3.11.6 Discussion—The determination of stable mass
10.3.16 Conduct a gas sensor post-test bias check.
when desiccating the filter should be assessed as a function of
10.3.16.1 Before starting gas sensor bias checks, verify that
source particulate matter mass concentration. For source con-
the calibration gas regulators are set to deliver 68.9 kPa (10
centrations less than 1 mg/m , initial and final stabilization
psi).
criteria should be based on the anticipated mass concentration.
At very low concentrations, the measurement uncertainty 10.3.16.2 The acceptance criterion for a gas sensor drift
decreases as the total mass drift rate decreases. check is 63 % of sensor full scale.
D6831 − 11 (2018)
11. Data Records
∆P = pressure drop across orifice of flow sensor 2,
inches H O
11.1 Raw Data Files: 2
Q = volumetric flow rate of sample gas through flow
1ACT
11.1.1 Store all sample collection and analysis data used for
sensor 1, wet actual conditions, lpm
the determination of the measured mass concentration in
Q = volumetric flow rate of sample gas through flow
2ACT
ASCII, tab-delimited, electronic data files that can be pro-
sensor 2, wet actual conditions, lpm
cessed by the system’s associated data reporting software or
Q = volumetric flow rate of sample gas through flow
1STP
can be read into standard spreadsheet software for manual
sensor 1, lpm, dry, corrected to standard condi-
processing or review.
tions
11.1.2 Generated one data file for each test. Record data at
Q = volumetric flow rate of sample gas through flow
2STP
any interval in multiples of the system clock interval (approxi-
sensor 2, lpm, dry, corrected to standard condi-
mately three seconds). Include in each data record: the date,
tions
time, system operating status, raw frequency, sample flow
Q = volumetric flow rate of moisture in sample gas at
WV
percent of isokinetic flowrate, mass transducer case
standard conditions, lpm
temperature, total mass, mass concentration, sample volume,
TM = mass of particulate matter collected on filter, mg,
flue gas temperature and flue gas velocity.
dry
11.1.3 Store additional, user-defined, data parameters in
T = temperature of flow sensor 1, °C
each record for quality control or other purposes. T = temperature of flow sensor 2, °C
T = stack temperature, K
11.1.4 Retain raw data files in the control unit’s hard drive.
S
T = standard absolute temperature, 298.15K
Transfer data files to a laptop for subsequent processing, if
STD
V = stack gas velocity, m/s
desired. S
Y = y intercept of calibration curve for flow sensor 1
11.2 Processed Data Files—Process copies of the raw data
Y = y intercept of calibration curve for flow sensor 2
files to compile a test report.
Y = y intercept of calibration curve for flow sensor 2
11.2.1 Test reports should include information pertaining to
referenced to flow sensor 1
the source owner, test provider, site and sample location
12.1 TotalMass—Determinationofthemassfrommeasured
information, system identification and quality control informa-
frequency is as follows:
tion and test data results in tabular and graphical formats.
f 5 K /M (2)
11.2.2 Donotmodifyorchangetherawdatafileduringdata
processing and report generation.
where:
f = frequency
12. Calculation
K = calibration constant for the hollow tube oscillator, and
2 M = mass of the filter cartridge and any accumulated
A = cross-sectional area of the inlet nozzle, cm
N
particulate matter
f = oscillating frequency of the hollow tube oscillator,
Hz As sampled particulate matter begins to accumulate on the
BWS = stack gas moisture content
filter element, the change in mass (∆m) of the filter over a
CO = concentration of CO in stack gas, %, dry
2 2 given time period can be calculated by measuring the frequen-
C = Pitot tube coefficient, dimensionless
P
cies f and f where f is the frequency at time a, and f is the
1 2 1 2
C = concentration of particulate matter in stack gas,
PM
frequency at time b.
mg/m , dry, standard conditions
1 1
I = variation from Isokinetic
∆m 5 K 2 (3)
S D
0 2 2
f f
2 1
%I = percent variation from isokinetic
K = calibration constant of the hollow tube oscillator
The measured mass corresponding to each frequency sample
1/2
K = Pitot tube constant, 128.9 m/s (
...




Questions, Comments and Discussion
Ask us and Technical Secretary will try to provide an answer. You can facilitate discussion about the standard in here.
Loading comments...