ASTM D7453-22
(Practice)Standard Practice for Sampling of Petroleum Products for Analysis by Process Stream Analyzers and for Process Stream Analyzer System Validation
Standard Practice for Sampling of Petroleum Products for Analysis by Process Stream Analyzers and for Process Stream Analyzer System Validation
SIGNIFICANCE AND USE
5.1 Analyzer systems require representative samples of petroleum products delivered in a timely manner to (1) facilitate the control of process or blending units or (2) calculate a flow proportioned property value.
5.2 Representative samples of petroleum products are required for the determination of chemical and physical properties. These properties are used to establish the relationship between the analyzer system and the primary test method during initial and ongoing validation of the system.
5.3 Representative samples of petroleum products are tested to determine the chemical and physical properties of a batch offered for tender.
SCOPE
1.1 This practice covers the performance requirements for sample systems employed to deliver process stream samples (1) to analyzer system for analyses or (2) for analyzer validation or (3) for composite sample systems. It also outlines the selection and operation of line or batch sampling equipment intended for analyzer flow proportioned average property value system validation. Sample handling, mixing, and conditioning procedures are required to ensure that a representative sample of the liquid petroleum product is collected from the sampling source.
1.2 Applicable Fluids—This practice is applicable to single liquid phase petroleum products whose vapor pressure at sampling and sample storage conditions is less than or equal to 110 kPa (16.0 psi), and, with a D86 final boiling point less than or equal to 400 °C (752 °F).
1.2.1 Specialized sample handling may be necessary to maintain sample integrity of more volatile materials at high temperatures or extended residence time in the receiver. Such handling requirements are not within the scope of this practice. Users should consult the analytical methods to be performed on the sample for special sample storage or conditioning requirements.
1.3 Some or all of the processes outlined in this practice may be applicable to other liquids. Applying this practice to other liquids will require the consideration of additional methods and practices. It is the responsibility of the user of this standard to identify any and all applicable safety and sampling considerations and establish appropriate procedures to handle these additional considerations.
1.4 The values stated in SI units are to be regarded as the standard. The values given in parentheses are for information only.
1.5 This standard does not purport to address all of the safety concerns, if any, associated with its use. It is the responsibility of the user of this standard to establish appropriate safety, health, and environmental practices and determine the applicability of regulatory limitations prior to use.
1.6 This international standard was developed in accordance with internationally recognized principles on standardization established in the Decision on Principles for the Development of International Standards, Guides and Recommendations issued by the World Trade Organization Technical Barriers to Trade (TBT) Committee.
General Information
- Status
- Published
- Publication Date
- 31-Mar-2022
- Technical Committee
- D02 - Petroleum Products, Liquid Fuels, and Lubricants
Relations
- Effective Date
- 01-Dec-2023
- Refers
ASTM D5842-23 - Standard Practice for Sampling and Handling of Fuels for Volatility Measurement - Effective Date
- 01-Oct-2023
- Effective Date
- 01-Jul-2023
- Effective Date
- 01-Jun-2020
- Refers
ASTM D5842-19 - Standard Practice for Sampling and Handling of Fuels for Volatility Measurement - Effective Date
- 01-Nov-2019
- Effective Date
- 01-Jun-2019
- Effective Date
- 01-May-2019
- Effective Date
- 01-Jan-2019
- Effective Date
- 01-Jan-2019
- Effective Date
- 01-Jul-2018
- Effective Date
- 01-Dec-2017
- Effective Date
- 01-Apr-2015
- Effective Date
- 01-Apr-2015
- Effective Date
- 01-Apr-2015
- Effective Date
- 01-Oct-2014
Overview
ASTM D7453-22 establishes the standard practice for the sampling of petroleum products for analysis by process stream analyzers and for validating process stream analyzer systems. Developed by ASTM International, this practice defines methods and requirements necessary to deliver representative samples to analyzer systems, enabling accurate analysis and calibration in petroleum product processing and blending operations. The standard applies to single-phase liquid petroleum products under specific vapor pressure and boiling point constraints, ensuring consistency and reliability in chemical and physical property determinations.
Key Topics
- Representative Sampling: The standard outlines essential requirements for collecting representative samples, crucial for determining chemical and physical properties of petroleum products and for the validation of analyzer systems.
- Sample Handling, Mixing, and Conditioning: Guidance is provided on proper handling, mixing, and conditioning to maintain the integrity of samples during collection, storage, and transport. This is necessary to ensure that sampling does not alter the critical properties under analysis.
- Sampling Methods: Coverage includes selection and operation of both line and batch sampling equipment, with detailed procedures for sample point location, flushing, container handling, and system mixing to minimize lag time and sample alteration.
- Automatic and Composite Sampling: Requirements for automatic sampling systems are addressed, including flow-proportioned sampling, grab volume consistency, accumulator management, and system validation principles.
- Probes and Installation: Best practices for probe location and design are included to secure reliable and consistent samples from pipelines, considering stream conditioning and equipment compatibility.
Applications
ASTM D7453-22 is utilized extensively in refineries, chemical plants, terminal operations, and laboratories involved in the processing, blending, and quality assurance of petroleum products such as gasoline, diesel, jet fuel, and biofuels. Key applications include:
- Process Stream Analysis: Ensuring timely and representative samples are delivered to online analyzers for real-time control of process or blending units.
- Analyzer System Validation: Collecting and analyzing samples to validate the calibration and performance of process stream analyzers according to recognized primary test methods.
- Batch Quality Testing: Gathering composite samples during transfers or blending operations to determine batch properties and validate flow-proportioned average property values.
- Regulatory Compliance: Supporting compliance with industry, safety, and environmental requirements for sampling, analysis, and documentation of petroleum products.
Related Standards
ASTM D7453-22 is closely associated with a number of other ASTM standards that address related sampling, analysis, and validation practices for petroleum products:
- ASTM D1265: Practice for Sampling Liquefied Petroleum (LP) Gases, Manual Method
- ASTM D4057: Practice for Manual Sampling of Petroleum and Petroleum Products
- ASTM D4177: Practice for Automatic Sampling of Petroleum and Petroleum Products
- ASTM D3764: Practice for Validation of Performance of Process Stream Analyzer Systems
- ASTM D5842: Practice for Sampling and Handling of Fuels for Volatility Measurement
- ASTM D6624: Practice for Determining Flow-Proportioned Average Property Value for Process Stream Material
- ASTM D7278: Guide for Prediction of Analyzer Sample System Lag Times
- ASTM D8009: Practice for Manual Piston Cylinder Sampling for Volatile Crude Oils, Condensates, and Liquid Petroleum Products
- ASTM D8340: Practice for Performance-Based Qualification of Spectroscopic Analyzer Systems
For organizations involved in the sampling, analysis, and validation of petroleum streams, compliance with ASTM D7453-22 and related standards is essential to ensure data accuracy, process optimization, and regulatory alignment in petroleum product quality control.
Buy Documents
ASTM D7453-22 - Standard Practice for Sampling of Petroleum Products for Analysis by Process Stream Analyzers and for Process Stream Analyzer System Validation
REDLINE ASTM D7453-22 - Standard Practice for Sampling of Petroleum Products for Analysis by Process Stream Analyzers and for Process Stream Analyzer System Validation
Get Certified
Connect with accredited certification bodies for this standard

ABS Quality Evaluations Inc.
American Bureau of Shipping quality certification.

Element Materials Technology
Materials testing and product certification.
ABS Group Brazil
ABS Group certification services in Brazil.
Sponsored listings
Frequently Asked Questions
ASTM D7453-22 is a standard published by ASTM International. Its full title is "Standard Practice for Sampling of Petroleum Products for Analysis by Process Stream Analyzers and for Process Stream Analyzer System Validation". This standard covers: SIGNIFICANCE AND USE 5.1 Analyzer systems require representative samples of petroleum products delivered in a timely manner to (1) facilitate the control of process or blending units or (2) calculate a flow proportioned property value. 5.2 Representative samples of petroleum products are required for the determination of chemical and physical properties. These properties are used to establish the relationship between the analyzer system and the primary test method during initial and ongoing validation of the system. 5.3 Representative samples of petroleum products are tested to determine the chemical and physical properties of a batch offered for tender. SCOPE 1.1 This practice covers the performance requirements for sample systems employed to deliver process stream samples (1) to analyzer system for analyses or (2) for analyzer validation or (3) for composite sample systems. It also outlines the selection and operation of line or batch sampling equipment intended for analyzer flow proportioned average property value system validation. Sample handling, mixing, and conditioning procedures are required to ensure that a representative sample of the liquid petroleum product is collected from the sampling source. 1.2 Applicable Fluids—This practice is applicable to single liquid phase petroleum products whose vapor pressure at sampling and sample storage conditions is less than or equal to 110 kPa (16.0 psi), and, with a D86 final boiling point less than or equal to 400 °C (752 °F). 1.2.1 Specialized sample handling may be necessary to maintain sample integrity of more volatile materials at high temperatures or extended residence time in the receiver. Such handling requirements are not within the scope of this practice. Users should consult the analytical methods to be performed on the sample for special sample storage or conditioning requirements. 1.3 Some or all of the processes outlined in this practice may be applicable to other liquids. Applying this practice to other liquids will require the consideration of additional methods and practices. It is the responsibility of the user of this standard to identify any and all applicable safety and sampling considerations and establish appropriate procedures to handle these additional considerations. 1.4 The values stated in SI units are to be regarded as the standard. The values given in parentheses are for information only. 1.5 This standard does not purport to address all of the safety concerns, if any, associated with its use. It is the responsibility of the user of this standard to establish appropriate safety, health, and environmental practices and determine the applicability of regulatory limitations prior to use. 1.6 This international standard was developed in accordance with internationally recognized principles on standardization established in the Decision on Principles for the Development of International Standards, Guides and Recommendations issued by the World Trade Organization Technical Barriers to Trade (TBT) Committee.
SIGNIFICANCE AND USE 5.1 Analyzer systems require representative samples of petroleum products delivered in a timely manner to (1) facilitate the control of process or blending units or (2) calculate a flow proportioned property value. 5.2 Representative samples of petroleum products are required for the determination of chemical and physical properties. These properties are used to establish the relationship between the analyzer system and the primary test method during initial and ongoing validation of the system. 5.3 Representative samples of petroleum products are tested to determine the chemical and physical properties of a batch offered for tender. SCOPE 1.1 This practice covers the performance requirements for sample systems employed to deliver process stream samples (1) to analyzer system for analyses or (2) for analyzer validation or (3) for composite sample systems. It also outlines the selection and operation of line or batch sampling equipment intended for analyzer flow proportioned average property value system validation. Sample handling, mixing, and conditioning procedures are required to ensure that a representative sample of the liquid petroleum product is collected from the sampling source. 1.2 Applicable Fluids—This practice is applicable to single liquid phase petroleum products whose vapor pressure at sampling and sample storage conditions is less than or equal to 110 kPa (16.0 psi), and, with a D86 final boiling point less than or equal to 400 °C (752 °F). 1.2.1 Specialized sample handling may be necessary to maintain sample integrity of more volatile materials at high temperatures or extended residence time in the receiver. Such handling requirements are not within the scope of this practice. Users should consult the analytical methods to be performed on the sample for special sample storage or conditioning requirements. 1.3 Some or all of the processes outlined in this practice may be applicable to other liquids. Applying this practice to other liquids will require the consideration of additional methods and practices. It is the responsibility of the user of this standard to identify any and all applicable safety and sampling considerations and establish appropriate procedures to handle these additional considerations. 1.4 The values stated in SI units are to be regarded as the standard. The values given in parentheses are for information only. 1.5 This standard does not purport to address all of the safety concerns, if any, associated with its use. It is the responsibility of the user of this standard to establish appropriate safety, health, and environmental practices and determine the applicability of regulatory limitations prior to use. 1.6 This international standard was developed in accordance with internationally recognized principles on standardization established in the Decision on Principles for the Development of International Standards, Guides and Recommendations issued by the World Trade Organization Technical Barriers to Trade (TBT) Committee.
ASTM D7453-22 is classified under the following ICS (International Classification for Standards) categories: 75.080 - Petroleum products in general. The ICS classification helps identify the subject area and facilitates finding related standards.
ASTM D7453-22 has the following relationships with other standards: It is inter standard links to ASTM D1265-23a, ASTM D5842-23, ASTM D6122-23, ASTM D6624-20, ASTM D5842-19, ASTM D6122-19b, ASTM D6122-19a, ASTM D6122-19, ASTM D6624-19, ASTM D6122-18, ASTM D7453-17, ASTM D3764-15, ASTM D7453-09(2015), ASTM D3764-15e1, ASTM D6624-14. Understanding these relationships helps ensure you are using the most current and applicable version of the standard.
ASTM D7453-22 is available in PDF format for immediate download after purchase. The document can be added to your cart and obtained through the secure checkout process. Digital delivery ensures instant access to the complete standard document.
Standards Content (Sample)
This international standard was developed in accordance with internationally recognized principles on standardization established in the Decision on Principles for the
Development of International Standards, Guides and Recommendations issued by the World Trade Organization Technical Barriers to Trade (TBT) Committee.
Designation: D7453 − 22
Standard Practice for
Sampling of Petroleum Products for Analysis by Process
Stream Analyzers and for Process Stream Analyzer System
Validation
This standard is issued under the fixed designation D7453; the number immediately following the designation indicates the year of
original adoption or, in the case of revision, the year of last revision. A number in parentheses indicates the year of last reapproval. A
superscript epsilon (´) indicates an editorial change since the last revision or reapproval.
INTRODUCTION
The primary focus of sampling petroleum product is the timely presentation of the sample for (1)
analysis by online analyzers, (2) validation of an analyzer system and (3) collecting a composite
sample for batch physical property determination. Sediment, free water, rust, and other contaminants
found in the sample may be removed in the sample conditioning system to protect the hardware and
analytical systems. If a sample is being collected for later analysis, the sample must be collected,
stored, and transported in a manner that does not affect the property of interest. If a sample is being
fed to an analyzer or sampled for later determination of water or particulate contamination then
filtering is not an option.
1. Scope* 1.3 Some or all of the processes outlined in this practice
may be applicable to other liquids. Applying this practice to
1.1 This practice covers the performance requirements for
other liquids will require the consideration of additional
sample systems employed to deliver process stream samples
methodsandpractices.Itistheresponsibilityoftheuserofthis
(1) to analyzer system for analyses or (2) for analyzer
standard to identify any and all applicable safety and sampling
validation or (3) for composite sample systems. It also outlines
considerations and establish appropriate procedures to handle
theselectionandoperationoflineorbatchsamplingequipment
these additional considerations.
intendedforanalyzerflowproportionedaveragepropertyvalue
system validation. Sample handling, mixing, and conditioning 1.4 The values stated in SI units are to be regarded as the
procedures are required to ensure that a representative sample standard. The values given in parentheses are for information
of the liquid petroleum product is collected from the sampling only.
source.
1.5 This standard does not purport to address all of the
safety concerns, if any, associated with its use. It is the
1.2 Applicable Fluids—This practice is applicable to single
responsibility of the user of this standard to establish appro-
liquid phase petroleum products whose vapor pressure at
priate safety, health, and environmental practices and deter-
sampling and sample storage conditions is less than or equal to
mine the applicability of regulatory limitations prior to use.
110 kPa(16.0 psi),and,withaD86finalboilingpointlessthan
1.6 This international standard was developed in accor-
or equal to 400 °C (752 °F).
dance with internationally recognized principles on standard-
1.2.1 Specialized sample handling may be necessary to
ization established in the Decision on Principles for the
maintain sample integrity of more volatile materials at high
Development of International Standards, Guides and Recom-
temperatures or extended residence time in the receiver. Such
mendations issued by the World Trade Organization Technical
handling requirements are not within the scope of this practice.
Barriers to Trade (TBT) Committee.
Usersshouldconsulttheanalyticalmethodstobeperformedon
the sample for special sample storage or conditioning require-
2. Referenced Documents
ments.
2.1 ASTM Standards:
This practice is under the jurisdiction of ASTM Committee D02 on Petroleum
Products, Liquid Fuels, and Lubricants and is the direct responsibility of Subcom-
mittee D02.25 on Performance Assessment and Validation of Process Stream
Analyzer Systems. For referenced ASTM standards, visit the ASTM website, www.astm.org, or
Current edition approved April 1, 2022. Published June 2022. Originally contact ASTM Customer Service at service@astm.org. For Annual Book of ASTM
approved in 2009. Last previous edition approved in 2018 as D7453 – 18. DOI: Standards volume information, refer to the standard’s Document Summary page on
10.1520/D7453-22. the ASTM website.
*A Summary of Changes section appears at the end of this standard
Copyright © ASTM International, 100 Barr Harbor Drive, PO Box C700, West Conshohocken, PA 19428-2959. United States
D7453 − 22
D1265 Practice for Sampling Liquefied Petroleum (LP) significantly altering the property of interest so that the
Gases, Manual Method materialcanbeusedtoperformanalyzersystemvalidation;the
D3700 Practice for Obtaining LPG Samples Using a Float- material is withdrawn in accordance with Practices D1265,
ing Piston Cylinder D3700, D4057, D4177, D5842, D7453,or D8009, whichever
D3764 Practice forValidation of the Performance of Process is applicable, during a period when the material flowing
Stream Analyzer Systems through the analyzer is of uniform quality and the analyzer
D4057 Practice for Manual Sampling of Petroleum and results are practically constant. D3764
Petroleum Products
3.1.9 liquid petroleum product and fuels, n—in relation to
D4177 Practice for Automatic Sampling of Petroleum and
process analyzers, any single-phase liquid material that is
Petroleum Products
produced at a facility in the petroleum and petrochemical
D5842 Practice for Sampling and Handling of Fuels for
industries and will be in whole or in part of a petroleum
Volatility Measurement
product; it is inclusive of biofuels, renewable fuels,
D6122 Practice for Validation of the Performance of Multi-
blendstocks, alternative blendstocks, and additives. D8340
variate Online, At-Line, Field and Laboratory Infrared
3.1.10 primary test method (PTM), n—the analytical proce-
Spectrophotometer, and Raman Spectrometer Based Ana-
dure used to generate the reference values against which the
lyzer Systems
analyzer is both calibrated and validated. D3764
D6624 Practice for Determining a Flow-Proportioned Aver-
3.1.11 sample conditioning unit lag time, n—the time re-
age Property Value (FPAPV) for a Collected Batch of
quired for material to flow from the sample conditioning unit
Process Stream Material Using Stream Analyzer Data
inlet to the analyzer unit inlet. D3764
D7278 GuideforPredictionofAnalyzerSampleSystemLag
Times 3.1.12 sample fast cycle loop, n—a system that continually
D7453 Practice for Sampling of Petroleum Products for
and rapidly transports a representative sample of process
Analysis by Process Stream Analyzers and for Process materialfromthesampleprobepastthesamplesupplylineand
Stream Analyzer System Validation
returns the remaining material to the process.
D8009 Practice for Manual Piston Cylinder Sampling for
3.1.12.1 sample fast loop lag time, n—time required for
Volatile Crude Oils, Condensates, and Liquid Petroleum
material to transport from the product takeoff point of the
Products
sample loop to the sample conditioning unit inlet.
D8340 Practice for Performance-Based Qualification of
3.1.13 total analyzer system response time, n—time interval
Spectroscopic Analyzer Systems
between the when a step change in property characteristic
arrives at the sample loop inlet and when the analyzer output
3. Terminology
indicates a value corresponding to 99.5 % of the subsequent
3.1 Definitions:
change in analyzer results. D3764
3.1.1 analyzer unit response time, n—time interval between
3.1.13.1 Discussion—The total analyzer system response
the introduction of a step change in property characteristic at
time is the sum of the sample fast loop lag time, the sample
the inlet of the analyzer unit and when the analyzer output
conditioning unit lag time, and the analyzer unit response time.
indicates a value corresponding to 99.5 % of the subsequent
D3764
change in analyzer results. D3764
3.1.14 validation, n—for equipment used in the analysis of
3.1.2 automatic sample collector, n—device used to repeti-
liquid petroleum products and fuels, statistically quantified
tively extract a grab and collect a representative sample of a
judgment that the analyzer system or subsystem being
batch or process stream.
assessed, in conjunction with any correlation applied, can
3.1.3 automatic sampling system, n—system consisting of a
produce acceptable precision and bias performance on the
sample probe, sample fast cycle loop, sample supply line
prediction deviations (δ for materials that were not used to
stream conditioning, an automatic sample collector and an
develop the correlation). D3764
associated controller, a flow measuring device, and sample
holding, mixing and handling capabilities.
4. Summary of Practice
3.1.4 batch, n—discrete shipment of commodity defined by
4.1 Analyzer measurement systems require a process
a specified quantity, a time interval, or quality. D4177
samplethatisdeliveredinatimelymannercommensuratewith
3.1.5 flow proportional sampler, n—sampler designed to
the analyzer and process cycle time at pressure, temperature
automatically adjust the sampling rate to be proportional to the
and flow conditions meeting system requirements, is free of
flow rate of the stream.
contaminants, and is representative of the process stream.
3.1.6 grab, n—volume of sample extracted from a batch by
4.2 Line samples collected from the process or blender
a single actuation of the sample extractor.
stream need to accurately reflect the composition of the
analyzer feed stream. This is accomplished by taking into
3.1.7 lag time, n—the time required for material to travel
account the total analyzer system response time in order to
from point A to point B in the total analyzer system (points A
properly validate online analyzer systems.
and B are user-defined). D3764
3.1.8 line sample, n—process material that can be safely 4.3 This practice describes functional requirements that
withdrawn from a sample port or associated facilities without need to be addressed in the design and operation of automatic
D7453 − 22
sampling equipment.Automatic sampling equipment is used to 7. Line Sample Requirements
obtain a representative batch sample for use in validating an
7.1 The line sample point should be located so that it
analyzer system or flow proportioned average property value
provides a sample representative of what is being delivered to
and for manufactured batch quality testing.
the analyzer.
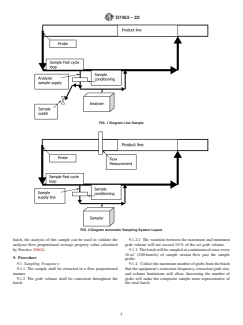
NOTE 2—Filters, coalescers, and temperat
...
This document is not an ASTM standard and is intended only to provide the user of an ASTM standard an indication of what changes have been made to the previous version. Because
it may not be technically possible to adequately depict all changes accurately, ASTM recommends that users consult prior editions as appropriate. In all cases only the current version
of the standard as published by ASTM is to be considered the official document.
Designation: D7453 − 18 D7453 − 22
Standard Practice for
Sampling of Petroleum Products for Analysis by Process
Stream Analyzers and for Process Stream Analyzer System
Validation
This standard is issued under the fixed designation D7453; the number immediately following the designation indicates the year of
original adoption or, in the case of revision, the year of last revision. A number in parentheses indicates the year of last reapproval. A
superscript epsilon (´) indicates an editorial change since the last revision or reapproval.
INTRODUCTION
The primary focus of sampling petroleum product is the timely presentation of the sample for (1)
analysis by online analyzers, (2) validation of an analyzer system and (3) collecting a composite
sample for batch physical property determination. Sediment, free water, rust, and other contaminants
found in the sample may be removed in the sample conditioning system to protect the hardware and
analytical systems. If a sample is being collected for later analysis, the sample must be collected,
stored, and transported in a manner that does not affect the property of interest. If a sample is being
fed to an analyzer or sampled for later determination of water or particulate contamination then
filtering is not an option.
1. Scope*
1.1 This practice covers the performance requirements for sample systems employed to deliver process stream samples (1) to
analyzer system for analyses or (2) for analyzer validation or (3) for composite sample systems. It also outlines the selection and
operation of line or batch sampling equipment intended for analyzer flow proportioned average property value system validation.
Sample handling, mixing, and conditioning procedures are required to ensure that a representative sample of the liquid petroleum
product is collected from the sampling source.
1.2 Applicable Fluids—This practice is applicable to single liquid phase petroleum products whose vapor pressure at sampling and
sample storage conditions is less than or equal to 110 kPa (16.0 psi), and, with a D86 final boiling point less than or equal to 400 °C
(752 °F).
1.2.1 Specialized sample handling may be necessary to maintain sample integrity of more volatile materials at high temperatures
or extended residence time in the receiver. Such handling requirements are not within the scope of this practice. Users should
consult the analytical methods to be performed on the sample for special sample storage or conditioning requirements.
1.3 Some or all of the processes outlined in this practice may be applicable to other liquids. Applying this practice to other liquids
will require the consideration of additional methods and practices. It is the responsibility of the user of this standard to identify
any and all applicable safety and sampling considerations and establish appropriate procedures to handle these additional
considerations.
This practice is under the jurisdiction of ASTM Committee D02 on Petroleum Products, Liquid Fuels, and Lubricants and is the direct responsibility of Subcommittee
D02.25 on Performance Assessment and Validation of Process Stream Analyzer Systems.
Current edition approved July 1, 2018April 1, 2022. Published August 2018June 2022. Originally approved in 2009. Last previous edition approved in 20172018 as
D7453 – 17.D7453 – 18. DOI: 10.1520/D7453-18.10.1520/D7453-22.
*A Summary of Changes section appears at the end of this standard
Copyright © ASTM International, 100 Barr Harbor Drive, PO Box C700, West Conshohocken, PA 19428-2959. United States
D7453 − 22
1.4 The values stated in SI units are to be regarded as the standard. The values given in parentheses are for information only.
1.5 This standard does not purport to address all of the safety concerns, if any, associated with its use. It is the responsibility
of the user of this standard to establish appropriate safety, health, and environmental practices and determine the applicability of
regulatory limitations prior to use.
1.6 This international standard was developed in accordance with internationally recognized principles on standardization
established in the Decision on Principles for the Development of International Standards, Guides and Recommendations issued
by the World Trade Organization Technical Barriers to Trade (TBT) Committee.
2. Referenced Documents
2.1 ASTM Standards:
D1265 Practice for Sampling Liquefied Petroleum (LP) Gases, Manual Method
D3700 Practice for Obtaining LPG Samples Using a Floating Piston Cylinder
D3764 Practice for Validation of the Performance of Process Stream Analyzer Systems
D4057 Practice for Manual Sampling of Petroleum and Petroleum Products
D4177 Practice for Automatic Sampling of Petroleum and Petroleum Products
D5842 Practice for Sampling and Handling of Fuels for Volatility Measurement
D6122
D6624 Practice for Determining a Flow-Proportioned Average Property Value (FPAPV) for a Collected Batch of Process Stream
Material Using Stream Analyzer Data
D7278 Guide for Prediction of Analyzer Sample System Lag Times
D7453 Practice for Sampling of Petroleum Products for Analysis by Process Stream Analyzers and for Process Stream Analyzer
System Validation
D8009 Practice for Manual Piston Cylinder Sampling for Volatile Crude Oils, Condensates, and Liquid Petroleum Products
D8340 Practice for Performance-Based Qualification of Spectroscopic Analyzer Systems
3. Terminology
3.1 Definitions:
3.1.1 analyzer unit response time, n—time interval between the introduction of a step change in property characteristic at the inlet
of the analyzer unit and when the analyzer output indicates a value corresponding to 99.5 % of the subsequent change in analyzer
results. D3764
3.1.2 automatic sample collector, n—device used to repetitively extract ana grab and collect a representative sample of a batch or
process stream.
3.1.3 automatic sampling system, n—system consisting of a sample probe, sample fast cycle loop, sample supply line stream
conditioning, an automatic sample collector and an associated controller, a flow measuring device, and sample holding, mixing and
handling capabilities.
3.1.4 batch, n—term referring to a volume or parcel being transferred.discrete shipment of commodity defined by a specified
quantity, a time interval, or quality. D4177
3.1.5 flow proportional sampler, n—sampler designed to automatically adjust the sampling rate to be proportional to the flow rate
of the stream.
3.1.6 grab, n—volume of sample extracted from a batch by a single actuation of the sample extractor.
3.1.7 lag time, n—the time required for material to travel from point A to point B in the total analyzer system (points A and B are
user-defined). D3764
3.1.8 line sample, n—process material that can be safely withdrawn from a sample port and associated facilities located anywhere
For referenced ASTM standards, visit the ASTM website, www.astm.org, or contact ASTM Customer Service at service@astm.org. For Annual Book of ASTM Standards
volume information, refer to the standard’s Document Summary page on the ASTM website.
D7453 − 22
in the total analyzer system or associated facilities without significantly altering the property of interest.interest so that the material
can be used to perform analyzer system validation; the material is withdrawn in accordance with Practices D1265, D3700, D4057,
D4177, D5842, D7453, or D8009, whichever is applicable, during a period when the material flowing through the analyzer is of
uniform quality and the analyzer results are practically constant. D3764
3.1.9 liquid petroleum product and fuels, n—in relation to process analyzers, any single-phase liquid material that is produced at
a facility in the petroleum and petrochemical industries and will be in whole or in part of a petroleum product; it is inclusive of
biofuels, renewable fuels, blendstocks, alternative blendstocks, and additives. D8340
3.1.10 primary test method (PTM), n—ASTM or other established standard test method that produces results accepted as the
reference measure of a property.the analytical procedure used to generate the reference values against which the analyzer is both
calibrated and validated. D3764
3.1.11 sample conditioning unit lag time, n—the time required for material to flow from the sample conditioning unit inlet to the
analyzer unit inlet. D3764
3.1.12 sample fast cycle loop, n—a system that continually and rapidly transports a representative sample of process material from
the sample probe past the sample supply line and returns the remaining material to the process.
3.1.12.1 sample fast loop lag time, n—time required for material to transport from the product takeoff point of the sample loop
to the sample conditioning unit inlet.
3.1.13 total analyzer system response time, n—time interval between the when a step change in property characteristic arrives at
the sample loop inlet and when the analyzer output indicates a value corresponding to 99.5 % of the subsequent change in analyzer
results. D3764
3.1.13.1 Discussion—
The total analyzer system response time is the sum of the sample fast loop lag time, the sample conditioning unit lag time, and
the analyzer unit response time. D3764
3.1.14 validation, n—for equipment used in the analysis of liquid petroleum products and fuels, statistically quantified judgment
that the analyzer system or subsystem being assessed can produce predicted PTM results with assessed, in conjunction with any
correlation applied, can produce acceptable precision and bias performance when compared to actual results from a primary test
method measurement system for common materials.on the prediction deviations (δ for materials that were not used to develop the
correlation). D3764
4. Summary of Practice
4.1 Analyzer measurement systems require a process sample that is delivered in a timely manner commensurate with the analyzer
and process cycle time at pressure, temperature and flow conditions meeting system requirements, is free of contaminants, and is
representative of the process stream.
4.2 Line samples collected from the process or blender stream need to accurately reflect the composition of the analyzer feed
stream. This is accomplished by taking into account the total analyzer system response time in order to properly validate online
analyzer systems.
4.3 This practice describes functional requirements that need to be addressed in the design and operation of automatic sampling
equipment. Automatic sampling equipment is used to obtain a representative batch sample for use in validating an analyzer system
or flow proportioned average property value and for manufactured batch quality testing.
5. Significance and Use
5.1 Analyzer systems require representative samples of petroleum products delivered in a timely manner to (1) facilitate the
control of process or blending units or (2) calculate a flow proportioned property value.
5.2 Representative samples of petroleum products are required for the determination of chemical and physical prop
...








Questions, Comments and Discussion
Ask us and Technical Secretary will try to provide an answer. You can facilitate discussion about the standard in here.
Loading comments...