ASTM D7961-22
(Practice)Standard Practice for Calibrating U-tube Density Cells over Large Ranges of Temperature and Pressure
Standard Practice for Calibrating U-tube Density Cells over Large Ranges of Temperature and Pressure
SIGNIFICANCE AND USE
5.1 This practice covers a series of methods offered to aid users in calibrating U-tube density meters to provide a measure of density and an associated expanded uncertainty. The reference density, as obtained from either an equation of state (EOS) or CRM has an uncertainty that arises from the uncertainty of the measurements of temperature, pressure, and also the chemical purity of the substance studied (origin) or for that matter of the certified reference material. This uncertainty results in an additional uncertainty for the density of these samples. Because the measurements made with U-tube density meters are not absolute, the uncertainty with which the instrument calibration is determined is directly related to the uncertainty of the density obtained.
SCOPE
1.1 This practice outlines procedures for the calibration of U-tube density cells. It is applicable to instruments capable of determining fluid density at temperatures in the range –10 °C to 200 °C and pressures from just greater than the saturation pressure to 140 MPa. The practice refers to density cells as they are utilized to make measurements of fluids primarily in the compressed-liquid state. Examples of substances for which the density can be determined with a calibrated U-tube density meter include: crude oils, gasoline and gasoline-oxygenate blends, diesel and jet fuels, hydraulic fluids, and lubricating oils.
1.2 This practice specifies a procedure for the determination of the expanded uncertainty of the density measurement.
1.3 This practice pertains to fluids with viscosities
1.4 4 The values listed in SI units are regarded as the standard, unless otherwise stated. The SI unit for mass density is kilograms per cubic metre (kg·m-3) and can be given as grams per cubic centimetre (g·cm-3).
1.5 This standard does not purport to address all of the safety concerns, if any, associated with its use. It is the responsibility of the user of this standard to establish appropriate safety, health, and environmental practices and determine the applicability of regulatory limitations prior to use.
1.6 This international standard was developed in accordance with internationally recognized principles on standardization established in the Decision on Principles for the Development of International Standards, Guides and Recommendations issued by the World Trade Organization Technical Barriers to Trade (TBT) Committee.
General Information
- Status
- Published
- Publication Date
- 31-Oct-2022
- Technical Committee
- D02 - Petroleum Products, Liquid Fuels, and Lubricants
- Drafting Committee
- D02.04.0D - Physical and Chemical Methods
Relations
- Refers
ASTM D4175-23a - Standard Terminology Relating to Petroleum Products, Liquid Fuels, and Lubricants - Effective Date
- 15-Dec-2023
- Effective Date
- 01-Nov-2023
- Effective Date
- 01-Oct-2023
- Refers
ASTM D4175-23e1 - Standard Terminology Relating to Petroleum Products, Liquid Fuels, and Lubricants - Effective Date
- 01-Jul-2023
- Effective Date
- 01-Jul-2020
- Effective Date
- 01-May-2020
- Effective Date
- 01-Jun-2018
- Effective Date
- 15-Dec-2015
- Effective Date
- 01-Jun-2015
- Effective Date
- 01-Oct-2013
- Effective Date
- 15-Jun-2013
- Effective Date
- 01-Mar-2013
- Effective Date
- 01-Jul-2011
- Effective Date
- 15-Sep-2010
- Effective Date
- 15-Feb-2010
Overview
ASTM D7961-22: Standard Practice for Calibrating U-tube Density Cells over Large Ranges of Temperature and Pressure provides comprehensive procedures for calibrating U-tube density meters used in the measurement of fluid density under a variety of conditions. The standard is essential for ensuring measurement accuracy and establishing the expanded uncertainty related to instrument calibration. The practice is applicable to U-tube density meters operating over temperatures between –10 °C to 200 °C and pressures up to 140 MPa, making it suitable for a wide range of industrial applications. The standard also defines best practices for selecting calibration fluids, maintaining instrument cleanliness, and addressing sources of measurement uncertainty.
Key Topics
- Calibration Procedure: Includes step-by-step guidance for selecting appropriate calibration fluids, preparing and degassing samples, and maintaining temperature and pressure stability.
- Uncertainty Analysis: Describes methods for determining both the combined and expanded uncertainty of density measurements, addressing factors like temperature, pressure, and fluid purity.
- Instrument Requirements: Outlines the characteristics and recommended accessories for U-tube density meters, such as high-accuracy temperature and pressure measurement devices, vacuum pumps, and automated data acquisition systems.
- Measurement Range: Targets fluids with viscosities below 1 Pa·s (1000 centipoise) and covers a diverse set of substances, including petroleum products, fuels, and lubricants.
- Reference Standards: Emphasizes the use of certified reference materials (CRM) and recognized equations of state (EOS) for reliable calibration and validation.
Applications
ASTM D7961-22 is widely adopted in industries requiring precise and traceable measurements of liquid density, especially when conditions vary dramatically in temperature and pressure. Key application areas include:
- Petroleum Industry: Calibration of instruments for measuring crude oil, gasoline, diesel, jet fuels, and lubricating oils.
- Chemical Manufacturing: Determining the density of process fluids and quality control of chemical blends.
- Aerospace and Automotive: Density measurement in hydraulic fluids and specialty lubricants, where accurate data is critical for system performance.
- Research and Development: Ensures reliable, reproducible results in laboratory testing involving thermophysical property measurement.
The standard supports traceable density measurements crucial for regulatory compliance, product formulation, and process optimization.
Related Standards
To support the procedures outlined in ASTM D7961-22, several other ASTM standards and reference documents may be employed:
- ASTM D1193: Specification for Reagent Water, used as a calibration or cleaning fluid.
- ASTM D4052 & D5002: Methods for density, relative density, and API gravity of liquids using digital density meters.
- ASTM D4175: Terminology relating to petroleum products, liquid fuels, and lubricants.
- ASTM D6792: Quality management in laboratories testing petroleum products.
- ASTM D7483: Test methods for viscosity measurements by oscillating piston viscometer.
- ASTM D7578 & D7740: Calibration and validation requirements for elemental and metal analysis in petroleum products.
By integrating ASTM D7961-22 into measurement protocols, organizations benefit from improved accuracy, standardized procedures, and better confidence in density data, all while meeting both industry and international regulatory expectations. Use of this standard enhances the reliability of U-tube density cell calibration across broad operational ranges, supporting process integrity and product quality throughout the value chain.
Buy Documents
ASTM D7961-22 - Standard Practice for Calibrating U-tube Density Cells over Large Ranges of Temperature and Pressure
REDLINE ASTM D7961-22 - Standard Practice for Calibrating U-tube Density Cells over Large Ranges of Temperature and Pressure
Get Certified
Connect with accredited certification bodies for this standard

ABS Quality Evaluations Inc.
American Bureau of Shipping quality certification.

Element Materials Technology
Materials testing and product certification.
ABS Group Brazil
ABS Group certification services in Brazil.
Sponsored listings
Frequently Asked Questions
ASTM D7961-22 is a standard published by ASTM International. Its full title is "Standard Practice for Calibrating U-tube Density Cells over Large Ranges of Temperature and Pressure". This standard covers: SIGNIFICANCE AND USE 5.1 This practice covers a series of methods offered to aid users in calibrating U-tube density meters to provide a measure of density and an associated expanded uncertainty. The reference density, as obtained from either an equation of state (EOS) or CRM has an uncertainty that arises from the uncertainty of the measurements of temperature, pressure, and also the chemical purity of the substance studied (origin) or for that matter of the certified reference material. This uncertainty results in an additional uncertainty for the density of these samples. Because the measurements made with U-tube density meters are not absolute, the uncertainty with which the instrument calibration is determined is directly related to the uncertainty of the density obtained. SCOPE 1.1 This practice outlines procedures for the calibration of U-tube density cells. It is applicable to instruments capable of determining fluid density at temperatures in the range –10 °C to 200 °C and pressures from just greater than the saturation pressure to 140 MPa. The practice refers to density cells as they are utilized to make measurements of fluids primarily in the compressed-liquid state. Examples of substances for which the density can be determined with a calibrated U-tube density meter include: crude oils, gasoline and gasoline-oxygenate blends, diesel and jet fuels, hydraulic fluids, and lubricating oils. 1.2 This practice specifies a procedure for the determination of the expanded uncertainty of the density measurement. 1.3 This practice pertains to fluids with viscosities 1.4 4 The values listed in SI units are regarded as the standard, unless otherwise stated. The SI unit for mass density is kilograms per cubic metre (kg·m-3) and can be given as grams per cubic centimetre (g·cm-3). 1.5 This standard does not purport to address all of the safety concerns, if any, associated with its use. It is the responsibility of the user of this standard to establish appropriate safety, health, and environmental practices and determine the applicability of regulatory limitations prior to use. 1.6 This international standard was developed in accordance with internationally recognized principles on standardization established in the Decision on Principles for the Development of International Standards, Guides and Recommendations issued by the World Trade Organization Technical Barriers to Trade (TBT) Committee.
SIGNIFICANCE AND USE 5.1 This practice covers a series of methods offered to aid users in calibrating U-tube density meters to provide a measure of density and an associated expanded uncertainty. The reference density, as obtained from either an equation of state (EOS) or CRM has an uncertainty that arises from the uncertainty of the measurements of temperature, pressure, and also the chemical purity of the substance studied (origin) or for that matter of the certified reference material. This uncertainty results in an additional uncertainty for the density of these samples. Because the measurements made with U-tube density meters are not absolute, the uncertainty with which the instrument calibration is determined is directly related to the uncertainty of the density obtained. SCOPE 1.1 This practice outlines procedures for the calibration of U-tube density cells. It is applicable to instruments capable of determining fluid density at temperatures in the range –10 °C to 200 °C and pressures from just greater than the saturation pressure to 140 MPa. The practice refers to density cells as they are utilized to make measurements of fluids primarily in the compressed-liquid state. Examples of substances for which the density can be determined with a calibrated U-tube density meter include: crude oils, gasoline and gasoline-oxygenate blends, diesel and jet fuels, hydraulic fluids, and lubricating oils. 1.2 This practice specifies a procedure for the determination of the expanded uncertainty of the density measurement. 1.3 This practice pertains to fluids with viscosities 1.4 4 The values listed in SI units are regarded as the standard, unless otherwise stated. The SI unit for mass density is kilograms per cubic metre (kg·m-3) and can be given as grams per cubic centimetre (g·cm-3). 1.5 This standard does not purport to address all of the safety concerns, if any, associated with its use. It is the responsibility of the user of this standard to establish appropriate safety, health, and environmental practices and determine the applicability of regulatory limitations prior to use. 1.6 This international standard was developed in accordance with internationally recognized principles on standardization established in the Decision on Principles for the Development of International Standards, Guides and Recommendations issued by the World Trade Organization Technical Barriers to Trade (TBT) Committee.
ASTM D7961-22 is classified under the following ICS (International Classification for Standards) categories: 17.060 - Measurement of volume, mass, density, viscosity; 75.180.30 - Volumetric equipment and measurements. The ICS classification helps identify the subject area and facilitates finding related standards.
ASTM D7961-22 has the following relationships with other standards: It is inter standard links to ASTM D4175-23a, ASTM D6792-23c, ASTM D6792-23b, ASTM D4175-23e1, ASTM D7740-20, ASTM D7578-20, ASTM D7578-18, ASTM D5002-15, ASTM D7578-15, ASTM D5002-13, ASTM D7483-13a, ASTM D7483-13, ASTM D7740-11, ASTM D5002-99(2010), ASTM D7578-10. Understanding these relationships helps ensure you are using the most current and applicable version of the standard.
ASTM D7961-22 is available in PDF format for immediate download after purchase. The document can be added to your cart and obtained through the secure checkout process. Digital delivery ensures instant access to the complete standard document.
Standards Content (Sample)
This international standard was developed in accordance with internationally recognized principles on standardization established in the Decision on Principles for the
Development of International Standards, Guides and Recommendations issued by the World Trade Organization Technical Barriers to Trade (TBT) Committee.
Designation: D7961 − 22
Standard Practice for
Calibrating U-tube Density Cells over Large Ranges of
Temperature and Pressure
This standard is issued under the fixed designation D7961; the number immediately following the designation indicates the year of
original adoption or, in the case of revision, the year of last revision. A number in parentheses indicates the year of last reapproval. A
superscript epsilon (´) indicates an editorial change since the last revision or reapproval.
1. Scope* 2. Referenced Documents
2.1 ASTM Standards:
1.1 This practice outlines procedures for the calibration of
U-tube density cells. It is applicable to instruments capable of D1193 Specification for Reagent Water
D4052 Test Method for Density, Relative Density, and API
determining fluid density at temperatures in the range –10 °C
to 200 °C and pressures from just greater than the saturation Gravity of Liquids by Digital Density Meter
D4175 Terminology Relating to Petroleum Products, Liquid
pressure to 140 MPa. The practice refers to density cells as
they are utilized to make measurements of fluids primarily in Fuels, and Lubricants
D5002 Test Method for Density, Relative Density, and API
the compressed-liquid state. Examples of substances for which
the density can be determined with a calibrated U-tube density Gravity of Crude Oils by Digital Density Analyzer
D6792 Practice for Quality Management Systems in Petro-
meter include: crude oils, gasoline and gasoline-oxygenate
blends, diesel and jet fuels, hydraulic fluids, and lubricating leum Products, Liquid Fuels, and Lubricants Testing
Laboratories
oils.
D7483 TestMethodforDeterminationofDynamicViscosity
1.2 This practice specifies a procedure for the determination
and Derived Kinematic Viscosity of Liquids by Oscillat-
of the expanded uncertainty of the density measurement.
ing Piston Viscometer
1.3 This practice pertains to fluids with viscosities < 1 Pa·s
D7578 Guide for Calibration Requirements for Elemental
(1000 centipoise) at ambient conditions.
Analysis of Petroleum Products and Lubricants
D7740 Practice for Optimization, Calibration, and Valida-
1.4 4 The values listed in SI units are regarded as the
tion ofAtomicAbsorption Spectrometry for MetalAnaly-
standard, unless otherwise stated. The SI unit for mass density
-3
sis of Petroleum Products and Lubricants
is kilograms per cubic metre (kg·m ) and can be given as
-3
grams per cubic centimetre (g·cm ).
3. Terminology
1.5 This standard does not purport to address all of the
3.1 Definitions:
safety concerns, if any, associated with its use. It is the
3.1.1 For definitions of terms used in this practice, refer to
responsibility of the user of this standard to establish appro-
Terminology D4175.
priate safety, health, and environmental practices and deter-
3.1.2 calibration, n—set of operations that establishes the
mine the applicability of regulatory limitations prior to use.
relationship between the reference density of standards and the
1.6 This international standard was developed in accor-
corresponding density reading of the instrument. D4052
dance with internationally recognized principles on standard-
3.1.3 certified reference material (CRM), n—reference ma-
ization established in the Decision on Principles for the
terial one or more of whose property values are certified by a
Development of International Standards, Guides and Recom-
technically valid procedure, accompanied by a traceable cer-
mendations issued by the World Trade Organization Technical
tificate or other documentation that is issued by a certifying
Barriers to Trade (TBT) Committee.
body. [D02.94] D6792, [D02.03] D7578
3.1.4 density (ρ), n—mass per unit volume at a specified
temperature. [D02.07] D7483
This practice is under the jurisdiction ofASTM Committee D02 on Petroleum
Products, Liquid Fuels, and Lubricants and is the direct responsibility of Subcom-
mittee D02.04.0D on Physical and Chemical Methods. For referenced ASTM standards, visit the ASTM website, www.astm.org, or
Current edition approved Nov. 1, 2022. Published December 2022. Originally contact ASTM Customer Service at service@astm.org. For Annual Book of ASTM
approved in 2015. Last previous edition approved in 2017 as D7961 – 17. DOI: Standards volume information, refer to the standard’s Document Summary page on
10.1520/D7961-22. the ASTM website.
*A Summary of Changes section appears at the end of this standard
Copyright © ASTM International, 100 Barr Harbor Drive, PO Box C700, West Conshohocken, PA 19428-2959. United States
D7961 − 22
3.1.5 standard reference material (SRM), n—trademark for 7. Reagents
reference materials certified by NIST. [D02.03] D7740
7.1 The best calibration fluids are those referred to as
Certified Reference Materials (CRM) which have correlations
4. Summary of Practice
for density over the temperature and pressure range where
4.1 This practice details the considerations and procedures
measurements will be made. If CRMs are not available, obtain
necessaryinordertocompleteacalibrationofaU-tubedensity
fluids or gases in the highest purity available, preferably with
meter and an associated uncertainty analysis. The principal
a mole fraction greater than 0.999 as cited by the manufacturer
objectiveofthispracticeistoprovidetheuserwithinformation
analysis.
as to how different aspects of the calibration procedure
7.2 Water shall conform to Specification D1193 Type II or
contribute to the overall uncertainty of related density mea-
better. Recommended fluids, depending on the measuring
surements obtained with a U-tube density meter.
range(pressure,p,density,ρ,andtemperature,T)tobecovered
5. Significance and Use in the calibration of the U-tube density meter include, but are
not limited to: water, methane, ethane, propane, butane,
5.1 This practice covers a series of methods offered to aid
nitrogen, methylbenzene decane, and dichlorotoluene. Equa-
usersincalibratingU-tubedensitymeterstoprovideameasure
tions of state exist for all of these fluids and can be found in
of density and an associated expanded uncertainty. The refer-
NIST Standard Reference Database 23 or in the references for
ence density, as obtained from either an equation of state
the specific fluid equations found in the reference section of
(EOS) or CRM has an uncertainty that arises from the
this document. (1-9)
uncertainty of the measurements of temperature, pressure, and
also the chemical purity of the substance studied (origin) or for 7.3 Recommended reagents for cleaning the instrument
include,butarenotlimitedtomethylbenzene,ethanol,acetone,
that matter of the certified reference material. This uncertainty
results in an additional uncertainty for the density of these white spirit, and quinoline.
samples. Because the measurements made with U-tube density
meters are not absolute, the uncertainty with which the 8. Calibration Procedure
instrument calibration is determined is directly related to the
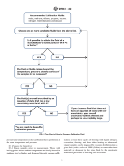
8.1 Choose one or more calibration fluids from those listed
uncertainty of the density obtained.
in Section 7. The fluids shall meet the following criteria:
8.1.1 The fluid is readily available in high purity (mole
6. Apparatus
fractions greater than 0.999 as cited by manufacturer analysis).
6.1 This practice is applicable to U-tube density meters
8.1.2 The fluid(s) selected for the calibration shall have
capable of operating at temperatures of –10 °C to 200 °C and
pressure, density, temperature, (p, ρ, T) surfaces which bound
pressures to 140 MPa. Such instruments are commercially
those of the fluids to be studied. As several of the suggested
available and the measurement technique is well understood.
fluids have a somewhat limited density range in the tempera-
Generally, the U-tube is electronically excited at a constant
ture and pressure boundaries of the U-tube instruments, it is
amplitude and a frequency meter is used to record the
often useful to use two fluids in addition to vacuum for the
frequency of the oscillation of the U-tube. This frequency is
calibration in order for a larger p, ρ, T surface to be covered by
dependent upon the density of the fluid in the U-tube. As the
the calibration equation. A good example of this is to use
techniqueisnotadirectmeasurementofdensitytheinstrument
propane and toluene. In contrast, selecting just one calibration
is calibrated with a fluid or fluids, the densities of which are
fluid which has a small p, ρ, T surface (that is, water) greatly
known accurately over a range of temperature and pressure.A
limits the density range that can be determined from the
correlation of density can then be formulated based upon
calibration equation.
temperature, pressure, and period of oscillation of the U-tube
8.1.3 Thefluidiswelldescribedbyanequationofstate,and
collected during the calibration process.
the uncertainty associated with density predictions from that
equation is less than the desired overall uncertainty for density
6.2 Additional equipment that is mandatory to carry out the
measurements resulting from the calibration.
procedures described in this practice includes:
6.2.1 Vacuum pump;
8.2 Decide which calibration scheme is suitable for the
6.2.2 Reagents to be used as calibration fluids;
measurements.
6.2.3 Reagents for cleaning the system; and
8.2.1 There are two schema that can be used to calibrate a
6.2.4 Sample containers; stainless steel cylinders or glass
U-tube density meter, and these are as follow:
flasks that can be evacuated.
8.2.1.1 Determine a calibration equation through the fit of
calibration data measured over a range of temperatures and
6.3 Additional equipment recommended for adherence to
pressures; and
this practice includes:
8.2.1.2 Calibrate the instrument at a single point (deter-
6.3.1 High-accuracy temperature measurement device with
mined by a pressure and temperature) where measurements
a calibration traceable to a national metrology institute (NMI);
will be performed. This method minimizes the influences of
6.3.2 High-accuracy pressure measurement device with a
calibration traceable to a national metrology institute (NMI);
and
6.3.3 Computer and software for automated data acquisi-
The boldface numbers in parentheses refer to the list of references at the end of
tion. this standard.
D7961 − 22
FIG. 1 Flow Chart of How to Choose a Calibration Fluid
pressureandtemperatureonthecalibrationthatisperformedat mation; at least three cycles of freezing with liquid nitrogen,
the same temperature and pressure.
evacuation, thawing, and then either heating or ultrasound.
Liquid samples can be degassed by vacuum distillation into a
8.3 Prepare the Sample(s):
glass flask (with a valve of PTFE (Teflon) or some other inert
8.3.1 Degas samples prior to measurement. Those with
material) or degassed in the glass flask by the previously
boilingpointsbelowambienttemperatureareideallyhousedin
mentioned procedure of freezing and evacuation.
stainless steel cylinders and degassed through vacuum subli-
D7961 − 22
8.4 Clean the Instrument: recorded temperature measurements.When the standard devia-
tion is less than or equal to the convergence criteria, the
8.4.1 Prior to beginning measurements, and after a sample
instrument can be considered to be at thermal equilibrium.
has been measured, the instrument is cleaned. This is done by
filling the measuring system with a cleaning agent. The best 8.5.2 Establish Pressure and Period of Oscillation Conver-
cleaning agents are those which will readily dissolve the gence Criteria:
residue of the most recently measured sample. Examples of
8.5.2.1 Convergence criteria for the pressure and period of
common cleaning agents include methylbenzene, ethanol,
oscillation of the U-tube are determined in much the same way
acetone, white spirit, and quinoline. Take caution to use only
as that for the temperature. Data is recorded at regular
cleaning agents that have normal boiling point temperatures
intervals,thatis,every30 sforatleast2 hafterthetemperature
above that of room temperature.
convergencecriteriahasbeenmet.Checktomakecertainthere
8.4.2 When the system is thought to be clean, remove the is no overall upward or downward trend in that data. If there is
cleaning agent by flushing the system with a more volatile
such a trend, equilibrium had most likely not been reached
solvent. Then use a stream of dry air or dry gas to dry the when the measurements were recorded.The standard deviation
system. Evacuate the system and set the temperature to one at
of at least ten consecutive measurements in that set can then be
which you have previously measured the period of oscillation considered as the convergence criteria. During density
under vacuum. Compare past and present results. If the current
measurements, the system is considered to be at equilibrium
period of oscillation is greater than the past, further cleaning when the standard deviations of the most recent ten measure-
may be necessary. The period of oscillation may shift particu-
ments of temperature, pressure, and period of oscillation of the
larly in a new instrument and especially as it is cycled over U-tube, are all less than or equal to their convergence criteria.
large ranges of temperature and pressure. Thus, an increase in
Data constituting the actual measurement is recorded for a
the period of oscillation is not necessarily indicative of the desired amount of time. Examples of such measurement
instrument needing further cleaning however, this is recom-
schema can be found in Outcalt and McLinden (11) and
mended. If, after a second cleaning the period of oscillation Segovia et al. (12).
remainshigh(greaterthan0.02µsabovethepreviousreading),
8.6 Conduct Calibration at a Single Point:
it is likely the period has shifted and no further cleaning is
8.6.1 This procedure is applicable for the operation of the
necessary.Oncetheinstrumentisclean,fillthesystemwiththe
U-tube density meter at a single temperature and pressure and
next sample to be measured.
is not to be used for a wider range of temperature and pressure.
8.5 Establish Convergence Criteria:
If it is anticipated that the instrument will be operated at one
8.5.1 Determine Instrument Temperature Stability:
temperature, for example, 100 °C and one pressure, for
8.5.1.1 The temperature and pressure stability (and as a example, 70 MPa only, the calibration is performe
...
This document is not an ASTM standard and is intended only to provide the user of an ASTM standard an indication of what changes have been made to the previous version. Because
it may not be technically possible to adequately depict all changes accurately, ASTM recommends that users consult prior editions as appropriate. In all cases only the current version
of the standard as published by ASTM is to be considered the official document.
Designation: D7961 − 17 D7961 − 22
Standard Practice for
Calibrating U-tube Density Cells over Large Ranges of
Temperature and Pressure
This standard is issued under the fixed designation D7961; the number immediately following the designation indicates the year of
original adoption or, in the case of revision, the year of last revision. A number in parentheses indicates the year of last reapproval. A
superscript epsilon (´) indicates an editorial change since the last revision or reapproval.
1. Scope*
1.1 This practice outlines procedures for the calibration of U-tube density cells. It is applicable to instruments capable of
determining fluid density at temperatures in the range –10 °C to 200 °C and pressures from just greater than the saturation pressure
to 140 MPa. The practice refers to density cells as they are utilized to make measurements of fluids primarily in the
compressed-liquid state. Examples of substances for which the density can be determined with a calibrated U-tube density meter
include: crude oils, gasoline and gasoline-oxygenate blends, diesel and jet fuels, hydraulic fluids, and lubricating oils.
1.2 This practice specifies a procedure for the determination of the expanded uncertainty of the density measurement.
1.3 This practice pertains to fluids with viscosities < 1 Pa·s (1000 centipoise) at ambient conditions.
1.4 4 The values listed in SI units are regarded as the standard, unless otherwise stated. The SI unit for mass density is kilograms
-3 -3
per cubic metre (kg·m ) and can be given as grams per cubic centimetre (g·cm ).
1.5 This standard does not purport to address all of the safety concerns, if any, associated with its use. It is the responsibility
of the user of this standard to establish appropriate safety safety, health, and healthenvironmental practices and determine the
applicability of regulatory limitations prior to use.
1.6 This international standard was developed in accordance with internationally recognized principles on standardization
established in the Decision on Principles for the Development of International Standards, Guides and Recommendations issued
by the World Trade Organization Technical Barriers to Trade (TBT) Committee.
2. Referenced Documents
2.1 ASTM Standards:
D1193 Specification for Reagent Water
D4052 Test Method for Density, Relative Density, and API Gravity of Liquids by Digital Density Meter
D4175 Terminology Relating to Petroleum Products, Liquid Fuels, and Lubricants
D5002 Test Method for Density, Relative Density, and API Gravity of Crude Oils by Digital Density Analyzer
D6792 Practice for Quality Management Systems in Petroleum Products, Liquid Fuels, and Lubricants Testing Laboratories
D7483 Test Method for Determination of Dynamic Viscosity and Derived Kinematic Viscosity of Liquids by Oscillating Piston
Viscometer
This practice is under the jurisdiction of ASTM Committee D02 on Petroleum Products, Liquid Fuels, and Lubricants and is the direct responsibility of Subcommittee
D02.04.0D on Physical and Chemical Methods.
Current edition approved Jan. 1, 2017Nov. 1, 2022. Published January 2017December 2022. Originally approved in 2015. Last previous edition approved in 20152017
as D7961 – 15.D7961 – 17. DOI: 10.1520/D7961-17.10.1520/D7961-22.
For referenced ASTM standards, visit the ASTM website, www.astm.org, or contact ASTM Customer Service at service@astm.org. For Annual Book of ASTM Standards
volume information, refer to the standard’s Document Summary page on the ASTM website.
*A Summary of Changes section appears at the end of this standard
Copyright © ASTM International, 100 Barr Harbor Drive, PO Box C700, West Conshohocken, PA 19428-2959. United States
D7961 − 22
D7578 Guide for Calibration Requirements for Elemental Analysis of Petroleum Products and Lubricants
D7740 Practice for Optimization, Calibration, and Validation of Atomic Absorption Spectrometry for Metal Analysis of
Petroleum Products and Lubricants
3. Terminology
3.1 Definitions:
3.1.1 For definitions of terms used in this practice, refer to Terminology D4175.
3.1.2 calibration, n—set of operations that establishes the relationship between the reference density of standards and the
corresponding density reading of the instrument. D4052
3.1.3 certified reference material (CRM), n—reference material one or more of whose property values are certified by a technically
valid procedure, accompanied by a traceable certificate or other documentation that is issued by a certifying body. [D02.94] D6792,
[D02.03] D7578
3.1.4 density (ρ), n—mass per unit volume at a specified temperature. [D02.07] D7483
3.1.5 standard reference material (SRM), n—trademark for reference materials certified by NIST. [D02.03] D7740
4. Summary of Practice
4.1 This practice details the considerations and procedures necessary in order to complete a calibration of a U-tube density meter
and an associated uncertainty analysis. The principal objective of this practice is to provide the user with information as to how
different aspects of the calibration procedure contribute to the overall uncertainty of related density measurements obtained with
a U-tube density meter.
5. Significance and Use
5.1 This practice covers a series of methods offered to aid users in calibrating U-tube density meters to provide a measure of
density and an associated expanded uncertainty. The reference density, as obtained from either an equation of state (EOS) or CRM
has an uncertainty that arises from the uncertainty of the measurements of temperature, pressure, and also the chemical purity of
the substance studied (origin) or for that matter of the certified reference material. This uncertainty results in an additional
uncertainty for the density of these samples. Because the measurements made with U-tube density meters are not absolute, the
uncertainty with which the instrument calibration is determined is directly related to the uncertainty of the density obtained.
6. Apparatus
6.1 This practice is applicable to U-tube density meters capable of operating at temperatures of –10 °C to 200 °C and pressures
to 140 MPa. Such instruments are commercially available and the measurement technique is well understood. Generally, the
U-tube is electronically excited at a constant amplitude and a frequency meter is used to record the frequency of the oscillation
of the U-tube. This frequency is dependent upon the density of the fluid in the U-tube. As the technique is not a direct measurement
of density the instrument is calibrated with a fluid or fluids, the densities of which are known accurately over a range of temperature
and pressure. A correlation of density can then be formulated based upon temperature, pressure, and period of oscillation of the
U-tube collected during the calibration process.
6.2 Additional equipment that is mandatory to carry out the procedures described in this practice includes:
6.2.1 Vacuum pump;
6.2.2 Reagents to be used as calibration fluids;
6.2.3 Reagents for cleaning the system; and
6.2.4 Sample containers; stainless steel cylinders or glass flasks that can be evacuated.
6.3 Additional equipment recommended for adherence to this practice includes:
D7961 − 22
6.3.1 High-accuracy temperature measurement device with a calibration traceable to a national metrology institute (NMI);
6.3.2 High-accuracy pressure measurement device with a calibration traceable to a national metrology institute (NMI); and
6.3.3 Computer and software for automated data acquisition.
7. Reagents
7.1 The best calibration fluids are those referred to as Certified Reference Materials (CRM) which have correlations for density
over the temperature and pressure range where measurements will be made. If CRMs are not available, obtain fluids or gases in
the highest purity available, preferably with a mole fraction greater than 0.999 as cited by the manufacturer analysis.
7.2 Water shall conform to Specification D1193 Type II or better. Recommended fluids, depending on the measuring range
(pressure, p, density, ρ, and temperature, T) to be covered in the calibration of the U-tube density meter include, but are not limited
to: water, methane, ethane, propane, butane, nitrogen, methylbenzene decane, and dichlorotoluene. Equations of state exist for all
of these fluids and can be found in NIST Standard Reference Database 23 or in the references for the specific fluid equations found
in the reference section of this document. (1-9)
7.3 Recommended reagents for cleaning the instrument include, but are not limited to methylbenzene, ethanol, acetone, white
spirit, and quinoline.
8. Calibration Procedure
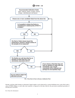
8.1 Choose one or more calibration fluids from those listed in Section 7. The fluids shall meet the following criteria:
8.1.1 The fluid is readily available in high purity (mole fractions greater than 0.999 as cited by manufacturer analysis).
8.1.2 The fluid(s) selected for the calibration shall have pressure, density, temperature, (p, ρ, T) surfaces which bound those of the
fluids to be studied. As several of the suggested fluids have a somewhat limited density range in the temperature and pressure
boundaries of the U-tube instruments, it is often useful to use two fluids in addition to vacuum for the calibration in order for a
larger p, ρ, T surface to be covered by the calibration equation. A good example of this is to use propane and toluene. In contrast,
selecting just one calibration fluid which has a small p, ρ, T surface (that is, water) greatly limits the density range that can be
determined from the calibration equation.
8.1.3 The fluid is well described by an equation of state, and the uncertainty associated with density predictions from that equation
is less than the desired overall uncertainty for density measurements resulting from the calibration.
8.2 Decide which calibration scheme is suitable for the measurements.
8.2.1 There are two schema that can be used to calibrate a U-tube density meter, and these are as follow:
8.2.1.1 Determine a calibration equation through the fit of calibration data measured over a range of temperatures and pressures;
and
8.2.1.2 Calibrate the instrument at a single point (determined by a pressure and temperature) where measurements will be
performed. This method minimizes the influences of pressure and temperature on the calibration that is performed at the same
temperature and pressure.
8.3 Prepare the Sample(s):
8.3.1 Degas samples prior to measurement. Those with boiling points below ambient temperature are ideally housed in stainless
steel cylinders and degassed through vacuum sublimation; at least three cycles of freezing with liquid nitrogen, evacuation,
The boldface numbers in parentheses refer to the list of references at the end of this standard.
D7961 − 22
FIG. 1 Flow Chart of How to Choose a Calibration Fluid
thawing, and then either heating or ultrasound. Liquid samples can be degassed by vacuum distillation into a glass flask (with a
valve of PTFE (Teflon) or some other inert material) or degassed in the glass flask by the previously mentioned procedure of
freezing and evacuation.
8.4 Clean the Instrument:
D7961 − 22
8.4.1 Prior to beginning measurements, and after a sample has been measured, the instrument is cleaned. This is done by filling
the measuring system with a cleaning agent. The best cleaning agents are those which will readily dissolve the residue of the most
recently measured sample. Examples of common cleaning agents include methylbenzene, ethanol, acetone, white spirit, and
quinoline. Take caution to use only cleaning agents that have normal boiling point temperatures above that of room temperature.
8.4.2 When the system is thought to be clean, remove the cleaning agent by flushing the system with a more volatile solvent. Then
use a stream of dry air or dry gas to dry the system. Evacuate the system and set the temperature to one at which you have
previously measured the period of oscillation under vacuum. Compare past and present results. If the current period of oscillation
is greater than the past, further cleaning may be necessary. The period of oscillation may shift particularly in a new instrument and
especially as it is cycled over large ranges of temperature and pressure. Thus, an increase in the period of oscillation is not
necessarily indicative of the instrument needing further cleaning however, this is recommended. If, after a second cleaning the
period of oscillation remains high (greater than 0.02 μs above the previous reading), it is likely the period has shifted and no further
cleaning is necessary. Once the instrument is clean, fill the system with the next sample to be measured.
8.5 Establish Convergence Criteria:
8.5.1 Determine Instrument Temperature Stability:
8.5.1.1 The temperature and pressure stability (and as a result the period of oscillation of the U-tube) is greatly dependent upon
the mechanisms for temperature and pressure control put in place by the user. As density is more strongly a function of temperature
than pressure, poor temperature control will have a more adverse effect on measurement repeatability and thus uncertainty. As such,
temperature is commonly the first of the convergence criteria that is met. Tests are conducted to determine the temperature stability
of the instrument. These tests can be run with the system evacuated or filled with a fluid. Set the system to a desired temperature.
Once the given temperature setpoint has been reached, record at least 2 h of temperature data at regular intervals of 1 min or less.
Use a statistical test such as the Mean Square Successive Difference (MSSD) technique (10) to make certain there is no overall
upward or downward trend in the data. If there is a significant trend, thermal equilibrium most likely had not been reached when
the measurements were made, and this should be noted. It can take several additional hours after the setpoint has been achieved
for the instrument to reach thermal equilibrium. This is particularly true at temperatures greater than 50 K above ambient, or below
ambient temperature. Calculate the standard deviation of the temperatures measured. This is the stability of that temperature
setpoint and can be used as the convergence criteria for temperature. Repeat this procedure at 10 K to 20 K intervals throughout
the temperature range in which measurements will be conducted.
8.5.1.2 During measurements, periodically calculate
...








Questions, Comments and Discussion
Ask us and Technical Secretary will try to provide an answer. You can facilitate discussion about the standard in here.
Loading comments...