EN 15440:2011/AC:2011
(Corrigendum)Solid recovered fuels - Methods for the determination of biomass content
Solid recovered fuels - Methods for the determination of biomass content
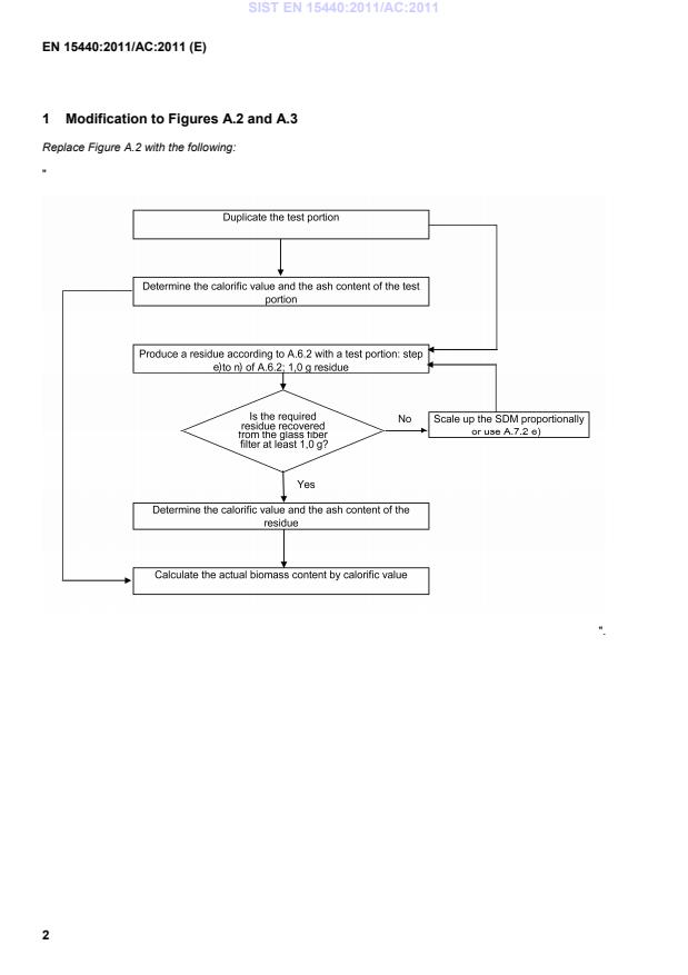
TC - Correction of Figures A.2 and A.3 - Chemestry
Feste Sekundärbrennstoffe - Verfahren zur Bestimmung des Gehaltes an Biomasse
Combustibles solides de récupération - Méthode de détermination de la teneur en biomasse
Trdna alternativna goriva - Metode za določevanje biomase
Ta evropski standard določa tri normativne metode za določevanje frakcije biomase v trdnih alternativnih gorivih in kdaj se vsaka od metod uporablja. Metode so selektivno raztapljanje v mešanici vodikovega peroksida/žveplove kisline, metoda z ročnim razvrščanjem in metoda, ki temelji na vsebnosti 14C.
General Information
- Status
- Withdrawn
- Publication Date
- 25-Oct-2011
- Withdrawal Date
- 13-Apr-2025
- Technical Committee
- CEN/TC 343 - Solid Recovered Fuels
- Current Stage
- 9960 - Withdrawal effective - Withdrawal
- Start Date
- 20-Jan-2021
- Completion Date
- 14-Apr-2025
Relations
- Effective Date
- 27-Jan-2021
- Effective Date
- 08-Jun-2022
Frequently Asked Questions
EN 15440:2011/AC:2011 is a corrigendum published by the European Committee for Standardization (CEN). Its full title is "Solid recovered fuels - Methods for the determination of biomass content". This standard covers: TC - Correction of Figures A.2 and A.3 - Chemestry
TC - Correction of Figures A.2 and A.3 - Chemestry
EN 15440:2011/AC:2011 is classified under the following ICS (International Classification for Standards) categories: 75.160.10 - Solid fuels; 75.160.40 - Biofuels. The ICS classification helps identify the subject area and facilitates finding related standards.
EN 15440:2011/AC:2011 has the following relationships with other standards: It is inter standard links to EN ISO 21644:2021, EN 15440:2011. Understanding these relationships helps ensure you are using the most current and applicable version of the standard.
EN 15440:2011/AC:2011 is associated with the following European legislation: Standardization Mandates: M/325. When a standard is cited in the Official Journal of the European Union, products manufactured in conformity with it benefit from a presumption of conformity with the essential requirements of the corresponding EU directive or regulation.
You can purchase EN 15440:2011/AC:2011 directly from iTeh Standards. The document is available in PDF format and is delivered instantly after payment. Add the standard to your cart and complete the secure checkout process. iTeh Standards is an authorized distributor of CEN standards.
Standards Content (Sample)
2003-01.Slovenski inštitut za standardizacijo. Razmnoževanje celote ali delov tega standarda ni dovoljeno.Feste Sekundärbrennstoffe - Verfahren zur Bestimmung des Gehaltes an BiomasseCombustibles solides de récupération - Méthode de détermination de la teneur en biomasseSolid recovered fuels - Methods for the determination of biomass content75.160.10Trda gorivaSolid fuelsICS:Ta slovenski standard je istoveten z:EN 15440:2011/AC:2011SIST EN 15440:2011/AC:2011en,de01-december-2011SIST EN 15440:2011/AC:2011SLOVENSKI
STANDARD
EUROPEAN STANDARD NORME EUROPÉENNE EUROPÄISCHE NORM
EN 15440:2011/AC
October 2011
Octobre 2011
Oktober 2011 ICS 75.160.10 English version Version Française Deutsche Fassung
Solid recovered fuels - Methods for the determination of biomass content
Combustibles solides de récupération - Méthode de détermination de la teneur en biomasse
Feste Sekundärbrennstoffe - Verfahren zur Bestimmung des Gehaltes an Biomasse This corrigendum becomes effective on 26 October 2011 for incorporation in the three official language versions of the EN.
...










Questions, Comments and Discussion
Ask us and Technical Secretary will try to provide an answer. You can facilitate discussion about the standard in here.
Loading comments...